首页 - 股票 - 个股掘金 - 正文

12月30日百纳千成涨停:影视,短剧/互动影游,动漫概念热股

来源:证券之星APP 2025-12-30 15:11:41
关注证券之星官方微博:

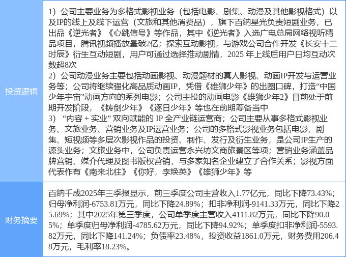
证券之星消息,百纳千成12月30日涨停收盘,收盘价7.76元。该股于9点57分涨停,2次打开涨停,截止收盘封单资金为347.61万元,占其流通市值0.05%。

近5日资金流向一览见下表:

该股为影视,短剧/互动影游,动漫概念热股,当日影视概念上涨1.57%,短剧/互动影游概念上涨1.47%,动漫概念上涨1.25%。

以上内容为证券之星据公开信息整理,由AI算法生成(网信算备310104345710301240019号),不构成投资建议。

微信
扫描二维码
关注
证券之星微信
APP下载
广告
相关股票:
好投资评级:
好价格评级:
证券之星估值分析提示百纳千成行业内竞争力的护城河一般,盈利能力一般,营收成长性较差,综合基本面各维度看,股价偏高。 更多>>
下载证券之星
郑重声明:以上内容与证券之星立场无关。证券之星发布此内容的目的在于传播更多信息,证券之星对其观点、判断保持中立,不保证该内容(包括但不限于文字、数据及图表)全部或者部分内容的准确性、真实性、完整性、有效性、及时性、原创性等。相关内容不对各位读者构成任何投资建议,据此操作,风险自担。股市有风险,投资需谨慎。如对该内容存在异议,或发现违法及不良信息,请发送邮件至jubao@stockstar.com,我们将安排核实处理。如该文标记为算法生成,算法公示请见 网信算备310104345710301240019号。
网站导航 | 公司简介 | 法律声明 | 诚聘英才 | 征稿启事 | 联系我们 | 广告服务 | 举报专区
欢迎访问证券之星!请点此与我们联系 版权所有: Copyright © 1996-