(原标题:重磅!2025年中国及31省市冷藏车行业政策汇总及解读(全))
以下数据及分析来自于前瞻产业研究院冷藏车研究小组发布的《中国冷藏车行业市场需求前景与投资规划分析报告》
行业主要上市公司:中集车辆(301039)、中国重汽(000951)、福田汽车(600166)、东风汽车(600006)、江淮汽车(600418)、江铃汽车(000550)、一汽解放(000800)、动力新科(600841)等。
本文核心数据:冷藏车政策
1、政策历程图
从国家层面的政策出台进程来看,我国国家层面的冷藏车相关指导性政策的出台时间相对较晚。随着我国现代化农业的不断发展,“十二五”以来,我国出台了冷链物流相关指导性政策,冷藏车作为冷链物流体系中的关键一环,其发展受到重视。

2、国家层面政策汇总及解读
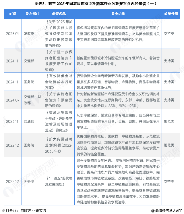
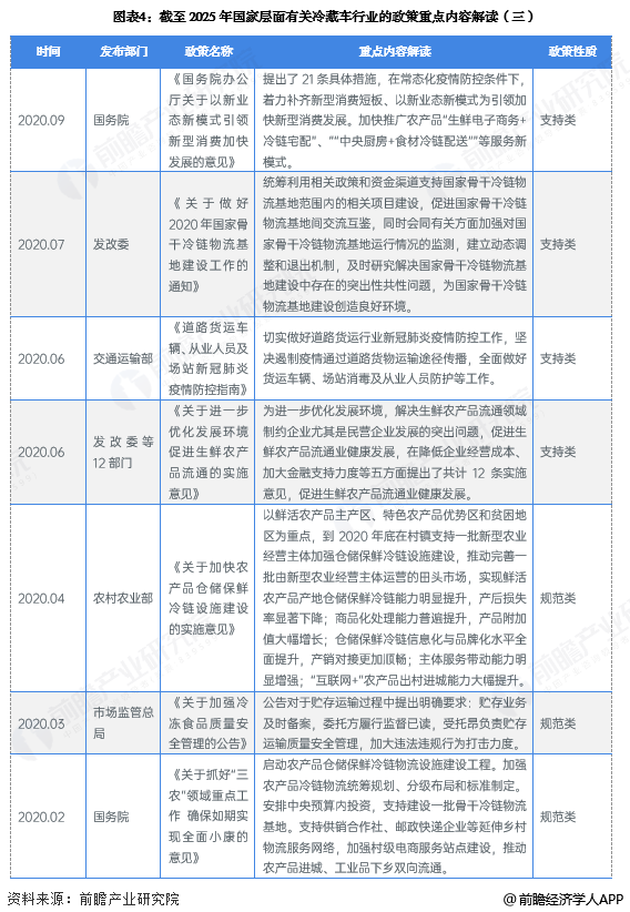
——国家层面冷藏车行业政策汇总
冷藏车作为冷链物流体系中的关键一环,其发展受到政策的重视,相关政策主要以支持类为主。截至2025年12月我国冷藏车行业重点政策如下:




——国家层面冷藏车行业发展政策解读
近年来国家层面冷藏车行业不断出台,政策以加强冷链体系建设为主。2024年11月,国务院办公厅发不了《有效降低全社会物流成本行动方案》,旨在促进中国冷链物流建设,降低运输成本,其中关于冷藏车相关内容汇总如下:

3、各省市层面的政策汇总及解读
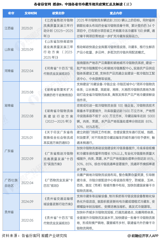
——31省市冷藏车行业政策汇总
目前,我国主要省市冷藏车相关政策如下表所示:




——31省市冷藏车行业发展目标解读
我国主要省份均提出了冷藏车行业的发展目标,如重庆、吉林、福建、江苏、湖南、广东分别提出冷藏车规模具体规划,其他省市也在冷藏车建设等方面做出相应规划。

更多本行业研究分析详见前瞻产业研究院《中国冷藏车行业市场需求前景与投资规划分析报告》
