(原标题:【最全】2025年中国医药研发外包(CRO)行业上市公司全方位对比(附业务布局汇总、业绩对比、业务规划等))
以下数据及分析来自于前瞻产业研究院医药研发外包(CRO)研究小组发布的《中国医药研发外包(CRO)行业市场前瞻与投资战略规划分析报告》。
行业主要上市公司:目前国内CRO行业主要的上市公司有药明康德(603259.SH)、康龙化成(300759.SZ)、泰格医药(300347.SZ)、凯莱英(002821.SZ)、昭衍新药(603127.SH)、九洲药业(603456.SH)、皓元医药(688131.SH)、博腾股份(300363.SZ)、成都先导(688222.SH)、药石科技(300725.SZ)等。
本文核心数据:企业主营业务收入、企业毛利率、企业订单量
1、中国CRO行业上市公司汇总
医药研发外包(CRO)是中国国民经济中支撑医药创新的战略新兴产业,是推动医药大国向医药强国转型的关键力量。目前,我国CRO行业的上市公司主要有昭衍新药(603127.SH)、美迪西(688202.SH)、成都先导(688222.SH)、药石科技(300725.SZ)、百诚医药(301096.SZ)、泓博医药(301230.SZ)、阳光诺和(688621.SH)、方达控股(01521.HK)、康龙化成(300759.SZ)、泰格医药(300347.SZ)、博济医药(300404.SZ)、普蕊斯(301257.SZ)、诺思格(301333.SZ)、百洋医药(301015.SZ)、万邦医药(301520.SZ)、凯莱英(002821.SZ)、九洲药业(603456.SH)、博腾股份(300363.SZ)、睿智医药(300149.SZ)、药明康德(603259.SH)、康哲药业(0867.HK)、九州通(600998.SH)、上海医药(601607.SH)。





2、中国CRO上市公司业务布局对比
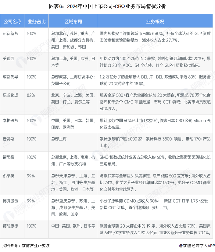
下面列举的中国CRO代表性上市公司中,CRO相关业务占比均超过80%,以国内核心城市北京、上海、广东等城市为总部并设多地分支机构,广泛拓展欧美、日本等海外市场;各企业依托核心优势占据市场份额,比如,昭衍新药是药物安全评价龙头,成都先导拥有全球最大DEL库,泰格医药主导国内创新药临床试验,药明康德、凯莱英等企业服务客群则进一步范围延伸到全球各大药企。多数企业还积极布局CGT、ADC等前沿领域。

3、中国CRO上市公司业务业绩对比
对比列举的中国CRO上市企业2024年的业务情况,头部企业药明康德以290亿的营收规模遥遥领先于整个行业,份额占比较大;康龙化成、泰格医药、凯莱英等头部企业营收集中在50-100亿元区间,成都先导、诺思格等中小企业营收不足10亿元;毛利率方面差异较大,成都先导以57.7%居首,药明康德、凯莱英等头部企业毛利率在38%以上;从订单量来看,泰格医药表现亮眼,新签101.2亿元、在手157.8亿元订单,头部企业主导营收份额与订单量,中小企业在细分领域保持高毛利。

4、中国CRO上市公司业务规划对比
对比中国CRO行业上市公司最新业务规划情况,大部分企业对公司财务目标和战略布局都有明确规划,头部企业制定了12%-18%左右的收入增速指标,发力CRDMO、ADC等前沿领域及全球布局;中小企深耕SMO、DEL技术等细分赛道,拓展区域布局,形成特色CRO产业链格局,提升国内外市场竞争力。

更多本行业研究分析详见前瞻产业研究院《中国医药研发外包(CRO)行业市场前瞻与投资战略规划分析报告》
