(原标题:重磅!2025年中国及31省市深海科技行业政策汇总及解读(全)政策布局呈现体系化、精准化特征)
以下数据及分析来自于前瞻产业研究院深海科技研究小组发布的《中国海洋经济产业发展状况调研与投资战略分析报告》
行业主要上市公司:中国船舶(600150.SH);中船防务(600685.SH);振华重工(600320.SH);中海油服(601808.SH);中国海防(600764.SH);海兰信(300065.SZ);中天科技(600522.SH)等
本文核心数据:深海科技行业政策;各省市深海科技行业政策;政策解读
1、政策历程图
2025年我国政府工作报告首次将发展“深海科技”列入工作任务,后续各省市有望陆续出台跟进政策。深海科技产业发展政策可以分为三个阶段:“十二五”时期的政策主要是侧重于顶层设计,明确将深海探测、海洋资源开发技术列入国家科技重大专项,重点突破“深海关键技术与装备”,启动深海空间站等前瞻性研究,旨在实现从“浅蓝”到“深蓝”的战略跨越,为后续产业化奠定初步技术基础。“十三五”时期的政策特征为体系化推进与产业深度融合。政策导向从技术攻关延伸至应用与产业培育,强调构建深海科技创新体系,并通过海洋经济示范区等载体推动技术成果转化和集群化发展,标志着深海科技进入规模化、工程化与产业化协同推进的新阶段。
“十四五”以来,《国家“十四五”纲要》、《关于推动未来产业创新发展的实施意见》、《关于推动海洋经济高质量发展若干政策的通知》、2025年《政府工作报告》等重要政策文件均提及深海科技与开发,其中2025年《政府工作报告》首次将“深海科技”与“商业航天、低空经济”并列纳入新兴产业范畴,标志着深海科技从科研探索正式迈向产业化发展阶段,开启我国海洋经济向深海跃迁的新篇章。

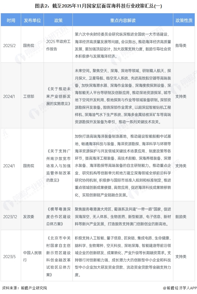
2、国家层面政策汇总及解读
——国家层面深海科技行业政策汇总
国家层面针对深海科技产业的政策布局呈现体系化、精准化特征,旨在通过顶层设计与产业引导相结合,全面推动产业高质量发展。一方面,国务院通过政府工作报告等指导性文件明确海洋经济的战略地位,强化政策支持与社会资本引导;另一方面,工信部、发改委等部门密集出台支持类政策,聚焦深海装备研制、关键技术攻关与场景应用,推动“技术—装备—产业”全链条协同。金融系统亦积极配套,强化对深海领域企业的长期融资支持。这些政策共同构筑了覆盖科研、制造、金融与制度创新的立体支撑体系,为深海科技市场规模持续增长与海洋经济占比提升提供了坚实保障。我国深海科技行业主要发展政策如下:


——《关于推动未来产业创新发展的实施意见》解读
该《实施意见》将深海科技明确纳入国家未来产业布局,具有重要指导意义。它通过聚焦深海潜水器、智能无人平台等高端装备研制,为产业提供核心技术支撑;通过部署深海油气、多金属结核等资源开发装备,明确产业化应用方向;最终通过系统性的政策引导,旨在构建技术攻关、装备研制与产业应用协同发展的创新生态,全面驱动深海科技产业迈向高质量发展。

3、31省市层面的政策汇总及解读
——部分省市深海科技行业政策汇总
我国地方深海科技政策呈现三大特征:一是区域布局高度集中,海南、广东、山东三省凭借海洋区位优势成为政策核心区,分别聚焦深海科技、海工装备和海洋生物资源开发;二是政策工具多元协同,三省通过产业规划、平台建设、人才引进和金融支持组合拳,推动“技术研发-成果转化-产业培育”全链条发展;三是发展路径各具特色,海南依托自贸港政策建设深海创新平台,广东突出高端装备制造与金融赋能,山东则注重海洋生物资源开发与绿色低碳转型,共同构建了差异化协同发展格局。





——部分省市深海科技行业重点发展方向解读
我国地方深海科技规划呈现区域集聚与特色发展并存格局。海南依托自贸港政策,聚焦深海科技平台建设与国际化合作;广东凭借产业基础,突出海洋高端装备制造与金融支持;山东立足海洋资源,侧重深海开发技术与生物医药创新。中国深海科技行业部分省市深海科技行业发展目标解读如下:

更多本行业研究分析详见前瞻产业研究院《中国海洋经济产业发展状况调研与投资战略分析报告》
