(原标题:2025年中国毛发医疗行业发展现状分析 植发机构超3000家、药品生产企业超百家【组图】)
以下数据及分析来自于前瞻产业研究院毛发医疗行业研究小组发布的《中国美容美发行业市场前瞻与投资规划分析报告》。
行业主要上市公司:雍禾医疗(02279.HK)、仙琚制药(002332)、*ST 美谷(000615)、益盛药业(002566)、振东制药(300158)、国际医学(000516)、康惠制药(603139)、康缘药业(600557)、康恩贝(600572)、福瑞达(600223)等
本文核心数据:中国植发机构数量;中国生发药品生产企业数量;中国米诺地尔市场规模
中国毛发医疗行业发展历程
中国毛发医疗行业经历了大致四个阶段:初创期、技术引进和初步普及期、本土化与技术创新期以及产业化成熟阶段。目前,植发技术朝着微创、高效、个性化方向纵深发展,且器械创新和全流程标准化成为核心竞争力。

中国植发机构超3000家
2005年以来,中国市场上涌现出一批连锁植发机构,包括雍禾医疗、碧莲盛、植信植发等,中国植发医疗领域的机构规模不断扩大。根据大麦微针植发的数据,2024年国内植发机构数量已经提升至3000多家。

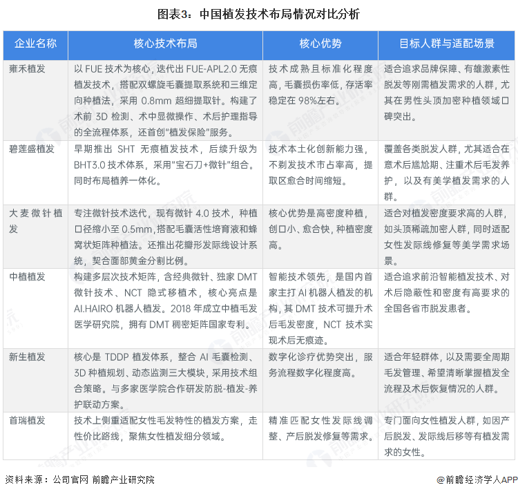
植发技术百花齐放
在植发技术方面,各植发机构纷纷研发或引入新技术提升竞争力。雍禾植发以FUE技术为核心,碧莲盛植发重点推广BHT3.0技术,大麦微针植发采用微针技术,中植植发引入植发机器人,新生植发重点应用TDDP植发体系。

中国生发药品生产企业达到133家
截至2025年11月20日,国家药监局批准生产非那雄胺、米诺地尔和生发丸(片)产品的企业数量分别为45家、28家和61家,剔除重复企业后总计达到133家。

注:1、查询时间为2025年11月20日;2、此处的生发药品仅包括非那雄胺、米诺地尔以及药品名称中带有“生发”两字的药品。
米诺地尔市场规模接近30亿元
2020年以来,中国米诺地尔市场规模呈现上升趋势,2023年超过20亿元,2024年达到28亿元,同比增长16.7%。

更多本行业研究分析详见前瞻产业研究院《中国美容美发行业市场前瞻与投资规划分析报告》
