(原标题:2025年全球量子精密测量行业细分市场分析——时频测量【组图】)
行业主要上市公司:国盾量子(688027.SH);天奥电子(002935.SZ);中国船舶(600150.SH);西部超导(688122.SH);光韵达(300227.SZ);国睿科技(600562.SH)等
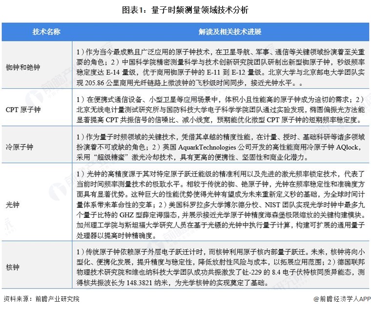
本文核心数据:量子时频测量领域技术分析;量子时频测量领域产品分析;量子时频测量领域产业规模分析
1、 量子时频测量领域技术迅速更迭
量子时频测量利用量子态的高度稳定性和精确性,在多个重要领域实现高精度的时间同步。常见的原子钟包括铷原子钟、铯原子钟、氢原子钟、芯片级原子钟(CPT原子钟)、冷原子钟和光钟、核钟等。

2、量子时频测量领域产品多元化
近年来,铷钟和铯钟是目前最成熟、应用最广的原子钟;光钟则代表了最前沿、精度最高的原子时钟;核钟仍处于实验室研发阶段,仅有原型机,尚未实现产品化。在全球范围内,涉及该技术的企业众多,且在不同产品领域都有布局。CPT原子钟领域的主要企业包括北京科微量子科技有限公司、北景国测(上海)量子科技有限公司等;铷原子钟领域的代表企业有 AccuBeat Ltd、Frequency Electronics、OROLIA 等;氢原子钟领域的主要企业包括 Symmetricom、T4 Science、VREMYA?CH等。

3、主要应用方向为同步通信和国防军工
量子精密测量技术在时频的应用领域包括同步通信领域、国防军工领域和导航定位领域等。

4、量子时频测量产业规模逐年增长
2024年全球量子时频测量领域产业规模为6.4亿美元。未来,量子时频测量产业规模将逐年增长,预计2030年达到8.6亿美元,到2035年将达到11.6亿美元。

5、北美地区市场化较为成熟
北美地区量子时钟发展相对较早,市场成熟,是量子时钟最大的应用地区,2024年北美地区占据市场份额40%以上。此外,欧洲地区和中国产业规模均约为1.4亿美元,占比约22%。亚太地区(除中国以外)约占9%及其他地区5%。

更多本行业研究分析详见前瞻产业研究院《中国量子测量行业市场前瞻与投资策略分析报告》
