(原标题:【最全】2025年中国通信芯片行业上市公司全方位对比(附业务布局、业绩对比、业务规划等))
以下数据及分析来自于前瞻产业研究院通信芯片研究小组发布的《中国通信芯片行业市场前瞻与投资战略规划分析报告》。
行业主要上市公司:力合微(688589)、乐鑫科技(688018)、博通集成(603068)、全志科技(300458)等
本文核心数据:通信芯片行业上市公司汇总;通信芯片行业上市公司基本信息;通信芯片行业上市公司通信芯片业务布局。
1、通信芯片行业产业链上市公司汇总
目前,我国通信芯片相关产业链上游产业包括半导体材料和半导体设备,中游通信芯片相关上市企业有力合微、乐鑫科技、博通集成、全志科技等,下游应用主要包括手机等通信设备、智能家居产品等,产业链各个环节具体上市公司包括:







通信芯片产业链的上市企业遍布全国多个省份,其中主要集中在广东省和上海市。广东省在上、中下游均有布局,广东省的通信芯片上市企业有力合微、全志科技、汇顶科技等,上海市的通信芯片上市企业有乐鑫科技、博通集成等。

2、通信芯片行业上市公司业务布局对比
从通信芯片行业上市公司境内外业务布局对比来看,各企业通信芯片收入占比差异明显,力合微、乐鑫科技等占比超九成,汇顶科技等企业占比较低。内销与外销占比格局分化,有的企业以内销为主,如航宇微内销占比极高,有的企业外销占比突出,如慧智微外销占比近九成。业务介绍显示,企业产品覆盖电力线载波、物联网、航空航天等多领域,技术路线涵盖高性能芯片、低功耗模组等,体现出行业在应用场景与技术方向上的多元布局。

3、通信芯片行业上市公司业务业绩对比
从通信芯片行业相关上市企业经营业绩情况来看,力合微、乐鑫科技等企业业务收入差异显著,毛利率区间跨度大,慧智微仅1.90%,而力合微达44.54%;产量与销量方面,多数企业产销比超90%,反映出市场需求与供给的较好匹配度,整体行业呈现一定的产销活力。

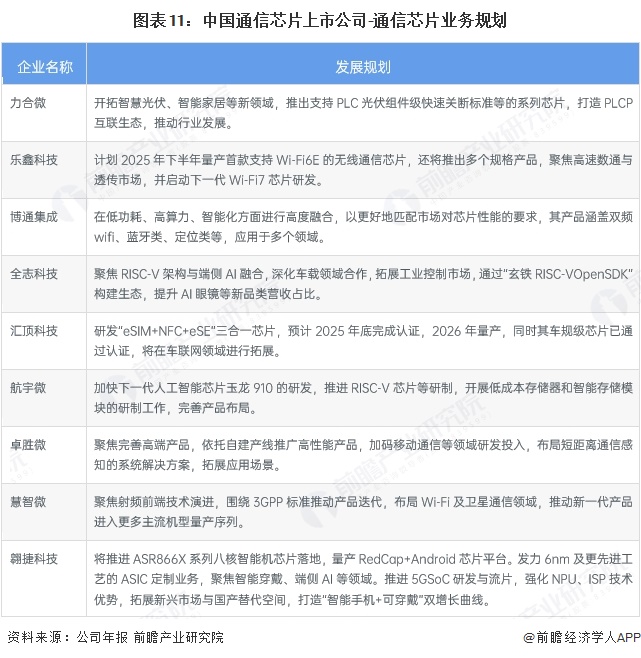
4、通信芯片行业上市公司业务规划对比
中国通信芯片行业上市企业2025年及以后聚焦技术迭代与场景拓展,力合微、乐鑫科技等加码PLC、Wi-Fi6E/7等通信芯片研发,博通集成、全志科技深耕低功耗、RISC-V与端侧AI融合技术。汇顶科技、卓胜微等拓展车联网、短距通信感知等场景,慧智微、翱捷科技推进射频前端、5GSoC及RedCap芯片落地,航宇微攻坚高端AI芯片,整体围绕技术升级、生态构建与国产替代发力。

更多本行业研究分析详见前瞻产业研究院《中国通信芯片行业市场前瞻与投资战略规划分析报告》
