(原标题:重磅!2025年中国及31省市锂电池行业政策汇总及解读(全)政策鼓励锂电池产业安全稳定发展)
行业主要上市公司:宁德时代(300750);比亚迪(002594);中创新航(03931.HK);国轩高科(002074);欣旺达(300207);亿纬锂能(300014);孚能科技(688567);瑞浦兰钧(0666.HK)等
本文核心数据:锂电池行业政策;各省市锂电池行业政策;政策解读
1、政策历程图
从政策发展历程来看,锂电池政策发展主要经历了三个阶段。第一阶段(2016-2018年):政策驱动产能扩张与技术奠基。国家级政策以补贴为核心,通过《节能与新能源汽车产业发展规划(2012-2020年)》和《促进汽车动力电池产业发展行动方案》推动动力电池能量密度提升,2016年明确三元锂电池补贴标准,刺激车企与电池企业加速产能布局。此阶段政策特征为规模导向,注重快速扩大产能和市场渗透率,但也隐含低端重复建设风险。第二阶段(2019-2020年):补贴退坡倒逼技术升级与结构优化。国家逐步降低新能源汽车补贴强度,根据《战略性新兴产业分类(2018)》,锂离子电池及相关原材料制造、新能源汽车用锂电池制造等均被列入战略性新兴产业新材料行业重点产品和服务,成为锂电池行业产品发展的重点方向。第三阶段(2021-2024年):碳中和目标引领高质量发展与生态重构。国家级政策聚焦绿色制造、回收体系建设和全球化布局,2021年修订《锂离子电池行业规范条件》,提出碳排放强度要求;2024年发布《新能源汽车废旧动力电池综合利用行业规范条件(2024年本)》,要求企业建立回收网络。此阶段政策特征为全产业链治理,注重技术创新、资源循环与国际竞争力提升,推动行业从规模扩张向质量效益型转变。

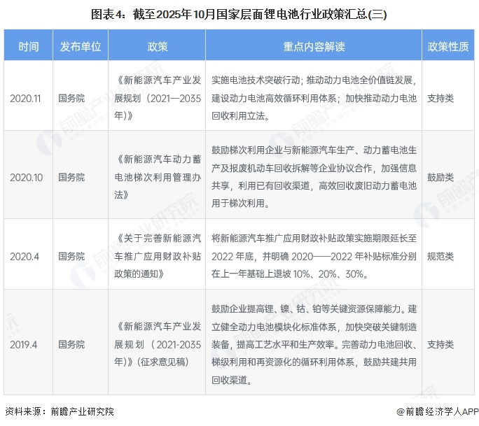
2、国家层面政策汇总及解读
——国家层面锂电池行业政策汇总
近年来,国家出台一系列政策支持引导我国锂电池行业发展。我国锂电池行业主要发展政策如下:



——国家层面锂电池行业重点政策解析
国家统计局发布《战略性新兴产业分类(2018)》,自发布之日起开始实施。根据《战略性新兴产业分类(2018)》,锂离子电池及相关原材料制造、新能源汽车用锂电池制造等均被列入战略性新兴产业新材料行业重点产品和服务,成为锂电池行业产品发展的重点方向。
国家发改委审议通过《产业结构调整指导目录(2024年本)》,自2024年2月1日起施行。根据《产业结构调整指导目录(2024年本)》,当前,国家对碳酸锂及氢氧化锂等落后生产装置建设进行了限制;对低产能的落后产品生产装置进行淘汰;对锂离子电池、锂离子电池用正极材料、负极材料、电池隔膜等进行鼓励;
工信部发布《重点新材料首批次应用示范指导目录(2024年版)》,自2024年1月1日起施行,《重点新材料首批次应用示范指导目录(2021年版)》同时废止。根据《重点新材料首批次应用示范指导目录(2024年版)》,当前,我国锂电池行业首批次重点发展的产品及材料主要包括三元材料及动力电池壳体材料。《重点新材料首批次应用示范指导目录(2024年版)》中有关锂电池行业发展的指导内容如下:

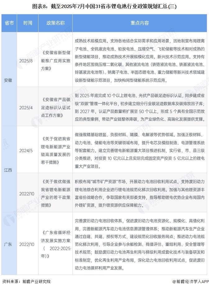
3、31省市层面的政策汇总及解读
——31省市锂电池行业政策汇总
地方政策转向精准扶持,如上海持续推进高端锂电池用膜材料、新型显示用光学膜、集成电路离型膜等材料技术迭代和产业化。江苏常州打造动力电池产业基地,通过产业链协同降低成本;浙江推动数字技术在回收领域应用,探索“互联网+梯次利用”模式。技术路线分化加剧,磷酸铁锂电池凭借成本优势复苏,比亚迪刀片电池等创新产品推动行业向高安全性、长寿命方向转型。地方层面,广东出台新型储能产业政策,重点支持磷酸铁锂储能电池研发;各省市锂电池相关政策和规划汇总如下表所示:




——31省市锂电池行业重点发展方向解读
从省市发展规划来看,河南、贵州和福建提出了2025年动力锂电池的具体发展目标。河南提出,力争2025年动力电池产量达到50GWh;贵州提出,到2025年锂电池总产值达到1000亿元以上;福建提出,到2025年,锂电产能规模突破500GWh,全产业链产值超过6000亿。中国锂电池行业部分省市锂电池行业发展目标解读如下:

更多本行业研究分析详见前瞻产业研究院《中国动力锂电池行业市场需求预测与投资战略规划分析报告》
