(原标题:投资苏州丨一文看懂苏州市具身智能产业发展现状与投资机会前瞻(附具身智能产业现状、空间布局、投资机会分析等))
1、苏州市具身智能产业政策环境
——苏州市具身智能产业重点政策梳理
苏州市已构建起系统化的具身智能产业政策体系,以《三年行动计划》明确百亿产业规模与关键技术突破目标,以《若干措施》提供从技术研发到应用推广的全链条专项支持,并最终在《"人工智能+"城市行动方案》中将其提升为城市级战略,清晰展现了从产业规划到生态构建的纵深推进路径。

——苏州市具身智能产业各区域政策
苏州市在具身智能产业领域已形成清晰的区域分工:苏州工业园区作为核心策源地,系统布局整机、关键技术及核心部件,并设定了明确的产业规模目标;吴中区则聚焦应用生态培育,通过平台建设、场景开放与资金补助等方式强化产业支撑,两者共同构建起从技术研发到市场应用的协同发展格局。

注:公开资料中,苏州其他区域具身智能产业政策未查询到。
2、苏州市具身智能产业链图谱
——苏州市具身智能产业链图谱
具身智能产业链包括:核心硬件如执行器、感知器件、控制交互、动力系统等,软件系统如人工智能、操作系统等,以及具身智能机器人集成。在苏州市,企业数量分布呈现软件系统的人工智能环节相对集中,系统集成环节也具备一定基础,但核心硬件的各个细分领域及操作系统环节企业数量均较少,产业生态有待进一步完善。

注:统计时间:2025/11/7。
——苏州市具身智能产业链图谱(按区域维度)
苏州市具身智能产业呈现以昆山市为绝对核心的高度集聚发展格局。昆山市在产业链关键环节展现出全面领先优势,尤其在动力系统、人工智能和感知器件领域的企业数量遥遥领先。苏州工业园区和吴中区作为重要支撑,在人工智能和动力系统等环节也形成了相当规模的产业集群。

注:1)统计时间:2025/11/7,2)上述数据仅列举苏州各地区企业数量前四的环节。
3、苏州市具身智能产业发展规模
——苏州市具身智能产业发展规模
《苏州市具身智能机器人产业创新发展三年行动计划(2025-2027年)》明确提到2027年,苏州市具身智能机器人核心产业规模100亿元将支撑全市机器人产业总规模达到2000亿元,意味着2027年苏州市具身智能机器人产值规模占机器人总产值的5%。考虑到苏州市2024年苏州市具身智能机器人产业商业化进程,2024年苏州市具身智能机器人产值规模占机器人总产值的1%,则2024年苏州市具身智能机器人产值规模约14亿元。

——苏州工业园区具身智能产业发展规模
苏州工业园区在具身智能机器人这一前沿赛道上已展现出强大的产业集聚效应和创新活力。目前,园区已成功汇聚相关企业达98家,形成了从核心零部件、机器人本体到系统集成的完整产业链条。产业发展势头强劲,2024年全年总产值预计达163.4亿元,彰显出巨大的市场潜力与经济效益。
在企业培育方面,园区成果斐然,已累计培育出2家上市企业,并拥有2家各级独角兽(含培育)企业,这充分证明了资本市场对该领域及园区企业的高度认可。同时,园区还拥有11家国家级专精特新“小巨人”企业,它们作为产业技术中坚力量,在细分领域构建了显著的技术壁垒和核心竞争力。

4、苏州市具身智能产业企业布局分析
——苏州市具身智能产业企业总数
官方数据显示,目前,苏州市聚集机器人产业链相关核心企业600余家,规模以上工业企业273家(其中具身智能机器人制造核心企业80余家)。

——苏州市具身智能产业企业空间布局
根据《2025年苏州市人民政府发布的苏州市具身智能机器人优质领航企业清单》,苏州已形成一个涵盖核心零部件、本体制造、系统集成及智能应用的全产业链具身智能机器人产业集群。产业链条完整,从绿的谐波的精密减速器、汇川技术的伺服系统等核心部件,到科沃斯的服务机器人、江苏北人的智能化产线,覆盖了工业、服务、特种等多元应用场景。从区域布局看,产业呈现高度集聚态势,以苏州工业园区和吴中区为核心,昆山市、常熟市等区县形成协同发展的“一核多极”格局,展现出苏州作为全国领先的机器人技术高地和智能制造强市的雄厚实力。

——苏州市具身智能产业载体空间布局
苏州市已形成以工业园区为国际化创新策源核心、以高新区为成果转化与平台服务支撑、以昆山市为传统产业智能化升级协同的“一体两翼”发展格局,三大具身智能产业载体功能互补,共同构建起覆盖技术研发、成果转化到产业应用的全链条生态体系。

5、苏州市具身智能产业融资分析
——苏州市具身智能产业融资现状分析
2025年苏州具身智能领域融资活跃,全年发生至少10起融资事件。乐享科技以累计近4亿人民币融资领跑,一星机器人、深庭纪智能等企业也获得种子轮至天使轮投资,显示出资本市场对苏州具身智能产业早期项目的高度关注与投入。

统计时间:2025年11月14日。
——苏州市具身智能产业融资区域分布
苏州市具身智能企业融资呈现以吴中区为核心、多区协同的发展格局,其中吴中区以6起融资显著领先,苏州工业园区与虎丘区分别以2起和1起融资形成重要支撑,共同构建起产业多元联动生态。

统计时间:2025年11月14日。
6、苏州市具身智能产业投资机会分析
——苏州市各区具身智能产业发展规划
从苏州市各区具身智能产业发展规划方向来看,苏州工业园区立足顶层设计与全链布局,致力于通过建设“中新具身智能产业园”,聚焦整机、系统与部组件三大方向,打造150亿级产值的综合性创新与制造高地;而吴中区则侧重精准扶持与市场驱动,以最高200万元的资金补助支持平台建设、技术研发与产品采购,务实推动“机器人+人工智能”产业集群的壮大与应用场景落地。

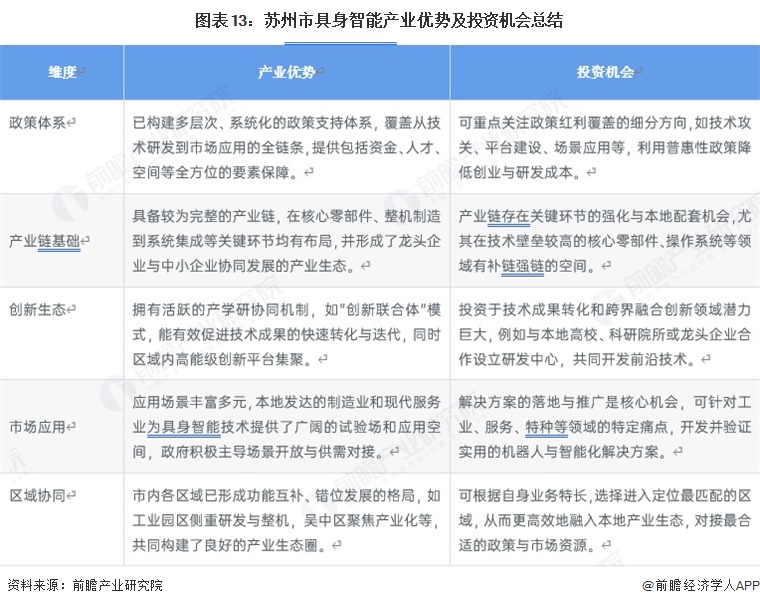
——苏州市具身智能产业优势及投资机会
苏州市具身智能产业已构建起覆盖全链条的政策支持体系、较为完整的产业链基础和活跃的创新生态,凭借丰富的应用场景、各区域错位协同的发展格局以及活跃的资本环境,为投资者在技术攻关、成果转化、场景落地及产业链协同等环节提供了多元化的投资机遇。

更多本行业研究分析详见前瞻产业研究院《全球及中国具身智能产业发展前景展望与投资机遇分析报告》










