(原标题:2025年中国智慧工厂建设技术进展:高研发投入与技术全景落地【组图】)
行业主要上市公司:博众精工(688097.SH);先导智能(300450.SZ);利元亨(688499.SH)等
本文核心数据:智慧工厂行业企业研发力投入;智慧工厂行业企业研发强度;智慧工厂八大基础技术;智能工厂重点投资技术方向等
1、智慧工厂行业企业研发投入力度&强度
——北方华创领衔,智慧工厂头部企业研发投入强劲
从中国智慧工厂行业代表性企业研发投入规模来看,企业整体研发投入规模呈现上涨的趋势,北方华创和先导智能研发投入增速较快,博众精工研发投入规模增速较慢。2024年,北方华创研发费用达36.7亿元,在对标企业中排名第一;其次是大族激光,研发费用为18.0亿元;而博众精工研发投入规模为5.1亿元,在对标企业中排名靠后。

——研发强度高位企稳,核心企业持续投入
2018-2025年上半年,四家企业科研投入强度均处较高水平且各有特点:北方华创始终稳定在10.6%-13.4%高位;先导智能从7.3%逐步升至14.1%后微降;博众精工初期13.4%-14.3%领先,中期回落至10.3%左右,2025年H1回升至12.6%;大族激光整体波动小,多在9.0%-12.5%区间。整体而言,中国智慧工厂行业代表性企业研发强度维持在10%-12%的区间。

注:研发强度=当期研发费用/当期营业收入。
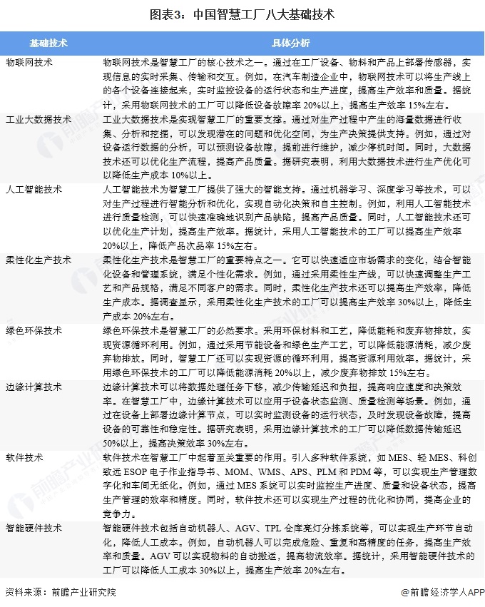
2、八大基础技术驱动智慧工厂向数字化、智能化全面升级
中国智慧工厂依托物联网、大数据、人工智能等八大基础技术,实现设备互联、数据驱动、绿色高效与柔性生产,全面推动制造业数字化、智能化升级。

根据埃尼集团调研的157家企业数据显示,受访企业中多达94家企业认为其对智能工厂的影响最大,其中34家企业来自装备制造行业,52家已落地智能仓储场景,39家落地智能在线检测。

3、AI与物联网领衔,定义智慧工厂技术投资新方向
根据埃尼集团调研的157家企业数据显示,受访企业中未来2年重点投资的技术第一位是人工智能,第二是物联网技术与机器人流程自动化。28家企业计划重点投资5G通信;21家重点投资边缘计算;9家重点投资区块链。计划重点投资物联网、人工智能以及机器人流程自动化的企业以来自电子电器、装备制造、轻工纺织、汽车制造、化工材料等行业的为主。其他有关工艺、智能制造、内部梳理的技术是3家装备制造与电子电器企业的重点投资方向。

更多本行业研究分析详见前瞻产业研究院《全球及中国智慧工厂建设运营模式与发展战略规划分析报告》










