(原标题:重磅!2025年中国及31省市商业智能行业政策汇总及解读(全))
行业主要上市公司:百度集团(09888.HK)、网易(09999.HK)、浪潮信息(000977.SZ)、美林数据(831546.NQ)、数聚软件(838617.NQ)等
本文核心数据:政策汇总及解读;发展目标分析
1、政策历程图
从我国商业智能领域的政策演变历程来看,我国商业智能政策演变历程主要可以划分为“十二五”的应用探索阶段、“十三五”的技术革新阶段以及“十四五”的全面赋能阶段,当前,在国家政策的促进下,依托人工智能、大数据、物联网等新兴技术,我国商业智能正从产品架构的建设向着对下游行业的深度赋能延伸。

2、国家层面政策汇总及解读
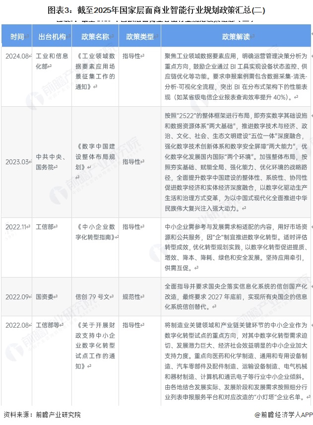
——国家层面商业智能行业政策汇总
近年来,中国政府对商业智能软件行业的重视逐渐加强,陆续出台了一系列政策。政府鼓励企业采购商业智能软件,提供财政扶持;要求企业建立行业标准,加强信息安全保护和隐私保护;鼓励企业加大技术研发投入,推动技术创新;积极推动商业智能软件产业园建设,促进资源共享和创新合作。通过政策支持和监管机制的不断完善,中国商业智能软件行业将会进一步健康发展,为数字化转型和智慧经济的建设提供坚强支持。



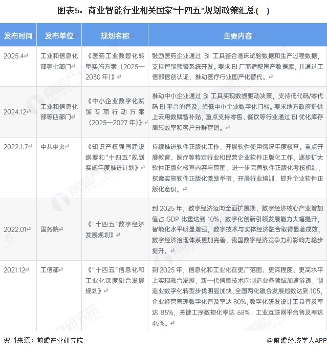
——国家“十四五”规划对商业智能行业发展的影响分析
中国政府赋予商业智能软件行业较高的重视,在不断变化的市场环境下,政府也多次发布了相关规划。其中,《“十四五”数字经济发展规划》、《“十四五”信息化和工业化深度融合发展规划》等规划提出了强化信息化建设的发展目标;《十四五规划纲要》针对“人工智能+”等技术进行了规划和研究,在推动技术与产业的深度融合上发挥了积极作用;“一带一路”倡议将推动贸易和信息流动,推动人工智能市场和发展。通过一系列规划,中国将加快推动新一代信息技术发展,注重推动商业智能软件行业的创新发展。


——政策环境对商业智能行业发展的影响分析
商业智能(BI)行业相关政策类型主要包括产业发展政策、科技研发政策、产品技术指导三大类,政策内容与规划内容集中于推进数字经济建设、加快企业数字化转型等方向,起到了推动我国企业商业智能(BI)应用的作用。

3、各省市层面的政策汇总及解读
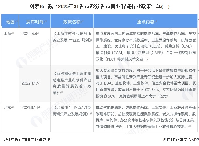
——31省市商业智能行业政策汇总
我国部分省市商业智能行业政策汇总如下:


——31省市商业智能行业发展目标解读
在实际运用中,商业智能产品是指使用数据分析、数据挖掘、数据可视化等技术将企业、机构、个人的数据转化为可视化的信息和知识,以帮助用户更好地进行业务决策和管理的软件产品。它涵盖了数据分析、报表统计、数据挖掘、预测建模、数据可视化和数据仓库等多个领域,是企业信息化建设、数据驱动决策和智能化管理的重要手段。因此,商业智能产品属于软件范畴中的一种。
“十四五”期间,我国主要省份也提出了软件行业的发展目标。其中,重庆、浙江、江苏等地均提出了至2025年末的软件和信息服务业营收规模目标。此外,广东、福建虽未公布营收规模目标,但也提出了软件行业相关的建设目标或规划:

更多本行业研究分析详见前瞻产业研究院《中国商业智能(BI)行业市场前瞻与投资战略规划分析报告》










