(原标题:聚焦兰州市数字经济产业:一文读懂兰州市数字经济产业发展现状与投资机会(附数字经济产业现状、空间布局、重大项目、投资机会分析等))
1、兰州市数字经济产业政策环境
——兰州市数字经济产业重点政策梳理
数字经济是兰州市重点产业之一,行业发展政策较多,代表性政策包括《创新兰州2025年暨科技成果转化突破年行动方案》《兰州市数字经济发展规划(2024-2030年)》《兰州市加快数字经济高质量发展实施意见》等,从数字基础设施建设、数字赋能产业。


——兰州市数字经济产业各市区域政策
目前,兰州市红古区、城关区、榆中县、永登县等均在积极推动数字经济产业发展,重点内容包括加快5G等基础设施建设,推动数字经济在农业、物流、文旅、教育、政务等行业应用功能。

2、兰州市数字经济产业链图谱
——兰州市数字经济产业链图谱
数字经济业由基础层、产业数字化、数字产业化等业务模块组成,其中基础层主要包括人工智能啊、大数据等基础技术,传感器、集成电路等基础软硬件;数字产业化主要包括通信、电子信息制造、软件信息服务、互联网等领域;产业数字化包括智慧医疗、智慧物流、智能制造等方面。

注:数据截至2025年8月5日。
——兰州市数字经济产业链图谱(按区域维度)
目前,兰州市城关区、七里河区等辖区的数字经济产业布局较广,尤其是城关区的数字经济产业链内企业数量较多,布局趋于完善。

3、兰州市数字经济产业发展规模
——兰州市数字经济产业规模现状
根据《兰州市数字经济发展规划(2024-2030年)》,截至2023年兰州市建成并运营数据中心总计18个。截至2024年,兰州市数据中心数量增长至32个。

近年来,兰州市推动数字基础设施建设,加快人工智能等技术发展,鼓励产业数字化布局,推动数字经济产业规模增长。2024年兰州市数字经济产业规模达到1001亿元,较2023年同比增长约7.9%。

——兰州市数字经济产业各市规模现状
目前,城关区、西固区、安宁区等已经引入或培养了一批数字经济重点企业,推动辖区内数字经济产业发展。兰州新区获批国家新型工业化大数据产业示范基地,兰石集团等已经积极开展数字化建设升级。

4、兰州市数字经济产业企业布局分析
——兰州市数字经济产业企业总数
2022年,兰州市注册资金在500万元以上数据信息企业超过3600家。截至2024年6月,兰州市注册资金500万元以上的数字信息企业超过3800家,2年半的时间内增加了200多家。

注:数据截至2025年8月4日,下同
截至2025年8月4日,兰州市数字经济行业高新技术企业达到9家,国家科技型中小企业数量达到16家。

——兰州市数字经济产业企业空间布局
兰州市城关区、七里河区、兰州新区等辖区的数字经济产业链布局较广,其中城关区是兰州市数字经济产业的重点集聚区域,辖区内拥有城市大数据等基础技术企业、甘肃省科学院传感技术研究所等硬件研发机构、万昊科技等数字产业化企业、金诚智慧医疗等产业数字化企业。

——兰州市数字经济产业载体空间布局
兰州数字经济产业园主要集中于城关区、兰州新区等辖区,其中城关区数字经济相关产业园数量较多,代表性园区包括兰州科技创新园、永新国信数据要素产业园、百度智能云(兰州)数字经济产业基地等。

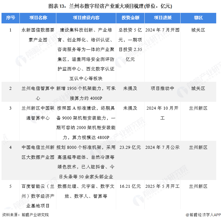
5、兰州市数字经济产业重大项目梳理
目前,兰州数字经济领域重点建设项目主要包括永新国信数据要素产业园、兰州电信智算中心、兰州新区中国联通智算中心、中国电信兰州新区大数据产业园、百度智能云兰州产业基地项目等,项目主要分布于兰州新区、城关区等。

6、兰州市数字经济产业投资机会分析
——各市发展前瞻与规划
根据《兰州市数字经济发展规划(2024-2030年)》的内容,规划到2027年兰州市数字经济产业规模达到2000亿元,到2030年产业规模突破2500亿元。未来,兰州将完善数字经济基础设施,推动数据开发利用,培育电子信息制造、数字服务业等,加快布局未来能源等新赛道。

根据城关区、安宁区、永登县等主要辖区的政策规划,各辖区重点推动数字经济基础设施建设,加快产业集群发展,全方面建设数字产业化、产业数字化、数字化治理等产业生态。

——产业优势及投资机会总结

更多本行业研究分析详见前瞻产业研究院《中国数字经济行业市场前瞻与投资规划分析报告》










