(原标题:重磅!2025年中国及31省市人工智能代理行业政策汇总及解读(全) 全球协同平衡创新与风险,推动实体经济变革)
行业主要上市公司:科大讯飞(002230)、第四范式(06682)、拓尔思(300229)、用友网络(600588)、云从科技(688327)、出门问问(02438)、迈富时(02556)等
本文核心数据:中国人工智能代理行业政策历程,政策汇总,政策解读等
1、政策历程
在我国人工智能代理行业政策演进的初期阶段,“技术驱动”特征显著。2017年7月,国务院印发《新一代人工智能发展规划》,作为我国首个人工智能领域的系统部署战略规划,其核心目标是打造人工智能先发优势,标志着技术研发与产业培育成为政策重点。同年,“人工智能”首次被写入《政府工作报告》,此后逐步成为中央到地方的政策高频词,政策重心从技术领域向战略性新兴产业延伸。这一阶段的政策设计以鼓励技术创新和产业布局为核心,为人工智能发展奠定了基础。
随着技术应用的深化,政策导向逐步转向“安全与发展并重”。2023年7月发布的《生成式人工智能服务管理暂行办法》是这一转变的标志性文件,其制定背景明确涵盖“促进生成式人工智能健康发展”与“解决技术快速发展带来的传播虚假信息、侵害个人信息权益等问题”双重目标,体现了“发展中规范”的治理思路。在伦理治理层面,政策体系持续完善:2017年《新一代人工智能发展规划》提出建立法律法规与伦理规范目标,2019年《新一代人工智能治理原则》明确和谐友好、公平公正等八项原则,2021年《新一代人工智能伦理规范》细化研发、供应、使用等全链条规范,2022年《关于加强科技伦理治理的意见》进一步部署重点任务,形成了“原则-规范-实施”的伦理治理框架。
监管模式则同步实现从“包容审慎”到“分类分级精准治理”的升级。《生成式人工智能服务管理暂行办法》作为我国人工智能产业首份监管文件,确立了备案管理等制度,截至2025年6月30日,累计439款生成式人工智能服务完成备案,233款应用或功能完成登记,体现了监管对技术应用的精准覆盖。此外,政策表述的演进也反映了治理深度的拓展:2024年“开展‘人工智能+’行动”首次写入《政府工作报告》,2025年升级为“持续推进”,标志着人工智能从技术赋能向“全要素、全链条赋能”千行百业的阶段迈进,治理需求从单一领域向跨行业协同转变。

萌芽期主要以顶层设计为核心,重点在于确立人工智能的国家战略地位。2017年,国务院发布《新一代人工智能发展规划》,提出“三步走”战略目标,标志着人工智能正式上升为国家战略,为后续政策制定奠定了总体框架。而规范期则聚焦于安全与治理体系的构建,政策逐步从宏观引导转向具体监管细则。2021年,九部委联合印发《算法综合治理指导意见》,首次建立算法备案制度,强化对算法应用的规范管理。2023年7月13日,《生成式人工智能服务管理暂行办法》正式对外公布,并自2023年8月15日起施行,该办法进一步细化了生成式AI服务的数据安全要求与内容监管规则,此前还曾发布《生成式人工智能服务管理办法(征求意见稿)》以广泛吸纳社会意见。深化期更强调技术创新与全球治理并重,政策导向从“安全优先”向“安全与发展协同”转变。2025年的《构建中国特色人工智能治理体系》文章,提出完善人工智能监管体制,推动建立兼顾创新发展与风险防范的治理框架,旨在提升中国人工智能技术的全球竞争力与治理话语权。
2、国家层面政策汇总及解读
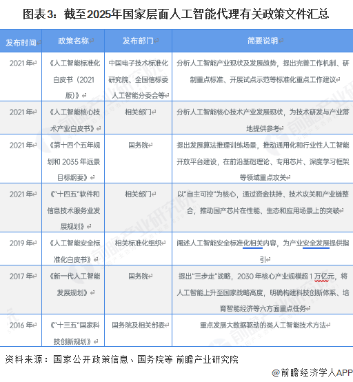
——国家层面人工智能代理行业政策汇总
中国人工智能代理政策的演进呈现出清晰的逻辑脉络,总体表现为从“技术驱动”向“安全与发展并重”的战略转变,监管模式则从“包容审慎”逐步迈向“分类分级精准治理”。这一历程既反映了技术快速发展的内在需求,也体现了国家对人工智能全生命周期治理的系统性考虑。


——人工智能代理安全治理维度政策解读
中国针对人工智能代理安全治理的政策体系已逐步形成覆盖数据安全、算法安全、伦理规范、内容管理等多维度的框架,以下为核心政策的汇总:


——国家层面人工智能代理发展目标解读
通过国家层面人工智能代理行业发展目标构建了涵盖产业规模、技术突破与应用场景的系统性战略框架,旨在推动人工智能成为引领经济社会变革的核心驱动力。在产业规模方面,政策明确了阶段性量化目标。2017年《新一代人工智能发展规划》提出,到2030年我国人工智能核心产业规模超过1万亿元,带动相关产业规模超过10万亿元,标志着人工智能产业将成为国民经济的重要增长极。同时,《“十四五”数字经济发展规划》进一步明确,到2025年数字经济核心产业增加值占GDP比重需达到10%,强调通过数字化创新提升产业竞争力,推动数字技术与实体经济深度融合。
——31省市行业政策汇总及解读
——31省市行业政策汇总
各省市政策聚焦产业规模扩张、算力基础设施建设、核心技术攻关、应用场景开放及人才要素保障等方向,形成“目标引领—要素支撑—生态优化”的政策体系,推动人工智能代理行业与实体经济深度融合。


——31省市人工智能代理行业发展目标解读
从目标体系来看,各省市发展重点呈现四大特征:一是算力基础设施建设提速,安徽、福建、四川等省份明确大规模智能算力部署目标,河南、河北将算力规模纳入全国第一梯队竞争。二是产业规模与企业培育双轮驱动,浙江、陕西、四川设定阶梯式核心产业营收目标,山东、深圳聚焦细分领域龙头培育。三是应用场景深度拓展,福建、湖南、山东推动技术与实体经济融合,北京、上海侧重场景规模化复制。四是区域协同特色鲜明,京津冀、长三角、珠三角形成产业增长极,中西部省份依托算力优势实现弯道超车。
整体而言,各地目标既体现国家战略导向,又结合地方资源禀赋,共同推动人工智能代理行业向“技术突破—产业集聚—场景赋能”的全链条发展演进。


更多本行业研究分析详见前瞻产业研究院《中国人工智能行业发展前景预测与投资战略规划分析报告》
