(原标题:【干货】2025年润滑油产业链全景梳理及区域热力地图)
行业主要上市公司:中国石油(601857);中国石化(600028);康普顿(603798);龙蟠科技(603906);中晟高科(002778);统一股份(600506)等
本文核心数据:润滑油全产业链;区域热力图;代表性企业产业链布局
1、润滑油产业链全景梳理
目前我国润滑油产业链上游主要为石油/原油的开采、润滑油基础油的提炼及添加剂供应;润滑油中游主要为润滑油的生产,从使用用途来分可以分为内燃机油、齿轮油、液压油、压缩机油等;润滑油的下游主要为工程机械、汽车、船舶运输、轨道交通等等。

中国润滑油上游产业包括石油开采/炼油、基础油、添加剂,代表企业包括企业有中国石油、中国石化等炼油企业,瑞丰新材、康泰股份等的润滑油添加剂制造企业,此外还有供应含氟润滑油基础油的供应商新宙邦。中游产业企业有龙蟠科技、康普顿、中国石油、中国石化等工业和车用润滑油企业。下游产业企业有汽车制造、工程机械、船舶制造行业的相关企业,如广汽集团、潍柴动力、中国船舶等。

2、中国润滑油产业链区域热力地图
从区域分布来看,我国润滑油代表性企业主要分布在江、浙、粤等东部沿海地区和北京地区。其中,北京拥有最多代表性企业,如中国石化、中国石油等;而山东、河南、江苏等省市也均有代表性企业分布。

通过企查猫,对企业名称、企业简介和品牌/产品精准检索“润滑油”、所属行业为《国民经济行业分类与代码》中润滑油行业归属、登记状态为“存续/在业”的企业,截至2025年4月11日,中国相关企业有4315家,从我国润滑油企业区域省份分布来看,主要分布在山东省、辽宁省、河北省,其润滑油相关企业数量分别为581家、432家和418家。整体分布上看,注册企业主要集中在北部地区。此外,广东省也有较多数量的润滑油企业,达398家。

3、润滑油代表性企业产能情况
我国润滑油市场上品牌众多,近年来各公司润滑油的产能变动不大。其中,中国石化、中国石油两家企业在润滑油板块的产能最大,中国石化、中国石油产能设置均超过100万吨/年。

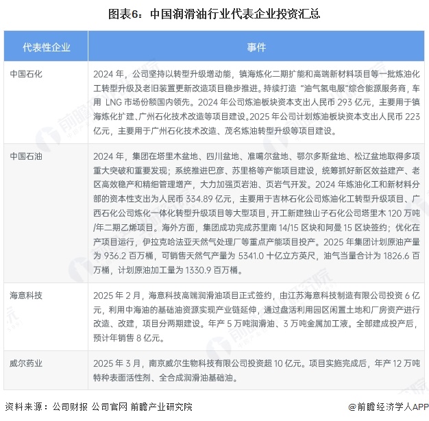
4、润滑油产业代表性企业最新投资动向
近年来,润滑油行业企业投资动向主要为高端润滑油的生产及项目转型升级。其中,中国石化在2024年实施镇海炼化二期扩能和高端新材料项目等一批炼油化工转型升级及老旧装置更新改造项目;中国石油主要从事吉林石化公司炼油化工转型升级项目、广西石化公司炼化一体化转型升级项目等项目。

更多本行业研究分析详见前瞻产业研究院《全球及中国润滑油行业发展前景与投资战略规划分析报告》
