(原标题:【最全】2024年煤制天然气行业上市公司全方位对比(附业务布局汇总、业绩对比、业务规划等))
行业主要上市公司:大唐发电(601991)、中国海油(600938)、晋控煤业(601001)、广汇能源(600256)、中国石化(600028)、特变电工(600089)、新集能源(601918)等
本文核心数据:行业上市公司营业收入;相关业务占比;相关业务收入
1、煤制天然气行业上市公司汇总
目前,我国以煤制天然气相关行业为主营业务企业不多。其中,煤制天然气行业上市企业主要包括:大唐发电、中国海油、晋控煤业、广汇能源、中国石化等。





2、煤制天然气上市企业业务布局对比
煤制天然气行业上市企业中,目前仅大唐集团及广汇能源的煤制天然气项目实现投产,但占总公司业务占比不大。其余上市公司的煤制天然气项目仍在建设或规划中,尚未实现营收。此外,业务布局区域主要集中在新疆、山西等煤炭资源丰富的地区。

3、煤制天然气上市企业基本信息对比
从煤制天然气上市企业布局和已有公开信息分析,注册资本最多、成立时间最早的是中国石化,招投标信息最多的是新集能源。

从煤制天然气行业的上市企业已有的公开信息分析,专利信息相对较多的企业是中国石化,其中发明授权专利40740项;员工总数最多的同样是中国石化,员工总数为368009人。

4、煤制天然气上市企业煤制天然气相关业务业绩对比
目前,煤制天然气上市企业中,大唐发电的煤制天然气项目的规划产能最高,且其大唐克旗煤制气一期项目已投产,总规划产能达到80亿立方米/年。

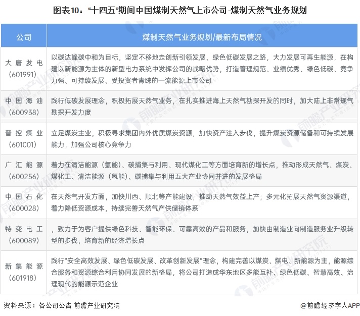
5、煤制天然气上市企业煤制天然气业务规划对比

更多本行业研究分析详见前瞻产业研究院《中国煤制天然气产业市场前瞻与投资战略规划分析报告》
