(原标题:2023年中国5G行业发展现状分析 5G助力工业互联网崛起【组图】)
行业主要上市公司:中兴通讯(000063.SZ 0763.HK)、电科网安(曾用名:卫士通)(002268.SZ)、东方国信 (300166.SZ)等
本文核心数据:工业互联网产值规模;“5G+工业互联网”代表企业等
全文统计口径说明:1)上述数据均来源于前瞻政策大数据平台,存在一定的统计误差;2)搜索相关关键词为“5G”;3)统计时间截至2023年5月15日;4)若有特殊统计口径会在图表下方备注。
1、工业互联网产业经济规模:2022年估计约1.2万亿
根据中国信通院的数据,2018年、2019年、2020年以及2021年我国工业互联网核心产业经济规模分别为77439亿元、8040亿元、9100亿元和10749亿元,同比实际增长分别为8.1%、13.2%、18.1%。经初步统计,2022年可达12361亿元左右。

2、5G技术应用场景:5G助力工业互联网崛起
工业互联网作为新一代信息技术与工业经济深度融合形成的新兴业态和应用模式,是实现产业数字化转型的关键基础。中国在5G方面逐步领跑世界,同时在2020年也正式实现了5G商用的发展目标,随着5G时代的到来,5G网络凭借优越的网络性能将为工业互联网的发展奠定重要的网络基础,助力工业互联网的崛起。

3、2020-2022年“5G+工业互联网”在建项目统计:项目数逐年增加
近年来,“5G+工业互联网”在建项目逐年增加,根据工信部官网查询的数据,“5G+工业互联网”在建项目由2020年的超1100个增加到2022年超4000个。

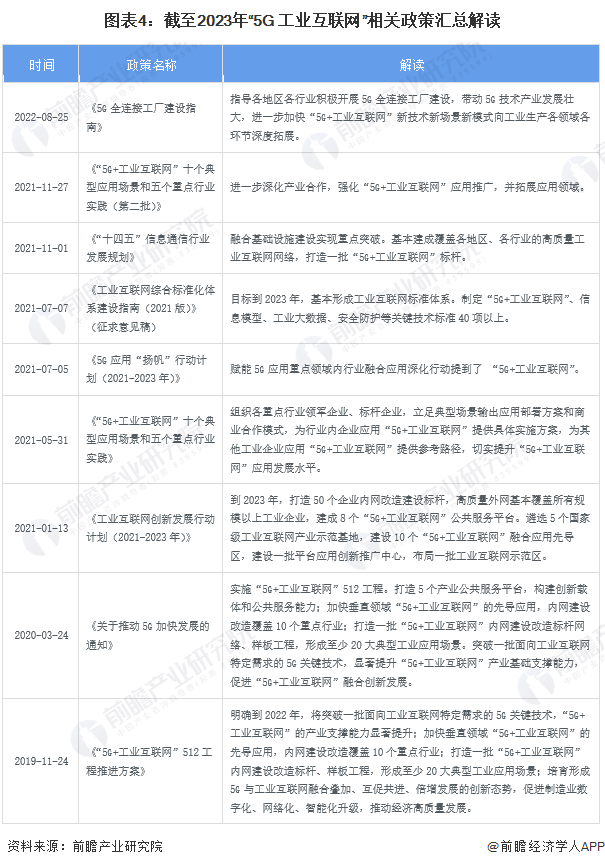
4、“5G+工业互联网”相关政策:呈现出三个趋势
从近年来发布的关于“5G+工业互联网”的政策来看,“5G+工业互联网”发展主要有以下三个趋势:一是推动行业不同场景的运用;二是增强与各行业的覆盖;三是打造一批先进示范区。

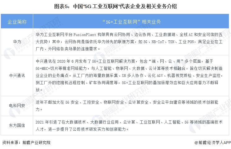
5、“5G+工业互联网”代表企业相关业务介绍
目前,“5G+工业互联网”代表企业有华为、中兴通讯、电科网安(曾用名:卫士通)、东方国信等。

