(原标题:【最全】2023年石化物流产业上市公司全方位对比(附业务布局汇总、业绩对比、业务规划等))
行业主要上市公司:宏川智慧(002930.SZ);恒基达鑫(002492.SZ);密尔克卫(603713.SH);君正集团(601216.SH);永泰运(001228.SZ)等
本文核心数据:石化物流产业上市公司营业收入;:石化物流产业上市公司核心业务收入
1、石化物流产业上市公司汇总
石化物流市场的主要参与者有三类:化工企业下的物流子公司、央企型石化物流企业和民营第三方物流公司。石化物流行业上市公司主要有宏川智慧(002930.SZ)、恒基达鑫(002492.SZ)和密尔克卫(603713.SH)等公司。
产业链内相关上市公司汇总情况如下:





从石化物流行业上市公司的地区分布来看,江苏和广东石化物流行业的上市企业数量最多。上海、浙江和山东等地区石化物流行业的上市企业数量亦较多,有密尔克卫(603713.SH)、永泰运(001228.SZ)和京博物流(834616.NQ)等上市企业。

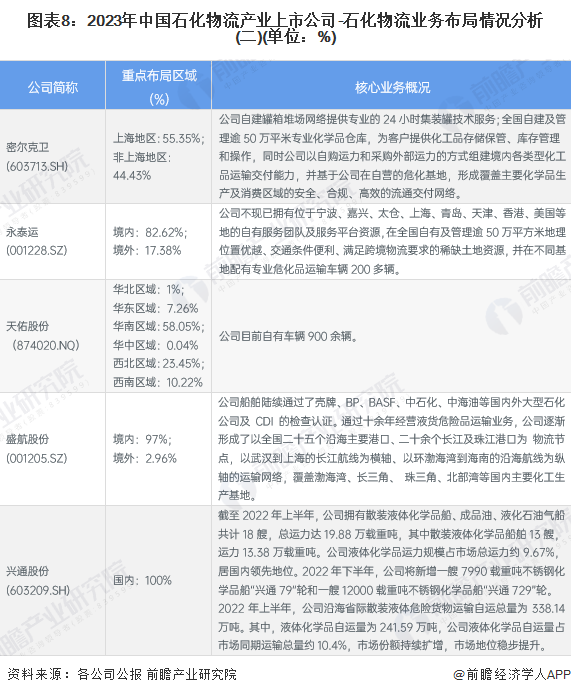
2、石化物流产业上市公司布局对比
根据各公司公报,从销售市场来看,部分石化物流上市公司在境外市场有所布局,其中君正集团(601216.SH) 化工物流板块在海外业务营业收入占比最高。


3、石化物流产业上市公司业绩对比
据各公司公报数据,2022年,密尔克卫(603713.SH)石化物流业务营业收入最高,为72.02亿元。详细汇总情况如下:

4、石化物流产业上市公司业务规划
从各公司未来布局来看,中国石化物流行业上市加强集群建设,在国内石化产业聚集的经济带加大布局,详细规划情况如下:

