(原标题:【最全】2022年大数据产业上市公司全方位对比(附业务布局汇总、业绩对比、业务规划等))
行业主要上市公司:易华录(300212)、美亚柏科(300188)、海量数据(603138)、同有科技(300302)、海康威视(002415)、依米康(300249)、常山北明(000158)、思特奇(300608)、科创信息(300730)、神州泰岳(300002)、蓝色光标(300058)等
本文核心数据:大数据产业上市公司汇总、大数据产业上市公司业务布局、大数据产业上市公司业务业绩
——大数据产业上市公司汇总
大数据企业按细分领域来看,主要包括大数据基础设施生产商、大数据软件研发商与大数据服务提供商。行业龙头企业多数实行全产业链一体化布局,例如领军企业易华录与美亚柏科。大数据基础设施生产商中,同有科技在大数据存储设备领域具有绝对优势地位;在软件研发领域,常山北明是中国软件行业最具影响力企业;我国大数据服务领域的上市企业最多,其中科创信息和神州岳泰分别在智慧政务与自然语言服务等方面处于行业领先地位。









从区域分布来看,目前我国大数据行业上市公司主要分布在京津冀、珠三角与东部沿海等经济发达地区,行业龙头企业易华录与美亚柏科分别位于北京市与福建省。北京的大数据上市企业最多,代表企业有易华录、同有科技、神州泰岳与拓尔思等;另外广东省的大数据上市企业也较多,代表企业为欧比特与奥飞数据等。

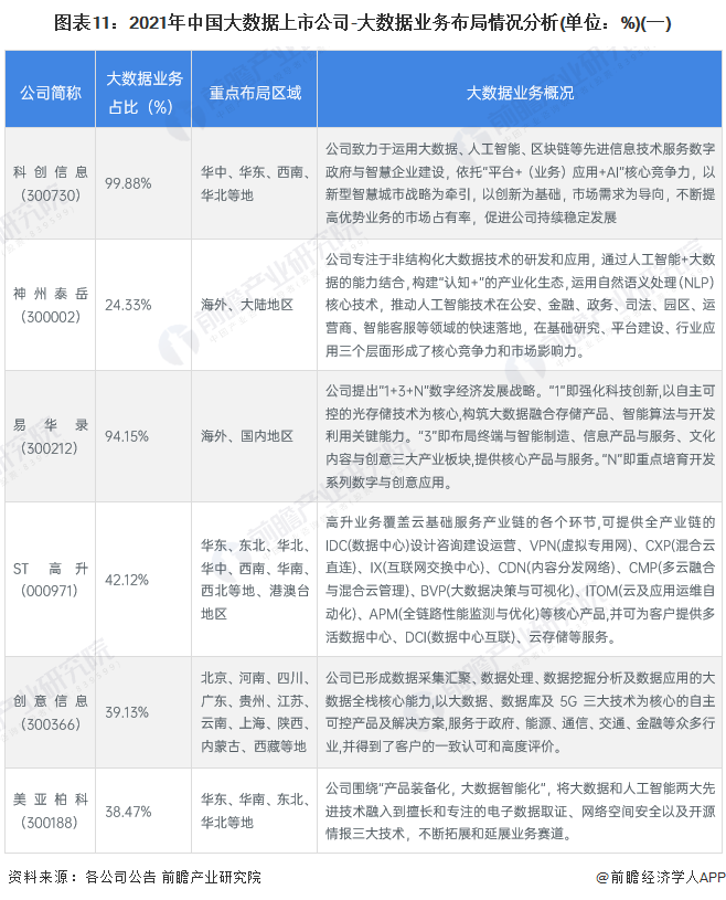
——大数据产业上市公司业务布局对比
从业务布局来看,行业主要领先上市企业的业务侧重点均有不同,例如美亚柏科主要利用大数据发展期精通的电子数据取证技术,拓尔思则将大数据业务主要应用于政府、金融等领域。
从各企业大数据业务布局的重点区域来看,大部分企业的布局重点均位于京津冀与东部沿海地区,部分企业在海外地区也有所布局。


——大数据产业上市公司大数据业务业绩对比
从大数据代表企业的业绩情况来看,大数据产业代表企业的毛利率均值达到35%,行业整体毛利率较高。从单独企业情况来看,行业主要上市公司的业务规模差距明显,毛利率水平也因业务侧重点的不同而呈现出分层差异,例如美亚柏科与拓尔思的毛利率水平均超过50%。上市企业具体的业绩情况如下表所示:


——大数据产业上市公司大数据业务规划对比
在未来数字经济成为必然发展趋势的背景下,大数据作为最重要高新技术与手段之一,将形成巨大的蓝海市场。各行业主要上市公司纷纷在各自擅长的大数据细分领域规划布局,力争抢占市场先机,在各领域形成自身绝对优势。


