(原标题:【产业洞察】全面!2025年无锡市未来产业布局全景图谱(附产业政策、产业空间布局、产业发展现状、产业发展规划))
行业主要上市公司:中信海直、洪都航空、亿航智能、天岳先进、三安光电、寒武纪、科大讯飞、商汤科技、荣科科技等
本文核心数据:未来产业政策;未来产业企业;未来产业发展规划
无锡市未来产业地位梳理
——无锡市未来产业布局
十四五期间,无锡市鼓励有条件的企业和科研机构抢位布局人工智能与元宇宙、量子科技、第三代半导体、氢能和储能、深海装备等新兴前沿领域,抢占未来发展制高点,打造产品特色鲜明、创新资源集聚、产业化成效初显的未来产业先发之地。
无锡在锁定5个重点新赛道外,持续扩展人形机器人、商业航天、合成生物等新领域,构建“5+X”未来发展新体系。从“5”向“5+X”迈进,无锡推进新型工业化、培育新质生产力有了更多的思考空间。

——无锡市未来产业重要性
无锡市一直以来高度重视新兴产业的发展,已经形成了较为完善的产业链和创新体系。未来,无锡将全面深化通用人工智能、量子科技、第三代半导体、氢能和储能、深海装备这五大未来产业主赛道,加速建设智能超算中心、更高能级产业创新平台,提升制备技术能级和量产规模,推动氢能示范应用和储能全产业链发展,构建关键核心技术融合创新深海装备技术体系,紧密围绕无锡“465”现代产业集群,紧扣未来产业发展趋势,系统构建“5+X”未来产业发展体系,构筑无锡新型工业化竞争新优势,将无锡打造成为具有世界影响力的未来产业创新高地。

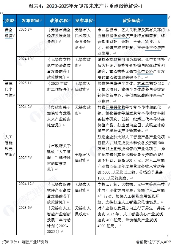
无锡市未来产业政策环境
无锡市未来产业政策体系较为薄弱。2019年-2025年11月,无锡市人工智能和元宇宙产业政策相对较多,共44条。深海装备产业政策较少,仅为4条。

注:查询时间截至2025年11月。


无锡市未来产业空间布局
——无锡市未来产业代表性企业地图
从各产业的代表性企业分布地图来看,目前无锡市惠山区人工智能和元宇宙、量子科技、化合物半导体、氢能和储能产业均有代表性企业分布。

——无锡市未来产业各区布局情况
从产业布局空间分布来看,无锡市的未来产业主要布局在惠山区、新吴区与滨湖区,惠山区是人工智能、量子科技、化合物半导体等产业的重点发展区域。

无锡市未来产业发展现状
——产业代表性企业具有引领作用
在低空经济领域,江苏数字鹰科技股份有限公司是无锡市低空经济领域的“链主”企业,其业务涵盖无人机技术研发、生产、销售及服务的全链条;在第三代半导体领域,连科半导体重点布局第三代半导体设备研发与制造,江苏昕感科技专注于碳化硅功率器件及模组;在人工智能和元宇宙领域,橡鹿机器人聚焦服务机器人领域,构建多元化场景服务生态,哈工大机器人集团专注于机器人技术研发。


——新增注册企业波动增长
根据企查猫查询数据显示,2019-2025年11月,无锡市人工智能和元宇宙企业新注册数量最多,达到1974家,2024年新注册企业数量445家;深海装备企业新注册数量较少,2024年仅有6家注册。

注:以上为存续/在业企业统计,查询时间截至2025年11月。
无锡市未来产业发展前景及规划(量化政策目标/定性发展规划内容)
——无锡市未来产业发展前景
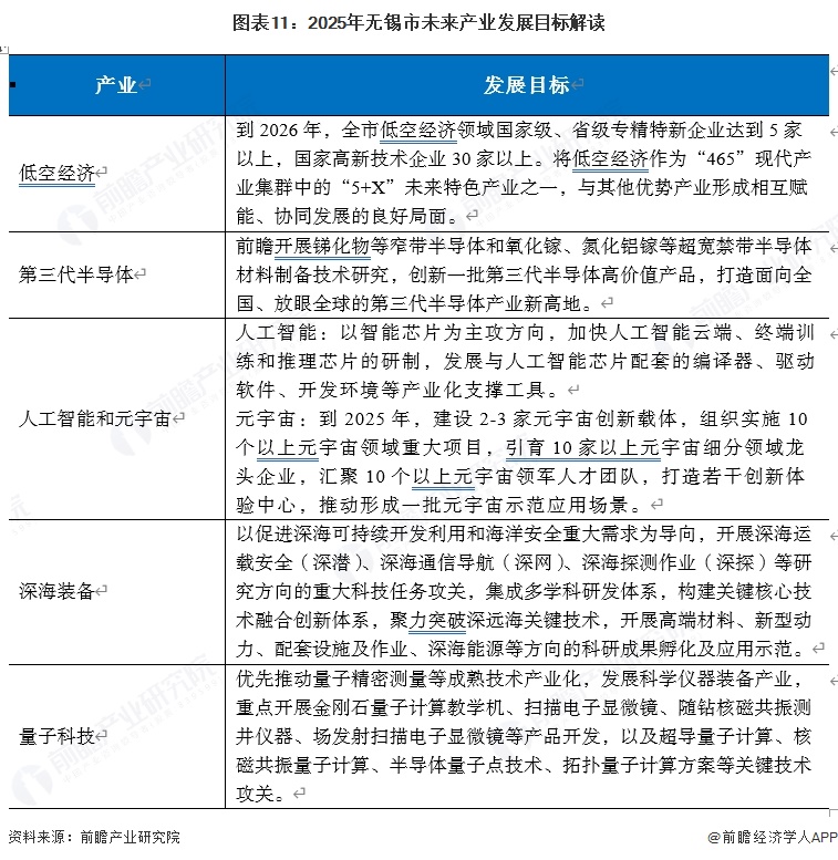
到2026年,无锡计划在低空经济领域培育5家以上专精特新企业、30家以上高企,融入产业集群。第三代半导体产业将开展材料技术研究,打造产业高地。人工智能主攻智能芯片及配套产业化。到2025年,元宇宙计划建设载体、引育企业人才、打造应用场景。深海装备围绕深潜等领域开展技术攻关与成果应用。量子科技优先推动技术产业化,开展技术攻关及产品开发。

——无锡市未来产业发展规划
2024年,无锡《市政府关于加快培育发展未来产业的实施意见》首批选取低空经济、人形机器人、商业航天、元宇宙、合成生物、高端膜材料共6个新赛道,并明确将瞄准未来制造、未来信息、未来材料、未来能源、未来空间、未来健康等6大领域,不断丰富“5+X”未来产业发展体系。无锡目标到2027年,争创未来产业先导区,未来产业规模达到2000亿元。其中,力争到2026年,低空经济产业产值规模突破300亿元。到2027年,人工智能应用深度和广度不断拓展,打造100个人工智能赋能新型工业化典型应用案例,推广300个“AI+先进制造”典型应用场景。

更多本行业研究分析详见前瞻产业研究院《无锡市人工智能产业大数据招商指南(两链两图两库两清单)》
