(原标题:【最全】2025年脑机接口行业上市公司全方位对比(附业务布局汇总、业绩对比、业务规划等))
以下数据及分析来自于前瞻产业研究院脑机接口研究小组发布的《全球及中国脑机接口(BCI)行业发展前景展望与投资机遇分析报告》。
行业主要上市公司:翔宇医疗(688626)、岩山科技(002195)、科大讯飞(002230)、伟思医疗(688580)、爱朋医疗(300753)、三博脑科(301293)、创新医疗(002173)等
本文核心数据:脑机接口行业上市公司汇总;业务布局;业绩对比;业务规划。
1、脑机接口行业上市公司汇总
脑机接口是一种可以通过脑电波或其他脑部信号,与外部设备进行信息交换的技术,该技术可应用于医疗、虚拟现实与增强现实、智能设备控制等领域。目前,我国脑机接口行业上市公司主要分布在产业链上游和中游。位于产业链上游的上市公司为伟思医疗(688580)、诚益通(300430)、科大讯飞(002230)等;位于产业链中游脑机接口产品的上市企业是三博脑科(301293)、科大讯飞(002230)、创新医疗(002173)、翔宇医疗(688626)、伟思医疗(688580)、诚益通(300430)、爱朋医疗(300753)、汉威科技(300007)、英集芯(688209)、盈趣科技(002925)。


我国脑机接口行业的上市公司中,2024年,科大讯飞营业收入最高的是,营业收入高达233.43亿元。其次是盈趣科技,2024年营业收入为35.73亿元。


我国脑机接口行业上市公司主要分布在北京、江苏、浙江、上海等省份,其中北京有诚益通、三博脑科、东方中科、寒武纪等上市公司分布。

2、脑机接口行业上市公司基本信息对比
从脑机接口行业的上市企业布局和已有公开信息分析,注册资本最多和成立时间最早的是岩山科技,招投标信息最多的则是科大讯飞,招投标信息条数为6127条。

3、脑机接口行业上市公司脑机接口业务营收情况对比
从业务营收上看,中国脑机接口行业上市公司业务中涉及脑机接口的业务主要为医疗器械和医疗服务业务,业绩表现各异。2024年,创新医疗医疗服务营业收入为8.12亿元。其次是翔宇医疗医疗器械营业收入为7.34亿元。翔宇医疗布局脑机接口较早,为现阶段的重点研发方向,目前聚焦非侵入式技术在康复医疗领域的应用。技术方面,公司拥有核心算法知识产权,自主研发高精度多模态脑机接口康复设备,立足解决临床适用需求。目前,公司已成立Sun-BCILab脑机接口实验室,聚焦五大研发方向,涵盖了脑电采集装置(SunLink)、脑控产品(SunBrain)、生活场景类产品(SunLive)、自研算法(SunDip)、大脑生物医学(SunBME)。公司还将重点研发神经反馈、认知筛查、睡眠障碍干预、新生儿脑电监测等方向的设备,同时推动现有运动康复类产品和认知类产品的智能化迭代升级。

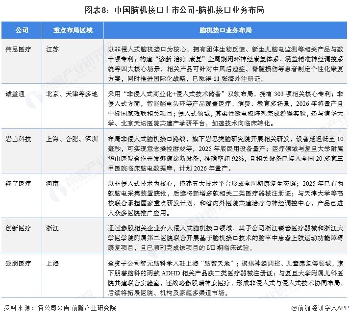
4、脑机接口行业上市公司业务布局对比
中国脑机接口上市公司的脑机接口业务布局呈现区域聚焦与全国辐射结合、技术创新与场景深耕并行的特征。伟思医疗和翔宇医疗依托江苏、河南的产业基础,重点布局非侵入式脑机接口在神经康复、脑电监测等方向的产品化与临床应用,形成覆盖诊断、治疗与康复的完整闭环。

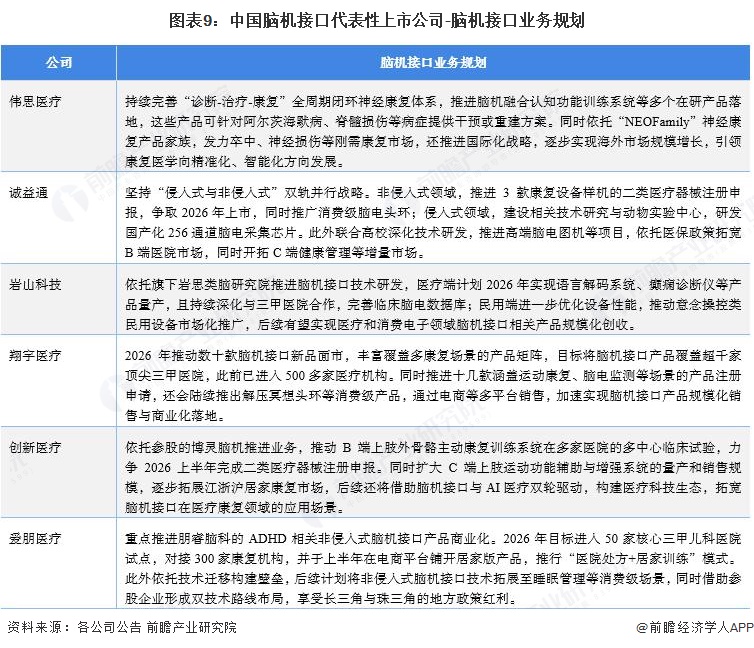
5、脑机接口行业上市公司脑机接口业务规划对比
中国脑机接口上市公司的脑机接口业务规划聚焦技术迭代、场景深耕与模式创新,形成差异化发展路径。未来,中国脑机接口代表性上市公司脑机接口业务规划如下:

更多本行业研究分析详见前瞻产业研究院《全球及中国脑机接口(BCI)行业发展前景展望与投资机遇分析报告》
