(原标题:预见2026:《2026年中国城市轨道交通产业全景图谱》(附市场现状、竞争格局和发展趋势等))
以下数据及分析来自于前瞻产业研究院城市轨道交通研究小组发布的《中国城市轨道交通行业市场前瞻与投资战略规划分析报告》
行业主要上市公司:中国中铁(601390);中国铁建(601186);隧道股份(600820);粤水电(002060);宏润建设(002062);中国中车(601766);康尼机电(603111);申通地铁(600834)
本文核心数据:中国城市轨道交通运营里程;中国城市轨道交通线路数量;中国城市轨道交通未来规划
行业概况
——定义
广义上的轨道交通是指各种由火车、铁路、车站和调度系统(包括调度设备和调度人员)所共同组成的路面交通运输工具,包括一切传统铁路系统和新型轨道系统。广义轨道交通的主体就是传统铁路,包括高速铁路。
根据原中华人民共和国建设部于2007年发布的《城市公共交通分类标准》(CJJ/T 114-2007)中的定义,城市轨道交通为采用轨道结构进行承重和导向的车辆运输系统,依据城市交通总体规划的要求,设置全封闭或部分封闭的专用轨道线路,以列车或单车形式,运送相当规模客流量的公共交通方式。
——产业链剖析:下游应用场景较为固定
随着城市轨道交通的发展建设,轨道交通相关产业也随之强大起来,在带动一个城市GDP增长的基础上,轨道交通也开拓性的促进了相关产业链的形成。从城市轨道交通项目的建设流程来看,其主要分为施工准备、开工建设和通车运营三个大的阶段,这也是城市轨道交通的上中下游三个阶段。

行业发展历程:处于高质量发展阶段
城市轨道交通具有大容量、集约高效、节能环保等突出优点,是大城市公共交通系统的骨干,也是城市综合交通运输体系的重要组成部分,对城市发展起着支撑和引领作用。近年来,我国城市轨道交通快速发展,在满足人民群众出行需求、优化城市结构布局、缓解城市交通拥堵、促进经济社会发展等方面发挥了越来越重要的作用。从某种程度上说,城市轨道交通的运行水平决定着城市公共交通的服务质量,城市轨道交通的运行秩序直接影响大城市社会与经济系统的运行秩序。
从中国交通建设政策规划及城市轨道交通的建设进程来看,中国城市轨道交通的发展经历了以下四个阶段:
起步阶段(20世纪60-70年代):1953年9月,国家出台的《改建与扩建北京市规划草案要点》第一次明确提出“为了提供城市居民以最便利、最经济的交通工具,特别是为了适应国防的需要,必须及早筹划地下铁道的建设”,自此我国拉开城市轨道交通建设的序幕。1965年7月,北京地下铁道一期工程正式开工,按照“战备为主,兼顾交通”的方针设计。1969年10月,北京地铁建成通车,北京由此成为中国第一个拥有地铁的城市。
初始阶段(20世纪80-90年代):在北京建成首条地铁后,天津、上海、广州等城市开始陆续建设轨道交通,但由于正值建国初期国家财力薄弱,又是起步阶段相关技术匮乏,城市轨道建设极大程度上依赖于外国政府的贷款,这使得上海地铁1号线、2号线及广州地铁1号线建设过程中成本极高,给国家财政支出带来巨大困难。因此,国务院在1995年颁发暂停审批城市地下快速轨道交通项目的通知》((1995)60号),紧急叫停现有的线路以外的城市轨道交通项目审批。这一阶段中国城轨交通发展速度较为缓慢,年均通车线路里程仅为6.6公里。
快速发展阶段(20世纪90年代末至2019年):1999年,国务院办公厅在颁发的《关于城市轨道交通设备国产化实施意见》(国办发(1999)20号)中明确指出,所有的轨道车辆和机电设备应实行国产化量产,标志着我国轨道交通发展进入新阶段。21世纪以来,在国家相关政策指引下,我国城市轨道交通开始平稳有序的发展推进。国务院陆续批准重庆、深圳、武汉等10个城市轨道交通项目的建设,并投入40亿元国债用于相关建设。至此,我国城市轨道交通进入了快速发展阶段。2016年3月,国家发展改革委、交通运输部联合印发《交通基础设施重大工程建设三年行动计划》(简称《行动计划》)。《行动计划》指出,在2016年至2018年的三年间,重点推进103个城市轨道交通前期工作,新建城市轨道交通2000公里以上,涉及投资约1.6万亿元。在政策的大力支持下,我国近百个城市规划了城市轨道交通项目。2017年中国大陆地区建设运营线路达867.3公里,2018年新增734公里,2019年新增969公里。在这一阶段,中国城轨交通建设年均通车超过300公里。
高质量发展阶段(2020年开始):2019年9月,国家发布《交通强国建设纲要》,提出要大力发展智慧交通。推动大数据、互联网、人工智能、区块链、超级计算等新技术与交通行业深度融合。推进数据资源赋能交通发展,加速交通基础设施网、运输服务网、能源网与信息网络融合发展,构建泛在先进的交通信息基础设施。由此,中国城市轨道交通发展进入新阶段,由追求速度规模向更加注重质量效益转变,由传统要素驱动向更加注重创新驱动转变。

行业政策背景:政策加持,城轨发展愈加符合实际
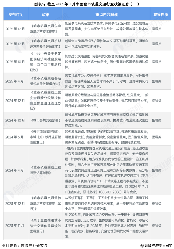
城市轨道交通作为城市公共交通的重要组成部分,也是城市基建的重要组成部分,其发展离不开政策的支持和推动。由于城市轨道交通项目建设周期长、投资大,特别是其设备主要依靠进口,价格昂贵,致使建设造价畸高,地方财力难以承受,制约了城市轨道交通产业的发展,2005年以来,国务院、住房和城乡住建部、交通运输部等多国家部门持续出台推动和完善全国城市轨道交通体系建设相关政策,涉及技术、投资、装备、噪声防治、绿色发展等方面。截至2026年1月,国家层面城市轨道交通行业政策汇总如下。


行业发展现状
——中国城轨交通运营线路超280条
2016-2025年,城轨交通运营线路呈上升趋势。根据中国城市轨道交通协会发布的《2025年中国内地城轨交通线路概况》数据显示,2025年我国新增城市轨道交通运营线路21条,累计达到382条。

——2025年中国城市轨道交通运营长度超1.3万公里
截至2025年12月31日,中国内地累计有58个城市投运城轨交通线路13071.58公里。其中,2025年新增城轨交通运营线路910.80公里。

——运营线路制式结构以地铁为主
从系统制式来看,截至2025年12月31日,中国内地城轨交通运营线路涵盖了团体标准《城市轨道交通分类》(T/CAMET00001-2020)中全部的10种系统制式,地铁制式仍为主流,占比76.56%,同比基本持平。

行业竞争格局
——康尼机电业务毛利率最高
中国城市轨道交通行业主要包括城市轨道交通建设、城市轨道交通设备、城市轨道交通运营以及城市轨道交通信息化几个细分市场。其中,城市轨道交通建设行业代表企业包括中国中铁、中国铁建等,其中中国中铁、中国铁建是我国城市轨道交通建设的主力;中国城市轨道设备参与者主要为中国中车及其子公司,市场占比高达90%以上;城市轨道交通运营企业地域性较强,代表企业包括上海的申通地铁、北京地铁、深圳地铁、广州地铁等;中国城市轨道交通信息化行业包括中兴、辉煌科技等。

总体来看,在城市轨道交通产业链的中游,布局城轨设备环节的企业盈利能力更强,多数企业相关业务的毛利率达到20%以上,其中康尼机电处于领先地位,业务毛利率达到36.85%;布局建筑施工环节企业相关业务的毛利水平则是基本在10%水平上下。

注:业务是指各公司与城市轨道交通相关的业务,各公司数据口径不完全一致。
——北京、上海运营里程领先明显
截止2025年12月31日,运营里程排名前十的城市依次为北京、上海、广州、成都、深圳、武汉、南京、杭州、重庆、西安。北京和上海分列全国第一和第二名,城市轨道交通运营里程均在850公里以上。

行业发展前景及趋势预测
——“智慧化”城市轨道交通建设加快
近年来,物联网、云计算、移动互联网、大数据等新一代信息技术发展突飞猛进,这些新兴技术应用于智慧城市和轨道交通将极大推动现代城市与轨道交通的发展。城市轨道交通智能化系统在轨道交通智能化、信息化、数字化发展中起到至关重要的作用。这也是智慧城市建设中,未来城市轨道交通发展的必然趋势。城市轨道交通智能化系统包括综合监控系统、乘客资讯系统、综合安防系统、通信系统、自动售检票系统和信号系统。


——中国城市轨道行业呈现多元化发展
随着经济发展,城镇化速度不断加快,特别是东部沿海区域城镇化率不断增高,致使城市市区规模越来越大,某些地区城市体制的改变城市规模也越来越大,城市轨道交通需求增大,城市轨道交通规划的范围,延伸的里程已盖了城市和乡镇的大部分区域,为城市轨道交通发展注入了新的活力。城市轨道交通不在单单以发展地铁为主,城市轻轨加入加快了建设速度,科学技术的进步,不同类型的轨道交通也进入了并行发展时期,呈现多元化发展态势,并开始注重轨道交通与城市环境的协调发展。
在经济特别发达的一些地区,如珠三角、长三角、京津冀经济区,城市轨道交通开始向城际轨道交通领域拓展,这三个地区都在以城市轨道交通的理念编制城际轨道交通发展建设的规划,为城市轨道交通发展拓展了更广阔的发展空间。
总体看来,中国城市轨道交通建设呈现多元化发展趋势,要做好以城市为主轨道交通枢纽规划。目前,除了悬挂式单轨外,世界上的所有城市轨道交通的技术制式在中国都已开始采用。这些制式是:地铁(含高架和地面线路,高峰小时单向客运量达3万-6万)、轻轨(含现代有轨电车,高峰小时单向客运量达1万-3万)、跨座式单轨线路(如重庆单轨较新线)、线性电机线路(如广州地铁4号线、5号线)、无人驾驶自动导向系统(如北京机场新建线路)、市域快速轨道系统(如:大连、天津滨海线)等。

更多本行业研究分析详见前瞻产业研究院《中国城市轨道交通行业市场前瞻与投资战略规划分析报告》
