(原标题:【投资视角】启示2025:中国脑机接口行业投融资及兼并重组分析(附投融资汇总、产业基金和兼并重组等))
以下数据及分析来自于前瞻产业研究院脑机接口研究小组发布的《全球及中国脑机接口(BCI)行业发展前景展望与投资机遇分析报告》。
行业主要上市公司:翔宇医疗(688626)、岩山科技(002195)、科大讯飞(002230)、伟思医疗(688580)、爱朋医疗(300753)、三博脑科(301293)、创新医疗(002173)等
本文核心数据:脑机接口行业企业融资事件汇总、兼并重组
1、脑机接口行业热度持续上升
2013-2025年我国脑机接口行业融资事件数量呈现波动上升态势,2025年融资事件数量为24起,为历年来的顶峰;2026年截至1月12日,我国脑机接口行业融资事件数量为1起。总体来看,我国脑机接口行业投融资热度呈上升态势。

注:上述统计时间截止2026年1月12日,下同。
2、脑机接口行业投融资仍处于早期阶段
从脑机接口行业的投融资轮次分析,目前脑机接口行业融资轮次仍然处于早期阶段,投融资轮次集中在C轮以前。天使轮投融资事件数数量最多,为25起。

3、脑机接口行业投融资集中在广东、上海、北京和浙江
从脑机接口行业的企业融资区域来看,目前广东和上海融资事件最多,截至2026年1月,广东累计达到18起;截至2026年1月,我国脑机接口行业共有投融资事件77起,其中北京、上海、广东和浙江四地合计52起,为中国脑机接口投融资最活跃的地区。

4、脑机接口行业投融资事件汇总
2022-2026年我国脑机接口行业的主要投融资事件如下:




5、脑机接口行业的投资者以投资类企业为主
根据对脑机接口行业投资主体的总结,目前我国脑机接口行业的投资主体主要以投资类为主,代表性投资主体有红杉资本、金沙江联合资本、经纬中国等;实业类的投资主体有九吾医疗、长盈精密、海莱新创等。

6、脑机接口行业企业前向一体化完善产业链
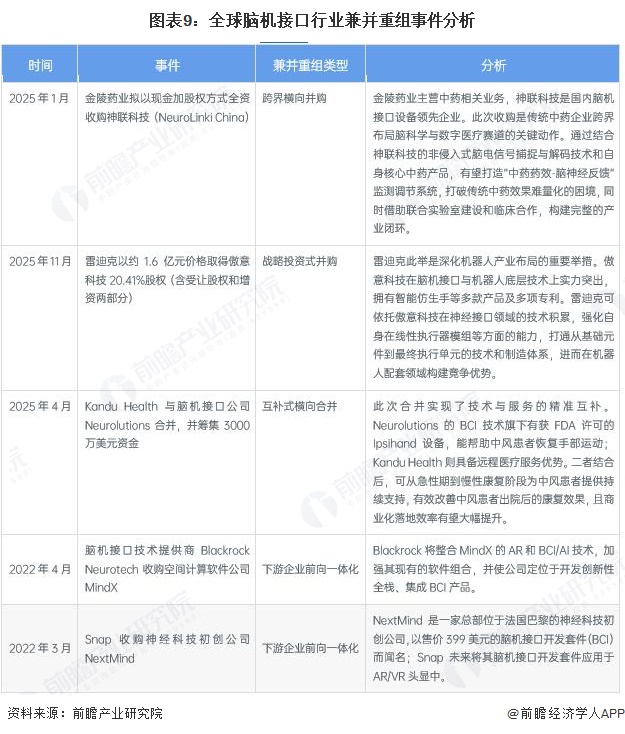
目前中国脑机接口行业尚未出现兼并重组事件,从全球的角度分析,目前兼并重组的类型主要为下游企业前向一体化,具体来说可以分为脑机接口行业向上收购相关软件公司和下游AR、VR等应用领域向上收购脑机接口开发公司两类。

7、脑机接口行业投融资及兼并重组总结

更多本行业研究分析详见前瞻产业研究院《全球及中国脑机接口(BCI)行业发展前景展望与投资机遇分析报告》
