(原标题:重磅!2025年中国及31省市光伏设备行业政策汇总及解读(全) 鼓励新型高端设备研发和应用)
光伏设备行业主要上市公司:捷佳伟创(300724)、晶盛机电(300316)、迈为股份(300751)、京山轻机(000821)、连城数控(920368)、北方华创(002371)、奥特维(688516) 金辰股份(603396)、帝尔激光(300776)、罗博特科(300757)、高测股份(688556)、双良节能(600481) 先导智能(300450)、微导纳米(688147)、大族激光(002008)、博硕光电(831019)、拉普拉斯(688726)、宇晶股份(002943)、京运通(601908)等
本文核心数据:中国光伏设备国家政策汇总;中国光伏设备各省市政策汇总;各省市光伏设备发展目标
1、政策历程图
从“十二五”到“十四五”,国家推动光伏生产和电站建设,同时大力发展高端装备制造。因此,光伏装备制造属于国家鼓励发展的行列。
“十五五”期间,光伏等新能源行业发展仍为重点,相关产业装备制造也将是行业产业链完善的一环。

2、国家层面政策汇总及解读
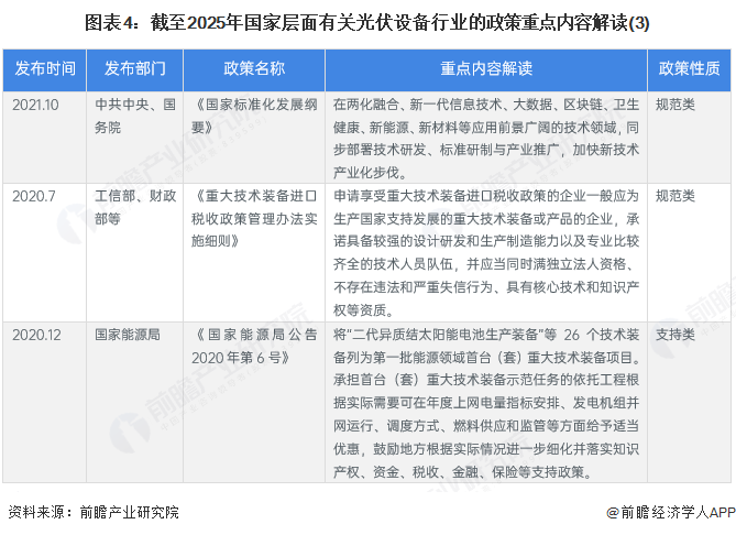
——国家层面光伏设备行业政策汇总
2020年以来,《国家能源局公告 2020年第6号》《光伏制造行业规范公告管理办法(2024 年本)》《关于推动能源电子产业发展的指导意见》等政策相继发布,鼓励根据光伏技术研发新一代光伏生产设备并加快应用。中国光伏设备行业相关政策汇总解读如下:



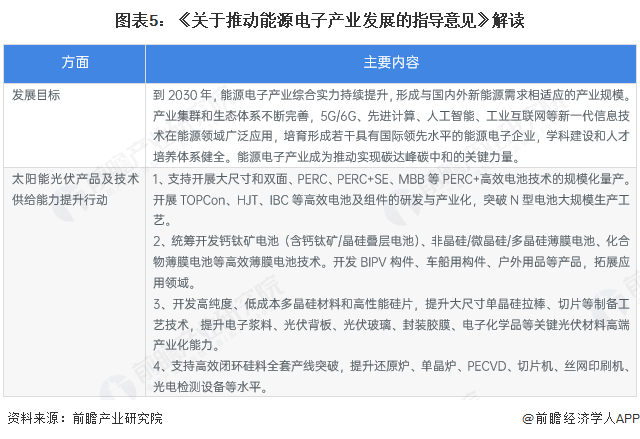
——《关于推动能源电子产业发展的指导意见》解读
2023年1月,工信部等六部门联合发布《关于推动能源电子产业发展的指导意见》,针对光伏生产设备提出了如下规划:

3、各省市层面的政策汇总及解读
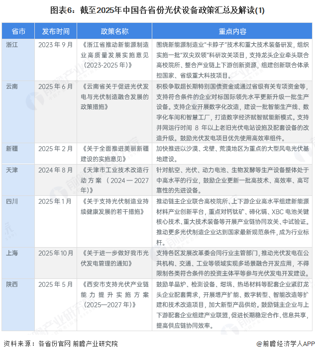
——31省市光伏设备行业政策汇总
近年来,众多省市发布光伏设备相关政策,重点包括加快高端光伏设备研发和应用,推动光伏产业链协调发展,鼓励行业智能化、数字化改造等。重点省市光伏设备行业相关政策汇总如下:



——《关于支持光伏制造业持续健康发展的若干措施》解读
2025年1月,四川省为推动光伏产业稳定发展,制定并发布《关于支持光伏制造业持续健康发展的若干措施》,提出加大设备更新和技术改造贷款力度,降低企业成本;加快技术创新,推动重大技术装备产业链协同攻关、中试验证。

——31省市光伏设备行业发展目标解读
未来,我国主要省份也提出了光伏设备行业具体的发展目标,包括提升关键设备自给能力、完善光伏设备标准体系建设、推动新技术研发、推动产业集群建设等。主要省市光伏设备行业发展目标汇总如下:

更多本行业研究分析详见前瞻产业研究院《中国光伏设备行业市场前瞻与投资战略规划分析报告》
