(原标题:投资合肥 | 一文看懂合肥市量子信息发展现状与投资机会前瞻(附量子信息产业现状、空间布局、投资机会分析等))
1、合肥市量子信息产业政策环境
——合肥市量子信息产业重点政策梳理
早在“十四五”初期,合肥就将量子信息明确为未来产业进行超前布局,并制定了覆盖2020至2030年的长期发展规划,显示了坚定的战略决心。合肥市明确了量子产业十年发展方向,提出到2027年基本形成较完备的量子科技未来产业科技创新体系,目标建设省级以上创新平台24个、标准规范43个,培育上市企业2家,产业规模达50亿元。


——合肥市量子信息产业各市区域政策
截至2025年11月,合肥各区级量子信息政策呈现核心集聚、全域协同的特点。合肥高新区作为核心区域,政策覆盖资金、载体、场景全维度,设立专项基金与孵化器;经开区、瑶海区等通过入库认定、研发补贴等政策精准扶持;其他区域侧重布局规划与协同创新。政策多以企业培育、技术攻关、场景拓展为核心,形成“核心区重点突破+周边区县协同配套”的格局,助力构建从研发到产业化的全链条支撑体系。

2、合肥市量子信息产业链图谱
——合肥市量子信息产业链图谱
截至2025年,合肥量子信息产业链已形成全国最完整的产业生态,呈现“核心集聚、龙头引领、场景多元”的总体格局,集聚量子产业链企业超70家,核心企业数量约占全国三分之一,相关专利超2000件,居全国前列,全球未来产业指数中量子信息领域排名全球第2、全国首位。
上游核心材料与核心器件:该环节主要涵盖量子芯片、稀释制冷机、超导器件、特种光纤等核心部件与材料研发制造,是产业链技术根基。合肥已实现多项突破,如本源量子自主研发的稀释制冷机获得国际订单,投产全国首条量子芯片生产线,32-mode光量子计算处理器芯片完成关键技术验证等,为中下游产业提供了自主可控的核心硬件支撑。
中游技术研发与设备制造:聚焦量子通信、计算、测量三大领域的技术研发与整机设备制造,是产业链核心支柱。量子计算领域,本源量子的“本源悟空”超导量子计算机为全球163个国家和地区用户完成超69万个计算任务;量子通信领域,国盾量子主导建成全球规模最大的合肥量子城域网;量子测量领域,国仪量子的X波段连续波电子顺磁共振波谱仪成功交付英国高校,实现相关量子仪器海外落地。
下游场景应用与服务输出:以量子技术商业化落地、场景应用及配套服务为主,推动技术走进千行百业。合肥启动量子信息“千家场景”行动,应用场景覆盖多领域。

注:统计时间截至2025年11月,下同。
——合肥市量子信息产业链图谱(按区域维度)
从区级企业数量分布来看,合肥市量子信息产业链企业高度集中在合肥市高新区(高新区聚集80%以上量子信息企业),蜀山区、经开区等其他区域依托科研资源或产业园区形成补充,多为配套或初创型企业。

3、合肥市量子信息产业发展规模
——合肥市量子信息产业规模现状
当前,合肥在量子领域成果斐然:挂牌运营全国首个量子信息未来产业科技园,投产全国首条量子芯片生产线,首颗量子科学实验卫星“墨子号”与量子信息城际“京沪干线”研发建成,合肥量子城域网开通运行,量子精密测量领域,国产顺磁共振波谱仪实现全球交付100台。为支持量子产业,合肥陆续出台专项政策,建立“财政引导+基金矩阵”金融支持体系,拓展“量子+”应用场景,优化人才服务。2024年,合肥量子产业链营收近14亿元,同比增长21.6%。

量子城域网是基于量子密钥分发技术构建的城市级安全通信网络,主要为政务、金融、能源等高安全需求领域提供加密服务。2022年8月,合肥量子城域网正式开通,其光纤总长1147公里,包含8个核心节点和159个接入节点,服务约500家党政机关及380家国资委下属企业。2024年已在合肥、上海、北京、广州等16个重点城市建成量子城域网,初步形成全国纵横相连的服务能力。

——合肥市量子信息产业各区规模现状
合肥市量子信息产业呈现高度集聚、一区引领、多点应用的格局,合肥高新区集聚全市80%以上量子企业,形成从基础研究、技术攻关到工程化、产业化的完整生态。各区发展现状如下:

4、合肥市量子信息产业企业布局分析
——合肥市量子信息产业企业总数
作为新质生产力和未来产业的重要组成部分,中国量子科技近年来发展突飞猛进,成为新一轮科技革命和产业变革的前沿领域,而合肥是中国最早系统布局量子科技研发及产业化的城市之一。截止2024年底,合肥已培育集聚企业91家,居中国首位;拥有省级以上研发平台24个,量子信息产业相关专利数量超2000件。

截至2025年11月,合肥市已汇聚量子信息国家级专精特新“小巨人”企业6家,独角兽企业2家,上市企业1家,产业生态持续完善。

注:查询关键词为“量子信息”等;统计时间截至2025年11月,下同。
——合肥市量子信息产业企业空间布局
从企业分布来看,合肥市高新区集聚全市80%以上量子企业,形成“量子大道”产业地标,覆盖全链条环节,是全国量子产业最密集区域,集聚了大量的量子信息优势企业,包括科大国盾、本源量子、国仪量子、中电信量子、中科星光等。

——合肥市量子信息产业载体空间布局
从合肥市量子信息产业发展载体来看,合肥市已构建起以高新区“量子大道”为集聚中心的的量子信息产业载体布局,并且正试点建设“国家量子信息未来产业科技园”。下一步,合肥将加大资金、人才、场景、产业园区等全要素全周期服务,推动前沿科技研发“沿途下蛋”,拓展“量子+”场景示范应用;构建以“量子大道”为中轴线的量子产业集聚区。

5、合肥市量子信息产业融资分析
从量子信息产业融资情况来看,近年来,合肥市量子信息产业融资十分活跃(实际上,全国量子信息产业融资情况也大都属于合肥市量子信息企业的融资)。从融资企业类型分布情况来看,近年来,主要以量子测量及量子计算企业的融资情况为主。

从合肥市历年量子信息产业融资事件数量来看,近三年融资情况如火如荼,总体数量呈增长态势,反映出市场对合肥市量子信息产业尤其是量子计算/测量企业的看好。

6、合肥市量子信息产业投资机会分析
——各区发展前瞻与规划
从合肥市量子信息产业发展前瞻规划来看,合肥市围绕量子信息产业出台省级未来产业先导区建设、量子“千家场景”行动等政策,产业以高新区为绝对核心引擎,构建“核心引领、外围补充”的规划格局。高新区锚定建设“世界量子中心”,打造国家量子科技产业中心与国际领先的量子科技、产业"双高地",统筹产业链全环节布局。

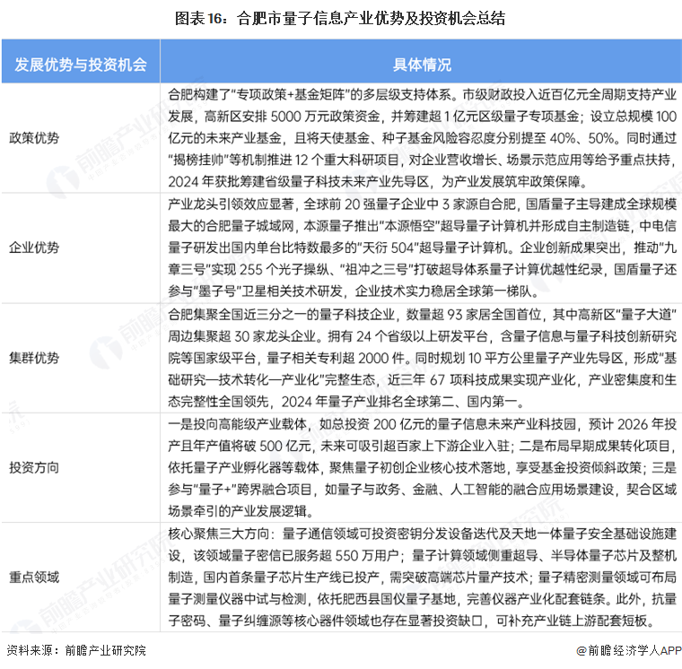
——产业优势及投资机会总结

更多本行业研究分析详见前瞻产业研究院《合肥市量子信息产业大数据招商指南(两链两图两库两清单)》
