(原标题:【全网最全】2025年计算机仿真行业上市公司全方位对比(附业务布局汇总、业绩对比、业务规划等))
以下数据及分析来自于前瞻产业研究院计算机仿真研究小组发布的《中国计算机仿真行业发展前景与投资预测分析报告》
行业主要上市公司:华力创通(300045.SZ)、霍莱沃(688682.SH)、华如科技(301302.SZ)、坤恒顺维(688283.SH)、视觉中国(000681.SZ)、康拓红外(300455.SZ)、捷安高科(300845.SZ)、永信至诚(688244.SH)、经纬恒润(688326.SH)等
本文核心数据:计算机仿真业务收入
1、计算机仿真行业上市公司汇总
目前,我国以计算机仿真相关行业为主营业务企业较少,但计算机仿真产业链上下游较为庞大。其中中游计算机仿真环节主要有华力创通、霍莱沃、华如科技等上市企业。





从代表性企业分布情况来看,我国计算机仿真代表企业分布在江苏、上海、北京、四川、河北等地,其中北京的计算机仿真产业代表性企业较多。

2、计算机仿真行业上市公司基本信息对比
从计算机仿真行业的上市企业布局和已有公开信息分析,注册资本最多,成立时间最早的是视觉中国,招投标信息最多的是捷安高科。

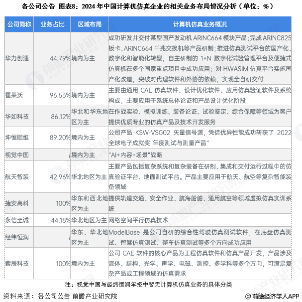
3、计算机仿真行业企业业务布局对比
从10家计算机仿真生产企业销售布局来看,厂商业务占比普遍较为集中,多数企业业务占比超过90%。其中霍莱沃、捷安高科等业务占比较高。

4、计算机仿真行业企业业务业绩对比
目前,我国计算机仿真行业的头部上市公司中,航天智装,捷安高科两家上市公司的计算机仿真业务收入较高,其他上市公司的计算机仿真业务收入在3亿元以下。

5、计算机仿真行业企业业务规划对比
计算机仿真代表性企业在年报中披露其公司战略、经营规划等,其具体业务规划如下:

更多本行业研究分析详见前瞻产业研究院《中国计算机仿真行业发展前景与投资预测分析报告》
