行业主要上市公司:中国软件、东华软件、中信海直、洪都航空、国瓷材料、中材科技、光威复材等
本文核心数据:工业企业增加值、工业投资额、国家先进制造业集群等
无锡市“465”产业体系梳理
——无锡市产业体系政策变动
2015年,无锡市委十二届九次全会进一步明确“产业强市”战略,提出打造现代产业新高地的目标,并通过一系列政策支持高新技术产业发展。2024年4月,《无锡市加快培育发展未来产业的实施意见》公开发布,在锁定5个重点新赛道外,持续扩展人形机器人、商业航天、合成生物等新领域,构建“5+X”未来发展新体系。2025年7月,《无锡市加快经济社会发展全面绿色转型若干政策举措》发布,其中提到聚力打造“465”现代产业集群。大力培育高端装备、新能源、汽车及零部件、新一代信息产业等绿色低碳产业,前瞻布局新型储能、人形机器人等未来产业。

——无锡市“465”产业体系梳理
无锡身处的长三角是中国实体经济最活跃的地区,但也面临产业类型雷同之惑。无锡市域面积小,环境制约大,这决定了在坚定实施产业强市战略的同时,一定要通过提高产业能级,以特点和长板实现突围。
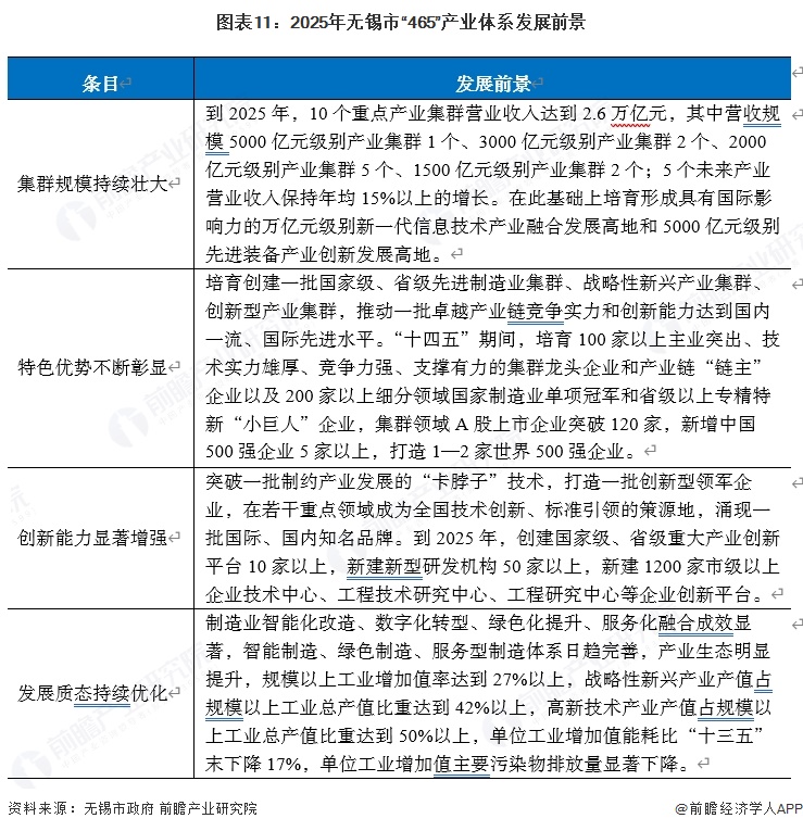
无锡提出构建“465”现代产业体系,分梯度地进行了产业布局。到2025年,4个地标产业集群和6个优势产业集群营收合计将达到2.6万亿元,5个未来产业营业收入保持年均15%以上的增长。

无锡市“465”产业体系空间布局
——产业空间布局:“一核十园多点”空间布局
无锡以建设国家级新区和新发展理念实践示范区为目标,以生态湖湾为纽带、科技创新为支撑、科产城人融合为动力加快集聚海内外高端创新人才、创新企业、创新平台,构建优化湖湾发展生态系统和产业科技创新体系,建设成为具有国际竞争力的产业科技创新中心。

——城镇空间布局:“一轴一环三带、一体两翼两区”
十四五期间,无锡市按照“一轴一环三带、一体两翼两区”市域国土空间总体格局,规划形成1个主中心城区,江阴、宜兴2个副中心城区,北部片区(锡澄协同发展区)、西部片区(锡宜协同发展区)和东部片区(锡东绿色发展区)等3个综合片区,惠山洛社、江阴利港璜土、宜兴官林等若干新市镇构成的城镇体系新格局。加强新市镇的基础设施建设和公共服务功能拓展深化乡镇行政管理体制改革,力争形成一批人口相对集聚、综合实力较强、功能配套齐全的小城市。持续改善一般小城镇的镇容镇貌择优培育一批重点中心镇和特色小城镇规范建设特色小镇,提高对周边乡村地区的服务功能。

无锡市“465”产业体系发展现状
——无锡市工业企业增加值突破6000亿
无锡市工业持续发展。2024年工业总量迈上新台阶,规模以上工业企业增加值达到6401.66亿元,比上年增长6.6%。

注:2024年数值根据增长率计算得出。
——无锡市工业投资稳步提升,占比超35%
无锡市工业投资占比先下降后提升。随着无锡市固定资产投资的变动,全市工业固定资产投资波动变化。2024年,无锡市固定资产投资4587.36亿元,其中工业投资1909.67亿元,占比41.6%,有明显上升。

——无锡市制造业稳中有进
2024年,无锡市第一产业实现增加值140.45亿元,比上年增长3.5%;第二产业实现增加值7716.02亿元,比上年增长6.2%;第三产业实现增加值8406.82亿元,比上年增长5.4%,体现了无锡市制造业稳中有进、服务业进中提质的发展格局。第二产业的稳健增长为无锡“465”体系提供了坚实根基,第三产业的高质量发展则为其提供了有力支撑,两者共同推动无锡产业向高端化、智能化、融合化方向迈进,加速构建具有全球竞争力的现代产业集群。

——无锡市工业体系较为完备,集群化引领
2024年以来,无锡全市上下锚定江苏省打造发展新质生产力重要阵地的目标定位,把高质量发展的要求贯穿新型工业化全过程,加快构建以先进制造业为骨干的现代化产业体系。“465”现代产业集群新增特钢材料、大飞机2个国家先进制造业集群,总数达到5个,入围国家中小企业特色产业集群累计3个,未来产业规模迈上千亿元台阶。无锡市获评全国中小企业数字化转型试点城市、国家车路云一体化应用试点城市、全国消费品工业“三品”战略示范城市和工业和信息化部5G应用“扬帆”行动重点城市,并作为延续试点入选第三批国家产融合作试点城市。

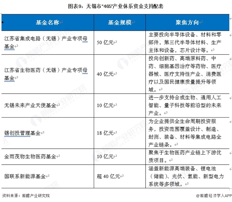
——资金支持配套
无锡市“465”产业体系主要基金有江苏省集成电路(无锡)产业专项母基金、江苏省生物医药(无锡)产业专项母基金、锡创投管理基金等,具体情况如下所示:

——科技研发配套
无锡围绕高端装备、生物医药、物联网等重点产业构建的科技研发配套,以产教深度融合为核心逻辑,形成了多元协同的全链条支撑体系。高端装备行业通过“1+3+N”立体化产教融合平台,实现技术研发、人才培养与成果转化的无缝衔接;生物医药产业以“产业学院+新型学徒制”双轨模式,通过“招工即招生、企校双师联合”破解技能人才短缺痛点,达成多方共赢;物联网产业依托产教融合共同体,搭建供需对接平台,在教学资源开发、实习实训基地建设及全周期培训方面形成闭环支撑。

无锡市“465”产业体系发展前景及规划
——无锡市“465”产业体系发展前景
无锡市聚焦物联网、集成电路、生物医药、软件与信息技术服务等4产业,做大做强具有核心竞争力和国际影响力的地标产业集群;聚焦高端装备、高端纺织服装、节能环保、新材料、新能源、汽车及零部件(含新能源汽车)等6个产业,发展壮大具有较高市场占有率和全国竞争力的优势产业集群;加快培育人工智能和元宇宙、量子科技、第三代半导体、氢能和储能、深海装备等5个未来产业,前瞻布局增长后劲足、资源集聚度高的未来产业。培育形成一批更具国际竞争力、更强产业链韧性、更具本地根植性的重点产业集群,加快构建产业综合实力更强、协同创新水平更高、分工协作关系更紧密、开放合作程度更深入、产业治理能力更突出的“465”现代产业体系。

——无锡市“465”产业发展规划
无锡市“465”产业发展规划包括实施特色产业园区建设工程、实施卓越产业链打造工程、实施企业梯次培育工程、实施协同创新提升工程、实施产业转型升级工程、实施开放合作促进工程,具体情况如下所示:

更多本行业研究分析详见前瞻产业研究院《无锡市人工智能产业大数据招商指南(两链两图两库两清单)》
