(原标题:重磅!2025年中国及31省市锅炉制造行业政策汇总及解读(全))
行业主要上市公司:西子洁能(002534)、华光环能(600475)、川润股份(002272)、海陆重工(002255)、华西能源(002630)、东方锅炉(600786)等。
以下数据及分析来自于前瞻产业研究院锅炉制造研究小组发布的《中国锅炉制造行业市场前瞻与节能技术分析报告》
1、政策历程图
从国家层面的政策出台进程来看,我国锅炉产品逐步向节能化、环保化、人性化发展。“十三五”规划中提到,实施全民节能行动计划,全面推进工业、建筑、交通运输、公共机构等领域节能,实施锅炉(窑炉)、照明、电机系统升级改造及余热暖民等重点工程,我国锅炉行业进入集约化发展阶段。

2、国家层面政策汇总及解读
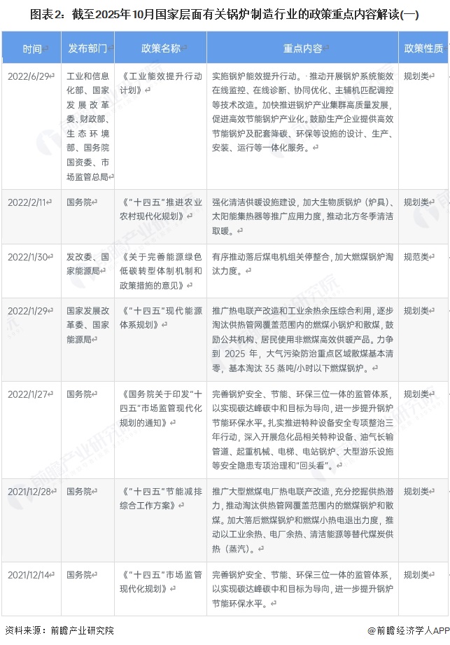
——国家层面锅炉制造行业政策汇总
锅炉制造作为工业体系中的关键一环,其转型发展受到政策的重视,相关政策主要以规划类为主。截至2025年10月我国锅炉制造行业重点政策如下:





——国家层面锅炉制造行业发展目标解读
近年来国家层面锅炉制造行业不断出台,政策以推进绿色发展,提高能效为主。2022年6月,工业和信息化部等六部门发布了《工业能效提升行动计划》,其中锅炉制造相关内容如下:

3、各省市层面的政策汇总及解读
——31省市锅炉制造行业政策汇总
目前,我国主要省市锅炉制造相关政策如下表所示:



——31省市锅炉制造行业发展目标解读
“十四五”期间,我国主要省份对锅炉制造行业的发展目标以淘汰燃煤锅炉,加大电锅炉等应用为主。其他省市也在锅炉转型改造等方面做出相应规划。

更多本行业研究分析详见前瞻产业研究院《中国锅炉制造行业市场前瞻与节能技术分析报告》
