(原标题:【行业深度】洞察2025:中国光模块行业竞争格局及市场份额(附市场竞争梯队、企业竞争力评价等))
以下数据及分析来自于前瞻产业研究院光模块研究小组发布的《全球及中国光模块行业发展前景与投资战略规划分析报告》。
光模块行业主要上市公司:光迅科技(002281.SZ);中际旭创(300308.SZ);新易盛(300502.SZ);博创科技(300548.SZ);太辰光(300570.SZ);联特科技(301205.SZ);中天科技(600522.SH);长飞光纤(601869.SH);九联科技(688609.SH);德科立(688205.SH);剑桥科技(603083.SH)等
本文核心数据:中国光模块企业竞争梯队、中国光模块企业市场份额、中国光模块企业区域综合竞争
中国光模块行业竞争梯队
国内的光模块企业主要有联特科技、博创科技、新易盛、中际旭创等。其中,联特科技在光电芯片集成、光器件、光模块的设计及生产工艺方面掌握一系列关键技术,具备了光芯片到光器件、光器件到光模块的设计制造能力;博创科技面向电信和数据通信市场,提供多种光模块产品;新易盛、中际旭创为云数据中心客户提供100G、200G、400G和800G等高速光模块,为电信设备商客户提供5G前传、中传和回传光模块以及应用于骨干网和核心网传输光模块等高端整体解决方案。
另外,光迅科技重点聚焦光芯片产品,可为直接调制和相干调制方案提供支持。


目前,我国光模块行业仍处于高速成长阶段,市场竞争者主要分为三大梯队:第一梯队为光模块业务收入大于200亿元的企业,主要是中际旭创在2024年光模块业务收入大幅度增长;第二梯队为光模块业务收入在80-100亿元的企业,包括新易盛、中天科技、光迅科技等;第三梯队则是光模块业务收入低于10-20亿元的企业,例如长飞光纤、太辰光、长芯博创等。

2015年前,全球前十大光模块厂商仅光迅科技一家中国企业;2024年,中际旭创等五家供应商进入全球前十,主要厂商相较前一年市场份额均有提升;2024年,旭创科技营收增长114%,突破33亿美元,进一步拉大了与长期竞争对手Coherent(规模更大、业务更多元化)的差距。新易盛营收增长175%,达12亿美元,从2023年的第7位跃升至2024年的第3位。两家公司在2024年均实现了创纪录的盈利水平。

中国光模块企业产销量排名
从我国光模块行业代表性企业的产销量来看,中际旭创、新易盛、博创科技的产销规模较高,均在800万只以上,其中中际旭创的光模块产品产销规模1400万只。从产销率来看,我国光模块代表性企业行业平均产销率水平较高达96.98%;行业平均毛利率水平为34.99%,总体盈利情况良好。

中国光模块企业技术进展
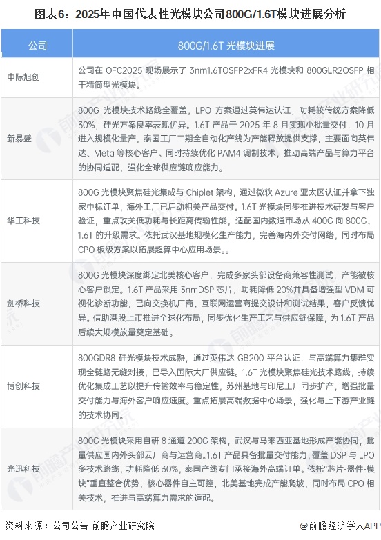
中国光模块厂商在800G/1.6T高端产品领域已形成技术路线多元、核心优势差异化的竞争格局,头部企业依托自主研发与全球化布局全面发力:中际旭创聚焦先进制程与相干技术,以3nm1.6TOSFP系列产品展现技术前瞻性;新易盛实现800G技术路线全覆盖,LPO方案通过英伟达认证且1.6T产品快速达成规模化量产,供应链响应能力突出;华工科技、博创科技深耕硅光集成与Chiplet架构,凭借算力平台认证与海外订单突破强化场景适配能力;剑桥科技、光迅科技发挥垂直整合优势,前者以3nmDSP芯片优化1.6T产品功耗与诊断功能,后者依托“芯片-器件-模块”自主体系实现多技术路线批量交付;各家企业均通过海内外基地协同扩产、CPO等前沿技术布局,强化与全球头部云厂商、算力平台的协同适配,在高端市场形成各具技术特色、兼具量产能力与全球化服务能力的竞争态势。

中国光模块行业竞争状态总结
光模块行业的上游主要包括光器件行业、集成电路芯片行业和PCB行业。光器件行业的供应商较多,其中高端光器件主要由国外供应商提供;集成电路芯片主要有激光驱动器和限幅放大器,可提供此类芯片的供应商分布在全球多个地区;结构件、PCB属于充分竞争的市场,其需求由下游需求主导,应用领域几乎涉及所有电子信息产品。综合来看,光模块行业的上游原材料供应充足,产业发展成熟,供应商议价能力适中。
光通信模块行业的下游主要是通信设备制造商和大型互联网企业,光通信模块产品的运用领域涵盖了云计算数据中心、宽带接入及长距离传输等行业。高速光通信模块是光通讯设备中的核心组件,作为信息化和互连通信系统中必需的核心器件,光通信模块的发展对5G通信、电子、大数据、互联网行业的影响至关重要。综合而言,光模块下游需求广阔,消费者分布较分散,总体议价能力较弱。
而光模块是最重要的光器件,是光通信产业的心脏,目前替代品威胁极低;光模块行业现有企业数量较多,但已形成较稳定的竞争格局,总体竞争程度适中;由于光模块行业前景较好,行业需求市场广阔,因此潜在进入者威胁较大。以下为波特五力模型竞争状态总结图:

更多本行业研究分析详见前瞻产业研究院《全球及中国光模块行业发展前景与投资战略规划分析报告》
