(原标题:2025年全球液压行业发展现状及趋势概况 全球液压行业市场规模约为535亿美元【组图】)
行业主要上市公司:恒立液压(601100);艾迪精密(603638);中航重机(600765);合锻智能(603011);邵阳液压(301079)等。
本文核心内容:全球液压行业市场规模;全球液压行业细分市场布局;全球液压行业应用分布
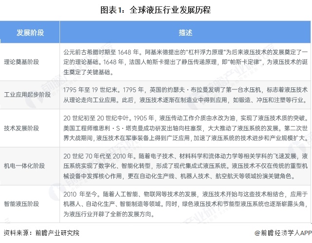
全球液压行业发展历程
全球液压产业从古代的理论奠基起步,历经工业应用开启、技术不断突破、与电子技术融合以及走向智能化等阶段,逐渐发展成为一个技术先进、应用广泛的重要产业,在全球工业发展中发挥着关键作用。

全球液压行业应用分布:工业部门应用占比相对较高
根据应用,液压元件市场细分为工业和移动领域。工业部门主要是指的是液压系统应用于固定的工业设备和生产线上,用于驱动和控制各种工业生产过程;移动部门主要是指液压系统应用于可移动的机械设备上。比如工程机械中的挖掘机、起重机、装载机、推土机等,农业机械中的拖拉机、收割机等,以及叉车、高空作业车等物料搬运设备。由于液压系统在工业应用中的广泛使用、工业部门的持续增长、技术的进步以及对工业流程安全性和精度的关注,工业领域占据了市场主导地位。此外,工业部门对安全性和精度的重视进一步推动了对液压元件的需求。2024年全球液压行业工业部门应用占比约为56%。

全球液压行业细分产品分布:泵类产品占据主导地位
根据产品细分,液压元件市场包括泵、电机、阀门、液压缸等。泵类产品因其在流体输送和动力传输中的重要作用、各行各业的高需求、持续的技术进步以及对能源效率的重视而占据市场主导地位,占比约为28.1%。此外,制造商不断创新,开发出性能更佳、效率更高、耐用性更强的泵。这些进步使最终用户能够提高运营效率和成本效益,从而进一步推动了对泵的需求。阀门产品占比约为22.5%。

2024年全球液压行业市场规模约为535亿美元
全球液压动力机械及元件制造行业近年来发展态势较好,在市场需求方面,工程机械、矿山设备等传统领域仍是主要应用市场,但海上风电安装船液压系统、液压式储能电站等新兴应用场景的需求增长显著。技术发展上,节能化、轻量化与智能互联成为产品迭代的核心方向,企业不断加大在智能液压系统、故障预测算法等领域的研发投入。区域发展上,亚太地区成为最大消费市场,欧洲与北美则聚焦于高附加值定制化产品,在精密液压与电液融合领域保持技术壁垒。据Market Research Futur披露的数据,2021年全球液压动力机械及元件制造市场规模约为535亿美元,年均复合增长率为5.3%。

预计2030年全球液压行业市场规模超过690亿美元
全球液压产业正朝着智能化、节能化和集成化的方向发展。技术层面,电液融合技术不断深化,智能液压系统搭载传感器与物联网模块的情况日益普遍,数字孪生技术在设计阶段的应用也愈发广泛。市场需求方面,虽然工程机械领域仍占据较大份额,但新能源装备领域的需求增速迅猛,风电、光伏等行业对液压系统的需求不断增加。竞争格局上,全球市场集中度有所提高,国际龙头企业在高端领域仍占据优势,而中国本土企业技术追赶速度加快,在中低端市场的占有率逐步提升。同时,政策环境与标准体系建设加速推进,环保要求和能效标准不断提高,推动企业加快产品迭代升级。初步估计,2030年全球液压行业市场规模超过694亿美元,年均复合增长率约为4.3%。

更多本行业研究分析详见前瞻产业研究院《全球及中国液压产业发展前景与投资战略规划分析报告》
