(原标题:重磅!2025年中国及31省市全屋智能行业政策汇总及解读(全))
以下数据及分析来自于前瞻产业研究院全屋智能研究小组发布的《中国全屋智能行业市场前瞻与投资战略规划分析报告》。
行业主要上市公司:海尔智家(600690)、美的集团(000333)、格力电器(000651)、小米集团(01810)、石头科技(688169)。
本文核心内容:中国全屋智能行业政策;各省市全屋智能行业政策;政策解读
1、政策历程图
从相关政策历程来看,中国全屋智能行业政策从 “十二五” 的战略确立,到 “十三五” 的技术赋能,再到 “十四五” 的生态完善与规范引导,形成了层层递进的扶持体系,持续推动产业从萌芽走向高质量发展。

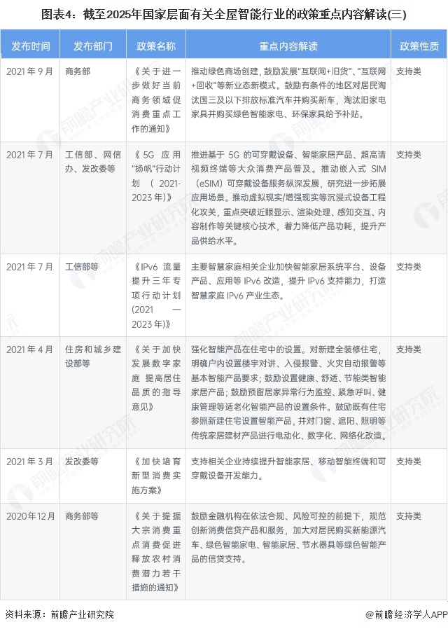
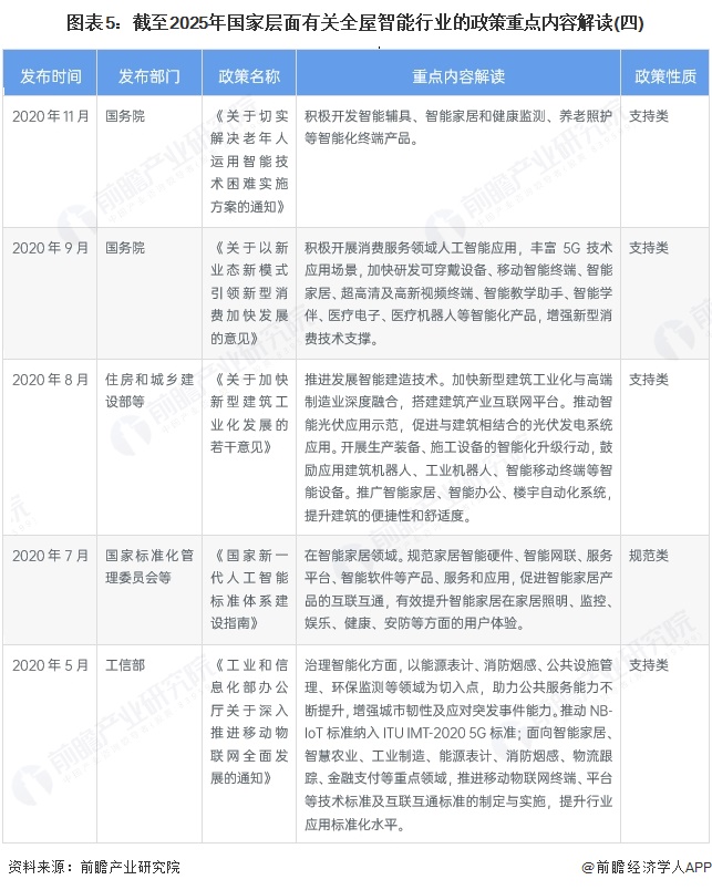
2、国家层面政策汇总及解读
——国家层面全屋智能行业政策汇总
当前中国全屋智能政策从技术研发、产品创新、市场推广、标准建设等多个方面对全屋智能、智能家居行业进行了支持和引导,旨在推动智能家居产业的高质量发展,提高智能家居设备的普及率和用户体验,促进智能家居与其他领域的融合,培育新的消费增长点,为经济发展注入新动能。





——《制造业可靠性提升实施意见》解读
《制造业可靠性提升实施意见》中提到,要深化物联感知、智能控制、人机交互等技术在家电等终端消费品的应用,推动智能产品跨品牌互联互通。鼓励家电等行业建设大规模个性化定制服务平台,推广全屋定制、智能家居解决方案。支持智能家居企业搭建“产品+服务”平台,以智能产品为载体提供娱乐、健康、陪护等生活服务,发展智能家居体验中心,构建沉浸式、场景化服务空间。同时,围绕老人、儿童等重点人群,研究开发适老化智能家居等使用便捷、陪护照料型智能产品。此外,还将编制智能家居等重点领域数字化转型标准体系建设指南,制修订智能家电互联互通标准等相关标准。

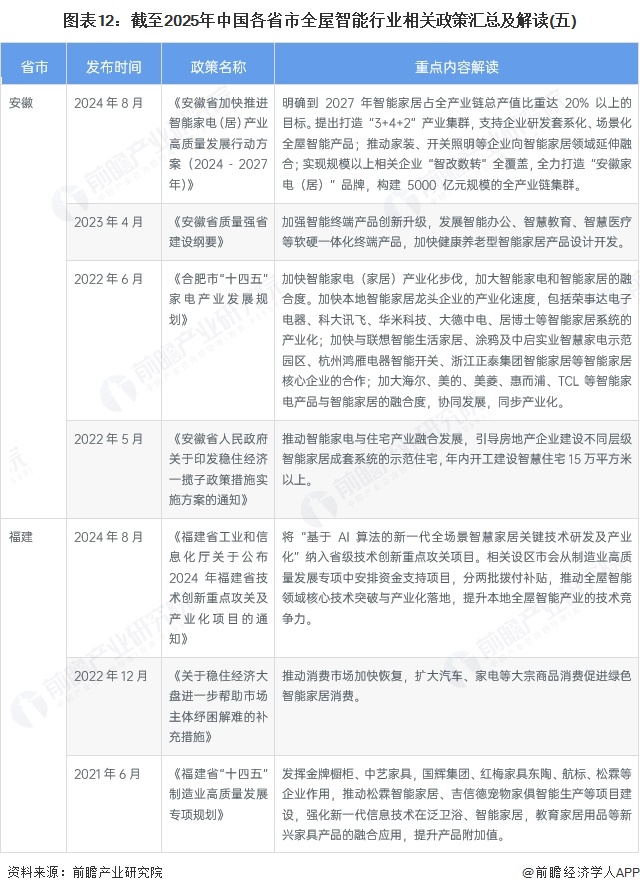
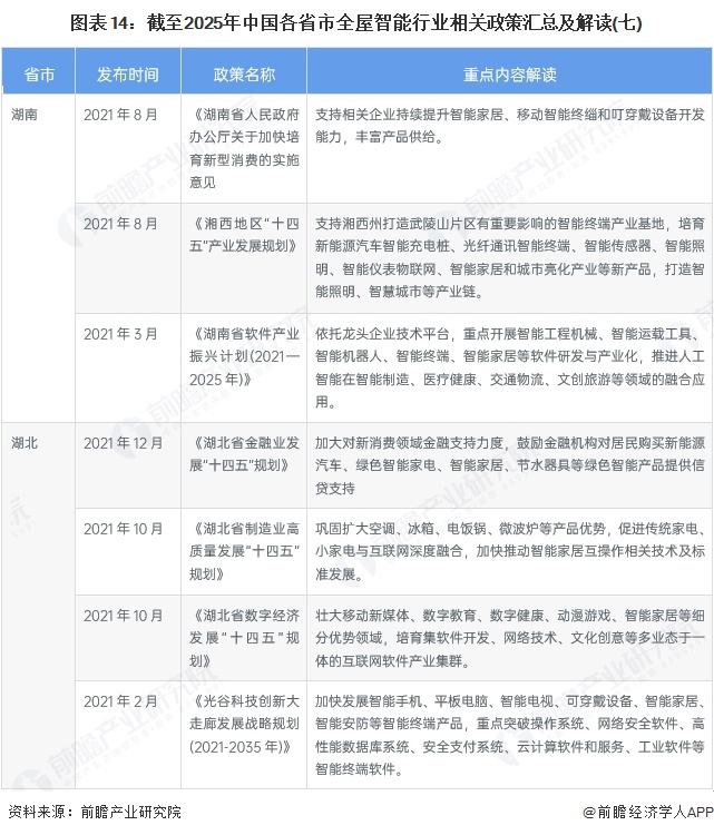
3、各省市层面的政策汇总及解读
——各省市全屋智能行业政策汇总
截至2025年各省市全屋智能行业相关政策汇总如下:








——各省市全屋智能行业发展方向解读
中国各省市围绕全屋智能行业出台的政策规划呈现因地制宜、多点发力的特征,各省市结合自身产业基础与需求精准施策:经济发达地区聚焦核心技术攻关与产业集群建设,通过设立专项基金、打造创新中心助力技术突破;多地推出消费补贴政策,针对智能门锁、扫地机器人等产品给予不同比例补贴,简化申报流程以激活市场活力;同时普遍推动全屋智能与新型建筑、智慧社区、适老化改造等场景融合,完善网络基础设施配套,从技术研发、市场推广、场景落地等多维度协同推进,构建各具特色的全屋智能发展生态。

更多本行业研究分析详见前瞻产业研究院《中国全屋智能行业市场前瞻与投资战略规划分析报告》
