(原标题:【最全】2025年中国小家电行业上市公司全方位对比(附业务布局、业绩对比、业务规划等))
行业主要上市公司:苏泊尔(002032)、九阳股份(002242)、小熊电器(002959)、美的集团(000333)、飞科电器(603868)、科沃斯(603486)。
本文核心数据:小家电行业上市公司汇总;小家电行业上市公司基本信息;小家电行业上市公司小家电业务布局。
1、小家电行业产业链上市公司汇总
小家电是我国家电产业的重要分支,也是智能家居产业的重要组成部分。目前,我国小家电产业的上市公司数量较多,主要分布在产业链中的小家电整体制造环节。其中包括:美的集团、苏泊尔、九阳股份和小熊电器等。






小家电产业链的上市企业遍布全国多个省份,其中主要集中在华东沿海省份。其中浙江省小家电上市企业数量最多,具体包括苏泊尔、爱仕达等,广东省主要的小家电上市企业有美的集团、格力电器等。

2、小家电行业上市公司业务布局对比
在小家电产业-整体制造的上市公司中,苏泊尔以厨房类小家电为主,市场份额常年稳居厨房类小家电前三;九阳股份产品涵盖豆浆机、破壁机等,其豆浆机等优势品类占据市场第一,多数品类位列行业前三;新宝股份是出口龙头,出口业务以 OEM/ODM 模式为主;小熊电器产品品类丰富,涵盖 60 多个品类、500 多款型号的创意小家电;科沃斯旗下科沃斯品牌家用服务机器人和添可品牌智能生活电器表现出色,扫地机器人和洗地机在细分市场份额领先;石头科技主营智能清洁机器人等,扫地机器人市场份额前三;飞科电器专注个人护理等电器,电动剃须刀等产品在个护领域市场份额前五;爱仕达产品多样,将炊具技术嫁接到小家电研发,推出多款受认可产品;奋达科技小家电业务涵盖健康电器、多媒体音箱等,美发电器出口额领先,与多家知名企业合作。各企业在小家电业务占比、内外销占比上也存在差异,如飞科电器内销占比高达99.5%,新宝股份、奋达科技外销占比则分别为 78.2%、76.9%。


3、小家电行业上市公司业务业绩对比
目前,苏泊尔、九阳股份、科沃斯、新宝股份在我国小家电行业国内小家电市场的规模持续居于领先地位。2024年苏泊尔、九阳股份、科沃斯的小家电业务收入分别达103.8亿元、67.9亿元、93.5亿元和31.5亿元。从毛利率来看,行业毛利率在20%-51%的水平之间,其中科沃斯、石头科技、飞科电器的毛利率最高,均超过45%以上。

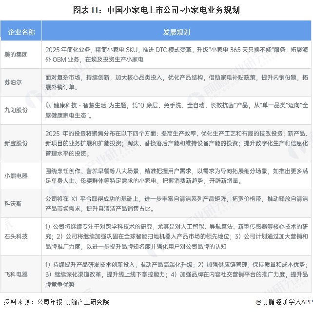
4、小家电行业上市公司业务规划对比
我国小家电行也主要上市企业的业务规划主要是围绕着智能制造、推动电商渠道进一步发展、提升管控效率降低成本、推动海外布局以及品牌建设为主。

更多本行业研究分析详见前瞻产业研究院《中国小家电行业市场前瞻与投资战略规划分析报告》










