(原标题:2025年中国汽车座椅产业市场主体分析 中国汽车座椅行业企业约6400家【组图】)
行业主要上市公司:华域汽车(600741.SH);富维股份(600742.SH);天成自控(603085.SH);继峰股份(603997.SH);双林股份(300100.SZ);上海沿浦(605128.SH);双英股份(837677.NQ)。
本文核心数据:汽车座椅行业企业数量;中国汽车座椅行业企业经营状态分布;中国汽车座椅行业企业注册资本分布
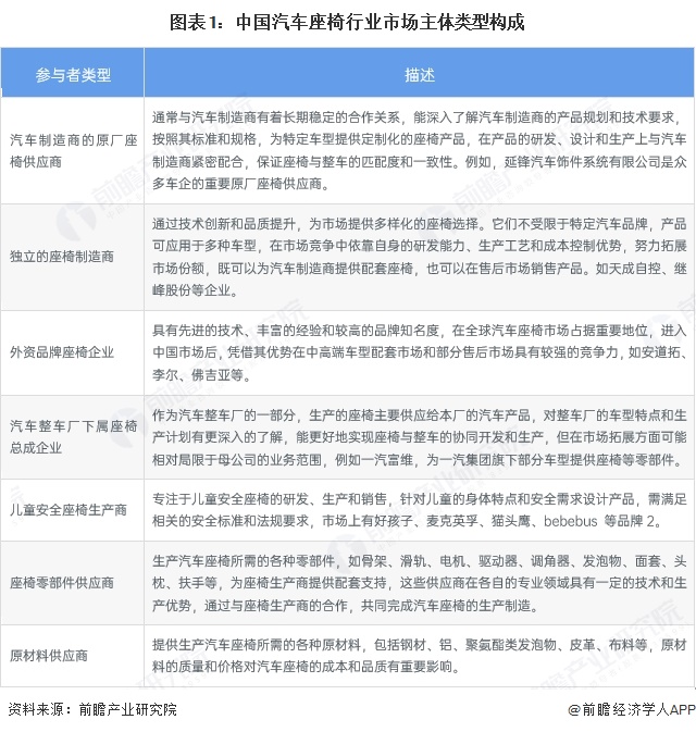
中国汽车座椅行业市场主体类型
中国汽车座椅市场参与者类型主要有汽车制造商的原厂座椅供应商、独立的座椅制造商、外资品牌座椅企业、汽车整车厂下属座椅总成企业、儿童安全座椅生产商、座椅零部件供应商、原材料供应商等等。

中国汽车座椅产业企业超过6400家
根据企查猫查询数据显示,我国汽车座椅行业历年新注册企业数量整体呈增长趋势。截至2025年5月,中国汽车座椅行业累计存续/在业注册企业共有6412家,2016-2020年新增企业数量较高,该区间内新增企业约2075家。整体来看,汽车座椅行业企业竞争者数量不断提高。

根据企查猫查询数据显示,从注册企业经营状态来看,截至2025年8月,中国汽车座椅行业的存续/在业企业6412家,占总企业数的72%;注销/吊销企业数量2511家,占总企业数的28%。总体上看,中国汽车座椅行业企业经营情况较好,在业/存续企业数量占比相对较高。

根据企查猫查询数据显示,截至2025年8月,中国汽车座椅企业的注册资本主要分布在1000-5000万,相关企业数量为1613家,占比25%;5000万元以上的企业数量为5188家,占比19.1%。从整体来看,中国汽车座椅企业注册资本在500万以上的企业约为57%,在1000万以上的企业占比达44%。汽车座椅行业的企业注册规模较大。

根据企查猫查询数据显示,截至2025年8月,我国汽车座椅行业民营企业数量最多,共有4800家民营企业,占比达85.8%,外商投资企业、港澳台商投资企业和国有企业数量相当,分别为343家、213家和236家,占比分别为6.1%、3.8%和4.2%。总体上看,民营企业是我国汽车座椅行业发展中最鲜活的血液。

更多本行业研究分析详见前瞻产业研究院《全球及中国汽车座椅行业发展前景展望与投资战略规划分析报告》










