(原标题:【最全】2025年阀门行业上市公司全方位对比(附业务布局汇总、业绩对比、业务规划等))
行业主要上市公司:纽威股份(603699);中核科技(000777);伟隆股份(002871);江苏神通(002438);永和智控(002795);冠龙节能(301151);方正阀门(920082);万得凯(301309)等
本文核心数据:阀门行业上市公司汇总、阀门行业上市公司业务布局、阀门行业上市公司业务业绩
1、阀门行业上市公司汇总
阀门制造是我国传统制造行业中的重要组成部分,下游行业包括了石油、化工、电力等国家重型工业。目前,我国阀门制造产业链内企业上市公司较多,涉及阀门制造的上市公司主要包括:纽威股份、中核科技、伟隆股份、江苏神通。
从收入情况来看,上游零部件及材料企业中钢材企业营收规模较大;中游代工厂商中,三花智控营收超过百亿级;下游应用领域众多,营收规模整体较大。
从上市企业区域分布情况来看,阀门产业链上中下游企业主要分布在华东地区。其中中游阀门制造企业主要分布在江苏省。
2、阀门行业上市公司基本信息对比
从阀门行业的上市企业布局和已有公开信息分析,中游企业注册资本规模整体较大,均在亿元级别。三花智控的注册资本在代表上市企业中处于领先地位;冠龙节能则是最早成立的企业。
从阀门行业的上市企业已有的公开信息分析,专利信息相对较多的企业是三花智控,专利数量超过1000条;员工总数较多的企业也是三花智控,员工总数超过万人。
3、阀门行业上市公司业务布局对比
从代表上市公司的业务布局情况来看,大部分公司覆盖广泛的行业应用,如油气开采、化工、电力、水处理等领域,产品种类覆盖闸阀、截止阀、球阀到特种阀门、电子阀门等类型。纽威股份和伟隆股份为代表的企业海外市场占比较高,阀门产品应用领域涵盖国际市场。中核科技和江苏神通为代表的企业专注于核电、能源化工等高技术领域,具备较强的核心竞争力。总体而言,公司的业务分布涵盖了从民用建筑到工业、能源、航天等多个领域,且有些企业在特定领域和产品技术上占据优势。
4、行业上市公司阀门业务业绩对比
中国阀门行业的代表性企业在2024年上半年展现了不同的业绩表现。整体来看,阀门行业的代表企业呈现出较为多元化的市场定位和盈利水平,部分公司依靠较强的销售规模和市场份额,在毛利率方面也表现优异。
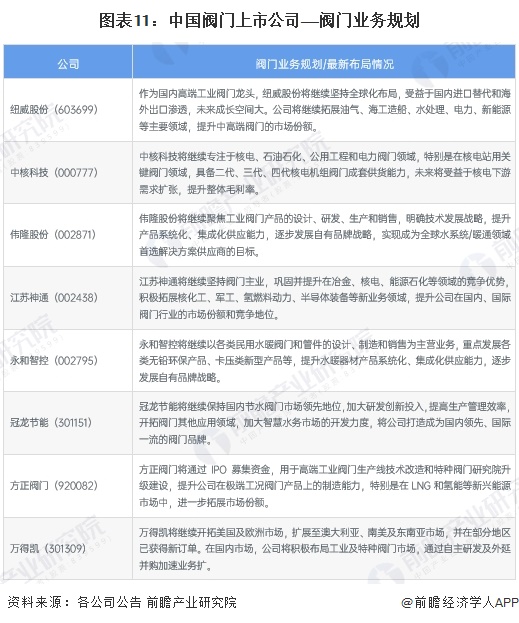
5、行业上市公司阀门业务规划对比
根据各上市企业阀门业务规划/最新布局情况,各大企业通过优化产品、完善全球布局等方式来提升其竞争能力和市场地位。
更多本行业研究分析详见前瞻产业研究院《中国阀门行业应用市场需求状况与需求前景分析报告》
