(原标题:【投资视角】启示2024:中国丙烯酸行业投融资及兼并重组分析(附投融资事件、产业基金和兼并重组等))
行业主要上市公司:卫星化学(002648)、华谊集团(600623)、万华化学(600309)、沈阳化工(000698)等
本文核心数据:投融资事件汇总;对外投资领域;投融资兼并重组事件汇总
1、上市企业融资主要用于项目投资建设
根据代表性上市企业公告的梳理,丙烯酸行业的上市公司融资手段主要为非公开发行股票融资和票据融资。从整体来看,我国丙烯酸上市企业的融资主要为了项目投资建设和补充流动资金,近年的融资事件较少,主要集中在2021年之前。截至2024年主要的融资事件如下。

2、代表性企业对外投资布局
——投资事件汇总
从近年来中国丙烯酸代表性企业的对外投资来看,代表性企业对外投资事件数量较多,事件汇总如下:



——对外投资领域集中在制造业和科学研究和技术服务业
从丙烯酸代表性企业近年来的对外投资赛道情况可以看出,投资制造业和科学研究和技术服务业的事件数量较多,均占整体对外投资事件数量的28%,体现出企业对生产规模扩大和产品工艺技术研发的关注。

3、“十四五”期间新产能持续释放
我国丙烯酸产能经历了一段释放周期,至2019年我国丙烯酸的产能释放周期基本结束,除卫星化学外,未来还有广西华谊钦州的40万吨、渤海东方的4万吨装置、万华化学(蓬莱)的16万吨丙烯酸以及恒力石化的20万吨丙烯酸装置有投产计划,整体来看供给端压力较小。

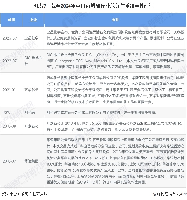
4、兼并重组事件主要为减少同业竞争、扩大生产布局、完善产业链条
总体来看,我国丙烯酸行业兼并与重组事件较少,驱动因素主要为减少同业竞争、扩大生产布局、完善产业链条。

5、丙烯酸行业投融资及兼并重组总结

更多本行业研究分析详见前瞻产业研究院《中国丙烯酸行业发展前景预测与投资战略规划分析报告》
