首页 - 股票 - 数据解析 - 开庭公告 - 正文

华宝信托作为原告/上诉人的1起涉及金融借款合同纠纷的诉讼将于2025年10月31日开庭

来源:证星公司动态 2025-10-28 21:59:32
关注证券之星官方微博:

证券之星消息,根据天眼查APP显示,近日公布了一则华宝信托有限责任公司作为原告/上诉人的开庭公告,详细内容如下:

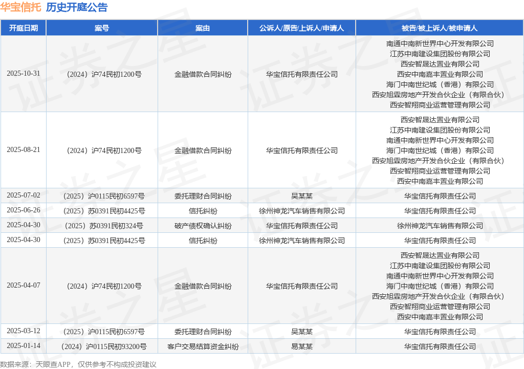
案号:(2024)沪74民初1200号
  • 审理法院:上海金融法院
  • 案由:金融借款合同纠纷
  • 当事人信息:
    •     原告/上诉人:华宝信托有限责任公司
    •     被告/被上诉人:南通中南新世界中心开发有限公司、江苏中南建设集团股份有限公司、西安智晟达置业有限公司、西安中南嘉丰置业有限公司、海门中南世纪城(香港)有限公司、西安旭霖房地产开发合伙企业(有限合伙)、西安智翔商业运营管理有限公司
  • 开庭日期:2025年10月31日

根据统计,近一年内以华宝信托有限责任公司为当事人的历史开庭公告有9则,其中案由为“金融借款合同纠纷”的公告以3则居首,其次为“信托纠纷”有2则,“委托理财合同纠纷”有2则。历史开庭公告如下:

数据来源:天眼查APP

以上内容为证券之星据公开信息整理,由AI算法生成(网信算备310104345710301240019号),不构成投资建议。

微信
扫描二维码
关注
证券之星微信
APP下载
广告
相关股票:
好投资评级:
好价格评级:
证券之星估值分析提示新世界行业内竞争力的护城河一般,盈利能力较差,营收成长性良好,综合基本面各维度看,股价偏高。 更多>>
下载证券之星
郑重声明:以上内容与证券之星立场无关。证券之星发布此内容的目的在于传播更多信息,证券之星对其观点、判断保持中立,不保证该内容(包括但不限于文字、数据及图表)全部或者部分内容的准确性、真实性、完整性、有效性、及时性、原创性等。相关内容不对各位读者构成任何投资建议,据此操作,风险自担。股市有风险,投资需谨慎。如对该内容存在异议,或发现违法及不良信息,请发送邮件至jubao@stockstar.com,我们将安排核实处理。如该文标记为算法生成,算法公示请见 网信算备310104345710301240019号。
网站导航 | 公司简介 | 法律声明 | 诚聘英才 | 征稿启事 | 联系我们 | 广告服务 | 举报专区
欢迎访问证券之星!请点此与我们联系 版权所有: Copyright © 1996-