(原标题:2025年京津冀地区北斗导航行业发展现状分析 综合产值规模超过900亿元【组图】)
行业主要上市公司:北斗星通(002151)、海格通信(002465)、华测导航(300627)、合众思壮(002383)、四维图新(002405)、振芯科技(300101)、中海达(300177)等
本文核心数据:京津冀导航与位置服务综合产值规模;京津冀导航与位置服务综合产值占比;京津冀北斗产业园数量
京津冀北斗导航与位置服务综合产值超过900亿元
2019-2024年,京津冀地区北斗卫星导航与位置服务产业产值呈现上升趋势。2024年京津冀地区北斗卫星导航与位置服务产业的产值超过900亿元,全国占比约为20.6%。

注:1、上述产值为综合产值,包括芯片等核心产值以及应用数据及软件、各类应用集成系统等关联产值;2、地区北斗导航综合产值按照80%的比例(80%为中国卫星导航行业协会2019年公布的数据,截至2025年10月28日,中国卫星导航定位协会暂未更新北斗导航对中国卫星导航产业的贡献率)*各地区导航产业综合产值进行测算。
京津冀北斗导航与位置服务产值占比较高
2017年,《京津冀协同推进北斗导航与位置服务产业发展行动方案(2017-2020)》政策发布,京津冀开启了北斗一体化发展新格局。近年来,三地积极推动北斗产业化应用,导航与位置服务行业综合产值规模逐渐领先,2020年京津冀超过珠三角成为产值最高的区域。2024年,京津冀北斗导航与位置服务行业综合产值占全国产值的比例达到20.6%,仅次于珠三角。

注:上述比例根据各区域综合产值*80%测算北斗导航产业产值后计算。
京津冀培育了北斗星通等一批代表性企业
经过多年发展,京津冀已经培育了一批北斗导航行业的代表性企业,包括北斗星通、四维图新、航天宏图、合众思壮等。从产业布局看,涵盖芯片、模块、导航系统、应用终端等。从企业规模看,北斗星通、四维图新、航天宏图等收入均在15亿元以上,企业初具规模。

京津冀北斗产业集聚效应初显
北京的北斗产业主要以中关村为核心,形成企业孵化成长区、加速发展区和企业总部聚集区三大梯次功能区,辐射周边地区北斗导航企业,引领产业发展。河北拥有北斗卫星大数据产业园、固安卫星导航产业园,天津拥有天津滨海高新区北斗产业基地、北斗新兴战略产业园,已经形成了一定的产业集群。

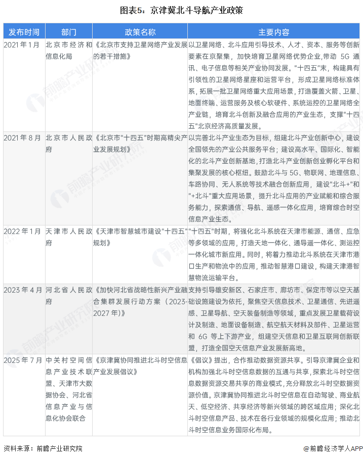
京津冀将着力推动北斗导航系统应用
2017年,京津冀曾联合发布《京津冀协同推进北斗导航与位置服务产业发展行动方案(2017-2020 年)》,共同推动北斗产业发展。2025年,京津冀联合发布《京津冀协同推进北斗时空信息产业发展倡议》,进一步推动北斗时空信息在自动驾驶、商业航天、低空经济、共享经济等新兴领域的跨区域应用以及国际合作。同时,三省市各自发布产业政策,鼓励发展北斗产业。

更多本行业研究分析详见前瞻产业研究院《中国北斗导航行业重点企业发展分析及投资前景报告》










