(原标题:【行业深度】洞察2024:中国粉末冶金行业竞争格局及市场份额(附竞争梯队、市场集中度、研发能力对比))
行业主要上市公司:九菱科技(873305.BJ);东睦股份(600114.SH);安泰科技(000969.SZ);海昌新材(300885.SZ);杭齿前进(601177.SH)。
本文核心数据:粉末冶金行业竞争力评价;粉末冶金行业竞争梯队
1、中国粉末冶金行业竞争梯队
从中国粉末冶金参与者的业务收入情况来看,中国粉末冶金行业企业大致分为三个梯队。第一梯队的企业是安泰科技,其营业收入较高,相关业务收入超过28亿元,在行业内的知名度和竞争力均较高,处于行业领先地位;第二梯队是东睦股份,该企业与其相关业务收入相对较高,2023年业务收入接近20亿元;第三梯队有天宜上佳、海昌新材、九菱科技、博云新材等,这些企业的业务收入在1-5亿元区间内。

2、中国粉末冶金行业竞争者入场进程
从中国粉末冶金行业代表性企业竞争者入场进程来看,大多数粉末冶金企业成立于2005年以前,其中华金科技成立时间最早,于1993年成立,东睦股份和博云新材均成立于1994年。从企业注册资本情况来看,安泰科技较高,注册资本达到10.26亿元人民币。

注:横轴代表企业成立年份;纵轴代表企业注册资本。
3、中国粉末冶金行业市场份额
从市场份额情况来看,作为粉末冶金企业,安泰科技和东睦股份粉末冶金业务收入占比较大,2023年市场份额占比分别为18.2%和13.8%;其他企业市场份额小于4%。

4、中国粉末冶金行业市场集中度
2023年,中国粉末冶金行业市场集中度相对适中。从数据上看,粉末冶金行业CR3为34.6%,CR5为37.8%,CR10为43.1%,主要是粉末冶金行业企业中存在少数头部企业(安泰科技、东睦股份)占据较大的市场份额,其他企业的市场份额均较少。

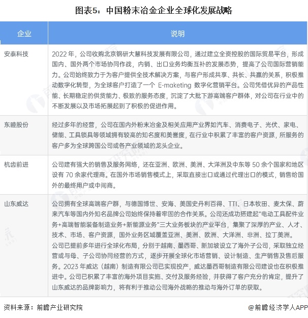
5、中国粉末冶金行业企业出海情况对比
中国粉末冶金企业全球化发展的战略路径有两个方面,一是通过开拓国际贸易平台,与其他国家的汽车、消费电子等领域企业建立长远的客户关系,为这些企业提供粉末冶金产品及相关服务;二是在国外建立产品生产基地及子公司,逐步开展全球化营销、设计制造、生产销售及售后服务。中国粉末冶金代表性企业全球化发展战略如下所示:

6、中国粉末冶金行业区域竞争格局
根据中国企业数据库企查猫,目前中国粉末冶金注册企业主要集中在和河北省,此外山东省、江苏省、浙江省也具有不少布局粉末冶金业务相关的企业。

7、中国粉末冶金行业竞争状态总结
当前粉末冶金行业吸引力相对较大,产品广泛应用于汽车、电子、医药器械等多个下游领域,尤其是汽车行业,但面临进入壁垒相对较高,行业现有企业市场优势较高的限制,整体潜在进入者威胁适中。
锻造、铸造等工艺在部分场景(如大尺寸、低精度部件)仍具成本优势,但粉末冶金在复杂形状、材料利用率(近 100%)上不可替代。高端市场中,MIM、高温合金成型等技术壁垒较高,需通过 ISO/TS16949 认证,且需与下游车企长期合作,新进入者难以突破。整体来看,潜在进入者威胁较低。
下游领域中汽车行业是最大应用领域,特斯拉、比亚迪等大型车企采购量大,议价能力强,但对高精度、轻量化零部件的需求使头部粉末冶金企业具备一定定价权。新能源汽车、航空航天、医疗等高端市场需求增长迅速,定制化、高性能产品的技术壁垒降低了购买者议价能力。整体来看粉末冶金下游客户议价能力适中。
铁基、铜基等普通金属粉末供应充足,国内鞍钢、莱钢等大型钢铁企业主导市场,供应商议价能力较弱。钛合金、高温合金等高端粉末仍依赖进口,国际巨头如美国 AP&C、德国 EOS 占据主导,议价能力较强。整体来看粉末冶金上游供应商议价能力偏强。
从中国粉末冶金行业现有竞争者分析,粉末冶金现有企业数量较多,市场集中度适中,有1-2家头部企业市场份额较大,因此粉末冶金行业竞争较为激烈。
综合行业五方面力量对比,可以看整体的竞争强度较大,行业处于结构调整期。根据以上分析,对各方面的竞争情况进行量化,1代表最大,0代表最小,粉末冶金行业的竞争情况如下图所示:

更多本行业研究分析详见前瞻产业研究院《全球及中国粉末冶金行业发展前景与投资战略规划分析报告》
