(原标题:2025年天津市融资租赁市场分析:全国重要集聚地和租赁创新示范区【组图】)
行业主要上市公司:江苏金租(600901.SH)、国银金租(01606.HK)、渤海租赁(000415.SZ)、远东宏信(03360.HK)、海通恒信(01905.HK)等
本文核心数据:企业数量;投放规模;投放领域;企业市占率等
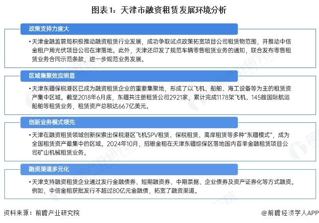
——天津市融资租赁发展环境:为全国重要集聚地和租赁创新示范区
天津融资租赁市场凭借政策支持、区域集聚、创新能力和绿色金融优势,已成为重要集聚地和租赁创新示范区,尤其在东疆保税港区创新了多种租赁模式。至2025年2月,天津金租公司资产接近9000亿元,绿色租赁资产超过5000亿元,占比超20%。这些优势为天津融资租赁行业的高质量发展提供了坚实基础和广阔空间。

——天津市融资租赁企业数量:占全国比重超15%
由于融资租赁牌照的发放主要集中在上海的部分区域、南沙、天津等地,大部分企业选择在这些地区注册,以获取牌照资源。然而,尽管注册地相对集中,这些企业在实际开展业务时却不受地域限制,能够在全国范围内展业。
截至2024年6月底,天津市融资租赁企业数量已达到1603家,占全国总数的18.49%。其中,天津市拥有11家金融租赁企业、152家内资租赁企业,以及1440家外资租赁企业。

——天津市投放规模:2024年投放规模超2000亿元
整体来看,天津市融资租赁企业的投放规模整体呈现增长的态势。2024年投放规模为6605.95亿元,同比下降了13.48%。

——天津市投放领域:主要投放在新能源领域
从投放领域来看,2024年天津市融资租赁企业主要投放在新能源、电力、城投等领域。其中光伏发电和风力发电领域的投放金额超过600亿元。

——天津市竞争格局:金租企业规模更大
2024年天津市融资租赁市场投放规模超过6000亿元,投放规模位于市场前列的公司包括兴业金租、中信金租等。整体来看,投放规模较大的企业中,大部分企业为金租企业。

更多本行业研究分析详见前瞻产业研究院《中国融资租赁行业市场现状与发展前景预测分析报告》
