(原标题:2023年全球光模块现状及趋势分析 中国光模块厂商在全球市场崛起【组图】)
以下数据及分析来自于前瞻产业研究院光模块研究小组发布的《全球及中国光模块行业发展前景与投资战略规划分析报告》。
光模块行业主要上市公司:光迅科技(002281.SZ);中际旭创(300308.SZ);新易盛(300502.SZ);博创科技(300548.SZ);太辰光(300570.SZ);联特科技(301205.SZ);中天科技(600522.SH);长飞光纤(601869.SH);九联科技(688609.SH);德科立(688205.SH);剑桥科技(603083.SH)等
本文核心数据:光模块重点发展方向、光模块竞争焦点、光模块安全可靠性排名
全球通信芯片行业发展历程
全球光模块行业从20世纪60年代的技术初创起步,随互联网、5G、AI等技术演进逐步成长成熟。发展主线围绕速率提升与技术创新,从低速率基础产品迭代至800G/1.6T高速产品,硅光、CPO等新技术落地赋能。应用场景持续拓展,产业链不断完善,现已成为支撑信息基础设施升级的核心环节,技术迭代与场景拓展仍是核心发展动力。

5G拉动高速率光模块市场需求
5G 的规模化部署与业务拓展,正强力拉动高速率光模块的市场需求。作为 5G 网络数据传输的核心载体,光模块需适配网络架构重构与带宽激增的需求。前传、中回传等不同场景对传输性能的差异化诉求,推动光模块向更高速率演进,以支撑高清视频、工业互联等新兴业务的稳定运行。同时,5G 业务的云化与边缘化部署,进一步放大了核心网及数据中心互联场景的流量需求,加速了高速率光模块的技术迭代与应用渗透,使其成为通信产业链中增长潜力显著的核心环节。根据TD产业联盟的数据,2024年全球5G基站部署总量达到637.6万座,同比增长23.3%,IDC及中国信通院:联合预测2025年全球5G基站总量为850万座。

全球光收发模块市场呈现出蓬勃的发展态势
从光模块的市场来看,根据C&C披露的数据,2024年全球光收发模块市场呈现出蓬勃的发展态势,整体市场规模已攀升至144亿美元,相较于2023年的95亿美元实现了52%的显著增长,创下近几十年来的最高增幅纪录,而这一强劲的增长势头主要得益于AI人工智能算力中心需求的持续攀升。随着Deepseek等科技巨头积极推动AI应用在各行业的加速渗透,算力需求也随之呈现出爆发式增长。光互连作为算力中心的核心基础设施平台,迎来了前所未有的发展机遇。AI技术的深度应用以及数据中心等对高速光模块需求的不断增加,推动着市场规模持续扩张。

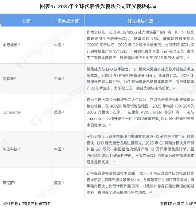
全球光模块厂商加速硅光产品布局
2025年全球代表性光模块企业聚焦1.6T硅光模块布局,中美企业各有侧重。中国中际旭创实现400G/800G硅光量产,1.6T模块通过英伟达认证并小批量出货,硅光出货占比达40%;新易盛融合硅光与LPO技术,获海外云厂商订单;华工科技推自研芯片1.6T模块,产能与光芯片自供率领先。美国Coherent以电信级产品为核心,维持800G高市占率并布局下一代技术;菲尼萨发力短距硅光模块,目标占比提升至30%,中外企业均瞄准北美云厂商与AI生态需求。

中国光模块厂商将主导全球市场
2015年前,全球前十大光模块厂商仅光迅科技一家中国企业;2024年,中际旭创等五家供应商进入全球前十,主要厂商相较前一年市场份额均有提升;2024年,旭创科技营收增长114%,突破33亿美元,进一步拉大了与长期竞争对手Coherent(规模更大、业务更多元化)的差距。新易盛营收增长175%,达12亿美元,从2023年的第7位跃升至2024年的第3位。两家公司在2024年均实现了创纪录的盈利水平。

更多本行业研究分析详见前瞻产业研究院《全球及中国光模块行业发展前景与投资战略规划分析报告》
