(原标题:2025年中国智慧工厂行业细分应用市场分析:半导体智慧工厂以高精设备与智能解决方案驱动国产化破局【组图】)
以下数据及分析来自于前瞻产业研究院智慧工厂研究小组发布的《全球及中国智慧工厂建设运营模式与发展战略规划分析报告》
行业主要上市公司:博众精工(688097.SH);先导智能(300450.SZ);利元亨(688499.SH)等
本文核心数据:中国半导体行业市场规模;中国智慧工厂市场规模; 半导体行业智慧工厂解决方案
1、规模持续增长,中国稳居全球最大半导体市场
中国半导体行业相较于海外发达国家而言起步较晚,当前处于“追赶者”的位置,近年来我国持续加大半导体行业的投入,在多个领域均取得了喜人的成果,涌现了诸如华为海思、中芯国际、长江存储、北方华创等在技术领域直追国际领军水平的企业。然而在宏观经济环境修复不及预期,下游需求疲软的情况下,加之中美贸易博弈对中国半导体行业影响深远,当前中国半导体行业面临着重大挑战。当前,多方面原因的作用下,2022-2023年中国半导体行业市场规模增速略有放缓,但中国依旧是全球最大的半导体市场。近年来,集成电路市场占半导体行业整体市场占比超过80%,结合集成电路在半导体行业的市场占比以及集成电路市场规模,初步测算中国半导体行业市场规模整体呈现增长趋势,其中2024年中国达到16162亿元。

2、半导体智慧工厂的核心:智能软硬件需求全景
全球半导体供应短缺的原因之一是半导体制造工序复杂,每个硅晶片必须在严格控制的条件下经过多达 1600个步骤才能制成计算机芯片。而简单地加快生产以满足激增的需求并不容易,新建一座新晶圆厂可能需要两年多的时间,至少10亿美元的投资,有时甚至是数倍,如何提高生产效率成各半导体企业的困扰。因此将智能制造纳入其整体战略计划成为各个半导体企业的必要举措,各大半导体厂商如日月星、华星等等纷纷开始智慧工厂的建设。中国半导体领域智慧工厂主要涵盖产品有数控机床、压铸机、工业机器人等,具体情况如下:

3、埃克斯工业打造半导体智慧工厂全链路智能方案
埃克斯工业(广东)有限公司是一家拥有创新性核心技术的国家高新技术企业,其基于“ROPN+AI”核心技术研发的一系列智能工业解决方案,已在数十家龙头半导体厂商成功部署。改解决方案根据中国半导体企业特点进行开发,能够模块化部署于云端和本地,通过与产线现有的CIM系统深度集成,形成完善的业务生态体系,将生产相关的人员、设备、业务规则、物料等全面整合、协调管控,帮助企业解决关键生产问题,提高生产力和综合竞争力。改解决方案采用面向资源的ROPN底层建模技术,模型的复杂度随着系统的资源增多呈线性型上升,与传统建模方法的指数型上升相比,模型复杂度增长速度大幅度降低,使底层模型更为简洁、紧凑。在该底层模型之上,融合AI技术,使得决策系统的算法成本更低、耗时更短、效果更佳。

解决方案在智慧工厂中的优势主要体现在设备智能化、产线智能化和良率智能化:

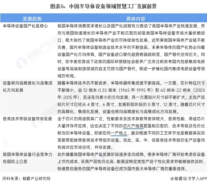
4、国产化与高精集成驱动半导体智慧工厂发展
未来,半导体设备国产化仍是核心,设备将向高精度化与高集成化方向发展,对智慧工厂、自动化车间、智能制造设备的需求将持续扩大,中国半导体设备领域智慧工厂发展前景广阔。

更多本行业研究分析详见前瞻产业研究院《全球及中国智慧工厂建设运营模式与发展战略规划分析报告》










