(原标题:【投融资视角】启示2025:中国售电公司投融资及兼并重组分析(附投融资事件、产业基金和兼并重组等))
行业主要上市公司:华能国际(600011.SH)、国电电力(600795.SH)、广州发展(600098.SH)、粤电力A(000539.SZ)、广西能源(600310.SH)等
本文核心数据:融资事件;投对外投资布局
1、售电公司投融资现状
——融资事件汇总
企查猫平台查询经营范围含“售电业务”的企业融资历程所得信息显示,截至2025年8月,中国约91家售电公司处于融资阶段,具体名单汇总如下:


注:查询时间2025年8月14日。
——融资轮次解析
结合前文所汇总中国售电公司公开投融资事件情况来看,目前中国售电公司投融资轮次主要集中在A轮及以前,反映出行业内初创企业较多,资本更倾向于在早期布局潜力项目。

注:查询时间2025年8月14日。
——融资区域解析
从中国售电公司融资区域分布来看,广东省占比19%,江苏占比15%,山东省占比10%,其余省份均低于10%。

注:查询时间2025年8月14日。
——融资领域解析
从中国售电公司领域的数量分布来看,电力生产占比20%,工程和技术研究和试验发展占比7%,其他科技推广服务业占比7%,输配电及控制设备制造占比5%,电力供应4%。

注:查询时间2025年8月14日。
2、售电公司对外投资现状
——对外投资区域布局
通过汇总代表性售电公司对外投资企业情况可知,中国售电公司投资于河北省和湖南省企业数量居多,分别为30家和24家。

注:查询时间2025年8月14日。
——对外投资行业布局
从中国主要售电公司投资行业布局来看,电力、热力、燃气及水生产和供应业占比78%,科学研究和技术服务业占比7%,租赁和商务服务业占比4%,批发和零售业占比3%。

注:查询时间2025年8月14日。
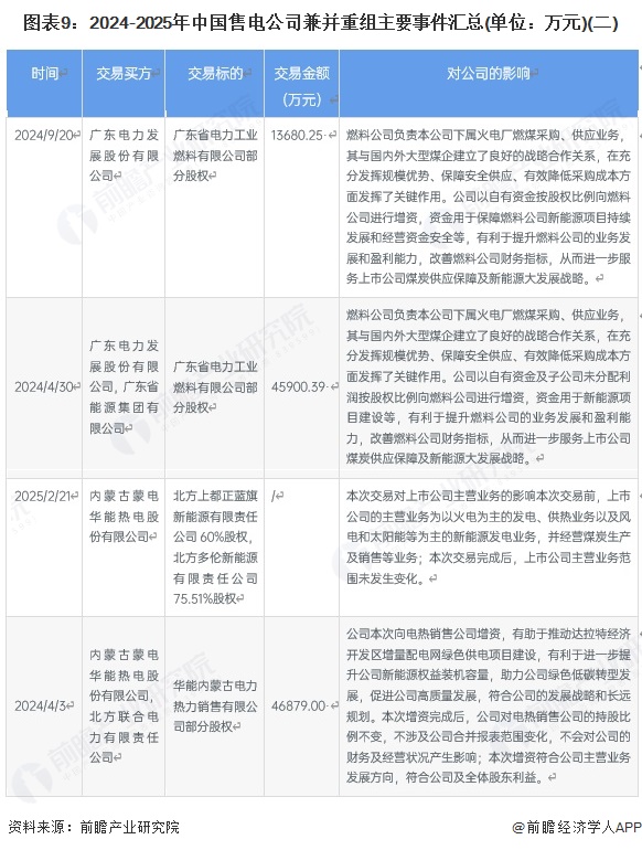
3、售电公司兼并重组目的以横向并购为主
目前,中国售电公司兼并重组事件数量较多,横向并购为主,主要事件如下:



4、售电公司行业投融资及兼并重组总结

更多本行业研究分析详见前瞻产业研究院《中国售电公司发展模式与投资战略规划分析报告》










