(原标题:预见2025:《2025年中国通信芯片行业全景图谱》(附市场现状和发展趋势等))
以下数据及分析来自于前瞻产业研究院通信芯片研究小组发布的《中国通信芯片行业市场前瞻与投资战略规划分析报告》。
行业主要上市公司:海尔智家(600690)、美的集团(000333)、格力电器(000651)、小米集团(01810)、石头科技(688169)。
本文核心数据:中国通信芯片行业市场规模;中国通信芯片行业代表性企业产量
行业概况
1、通信芯片定义及分类
通信芯片是专门用于处理数据传输和通讯协议的集成电路。它是实现各类信号传输、处理和转换的核心组件,在各种电子设备中扮演着至关重要的角色。
通信芯片通常由射频前端、基带处理单元、接口模块和控制单元等多个功能模块组成。其基本功能包括数据编码和解码、协议处理、信号调制和解调以及连接和管理等。通过这些功能,通信芯片能够将数据转换为适合传输的形式,支持不同的通讯协议,确保数据能在不同设备间顺利传输,并对信号进行调制和解调以适应不同的传输媒介,同时负责建立和维护连接状态。
通信芯片的种类繁多,常见的有Wi-Fi芯片、蓝牙芯片、Zigbee芯片、蜂窝通信芯片、RFID芯片、以太网芯片和GPS芯片等。它们广泛应用于智能手机、智能家居设备、工业自动化、医疗设备等众多领域,实现设备之间的远程或本地通信,推动着通信技术的不断发展和进步。
通信芯片的分类维度多样,核心可按通信技术、传输距离、应用场景等关键属性划分,不同类别对应不同功能需求。

2、产业链剖析
从通信芯片产业链上游来看,上游主要是原材料及设备供应商,为通信芯片制造提供基础材料和芯片制造所需的各类设备;产业链的中游主要是加工制造厂商,厂商根据物联网设备的不同应用场景和需求,完成通信芯片的设计、制造和封测,随后模组厂商将通信芯片与其它电子元件集成在一起,终端设备商将物联网模组集成到各种终端设备中,实现设备的智能化和互联互通;下游终端应用场景多元化,通信芯片广泛应用于智能家居、通信设备、通信终端、智能工业场景等领域。

通信芯片产业链上游原料及配料供应商主要有中芯国际、中环股份、南大光电、北方华创、芯源微和电科装备等。中游的芯片制造生产商主要有力合微、乐鑫科技等。产业链下游应用服务商包括阿里云智能、中移物联网、海尔智能、小米等。

行业发展历程
中国通信芯片行业历经四十余年跨越式发展,从技术空白到自主可控,堪称国家科技自立的缩影。行业紧跟 2G 至 5G 的通信技术迭代,从早期引进仿制、人才培育,到自主研发突破、产业链成型,再到 5G 时代部分领域领跑,逐步打破国外垄断。在政策扶持与市场需求双轮驱动下,华为海思、紫光展锐等企业崛起,形成覆盖设计、制造、应用的完整生态,虽仍面临高端技术挑战,但已在全球通信芯片市场占据重要地位,正向 6G 及万物互联领域持续迈进。

行业政策背景
当前中国通信芯片行业政策聚焦5G/6G、卫星通信等关键领域,通过专项攻关、税收优惠、资金扶持等举措,推动高频通信、射频前端等“卡脖子”技术突破。同时强化产学研协同,培育产业集群,引导芯片在汽车、物联网等场景应用,兼顾技术创新与国产化替代,为行业从自主可控向生态重构提供坚实保障,助力抢占下一代通信芯片产业竞争先机。

从中国各省市围绕通信芯片相关政策来看,东部省市聚焦技术攻关与产业集聚,中西部依托资源与政策承接转移,各地均通过资金扶持、创新平台建设、税费优惠等举措,重点突破芯片设计、制造、封装等环节,推动与 5G、6G、物联网等场景融合,形成全国联动、各具特色的产业发展生态。

行业发展现状
全球通信芯片行业当前处于5G技术持续深化、6G研发稳步推进的关键阶段,零中频架构成为通信芯片的主流设计方向并广泛应用于多个相关设备领域。市场竞争呈现头部集中与细分突围并存的态势,国际巨头凭借先进的性能参数和高度集成化设计占据显著优势,而海思半导体、紫光展锐等中国本土企业在基带芯片等关键领域实现逐步突破,推动市场格局从垄断向多元博弈转变。行业内企业常通过并购整合资源以强化技术壁垒,同时RISCV开源架构加速渗透,chiplet等新技术路线被广泛探索应用。受地缘政治等因素影响,供应链呈现区域化布局特征,各国也纷纷出台相关政策扶持本土产业发展,此外通信芯片还在朝着适配物联网、车联网等多元场景的低功耗、高算力方向演进,且与AI技术的融合不断加深,以满足不同场景下的场景化需求。根据Mordor Intelligence披露的信息,2024年全球通信芯片市场规模约为1715.2亿美元。

中国通信芯片市场已形成从基础研究到产业落地的完整生态,自主化进程持续提速。行业在 5G 领域实现规模化突破,同时前瞻布局 6G 技术,部分核心成果达到全球领先水平,在标准制定和专利布局中占据重要话语权。一批本土企业快速崛起,覆盖设计、制造、封装测试及上下游配套环节,产品广泛适配消费电子、物联网、卫星通信等多元场景。市场呈现政策扶持与市场需求双轮驱动的格局,虽在部分高端细分领域仍面临挑战,但国产替代节奏加快,产业协同不断深化,正从单一产品突破向全产业链综合竞争力提升转变,为数字经济发展提供核心支撑。结合全球通信芯片在集成电路产业中的比例及中国集成电路产业市场规模情况,经过前瞻初步测算,2024年中国通信芯片行业市场规模约为4412亿元。

行业竞争格局
1、企业竞争格局
综合从技术实力、市场影响力、产业链地位和核心竞争力等方面综合判断,我国通信芯片行业可以分为三个梯队。第一梯队企业是国内通信芯片行业的领军者,如海思半导体、紫光展锐,具备全链条研发能力或在核心细分领域达到全球领先水平,不仅能与国际巨头同台竞争,还在技术标准制定、专利布局上拥有话语权,产品覆盖高端终端和核心通信设备。第二梯队企业有卓胜微、乐鑫科技等,这类企业聚焦通信芯片特定细分赛道,如射频、光通信等,已实现核心技术突破和规模化量产,在国内市场占据较高份额,部分产品性能接近国际水平,是国产替代的主力,同时借助资本市场或产业链协同持续扩大竞争力。第三梯队主要是规模相对较小的创新企业,聚焦更细分的小众赛道或新兴技术方向,虽规模较小、营收有限,处于技术迭代和市场拓展的成长阶段,是通信芯片行业的新生储备力量。

2、区域竞争格局
根据中国企业数据库企查猫,目前中国通信芯片注册企业主要集中在广东省,此外江苏省、北京市等也具有不少布局通信芯片业务相关的企业。

行业发展前景及趋势预测
1、行业发展趋势分析
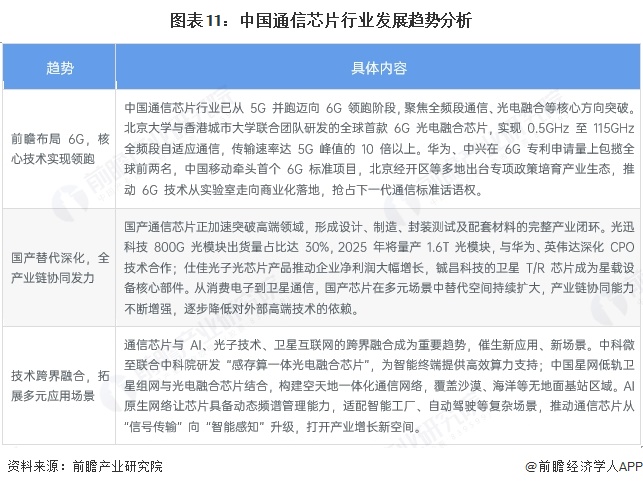
当前中国通信芯片行业呈现 6G 领跑、国产替代深化、跨界融合拓展的核心趋势。依托技术突破、政策支持与产业链协同,行业不仅在 6G 标准与核心技术上占据全球优势,更在高端产品替代与多元场景应用中持续突破。尽管仍面临部分技术瓶颈,但整体正从规模扩张向高质量发展转型,为数字经济与智能产业升级提供坚实支撑。

2、行业发展前景预测
中国通信芯片行业发展前景广阔,正以技术领跑与生态完善开启高质量增长新阶段。6G 领域凭借光电融合芯片等突破性成果,在全频段通信、低时延技术上占据全球优势,华为、中兴等企业专利布局与标准参与度领跑全球。国产替代持续深化,光迅科技、仕佳光子等企业在光芯片、射频器件等领域实现规模化突破,全产业链协同能力不断增强。同时,与 AI、卫星互联网的跨界融合,催生智能工厂、自动驾驶等多元应用场景,叠加政策扶持与市场需求红利,行业将在技术迭代与场景拓展中持续突破,成为全球通信产业创新的核心引擎。整体来看,未来中国通信芯片行业市场规模呈现快速增长趋势发展,初步估计2030年中国通信芯片行业市场规模有望超过6800亿元,年均复合增长率为7.6%。

更多本行业研究分析详见前瞻产业研究院《中国通信芯片行业市场前瞻与投资战略规划分析报告》










