(原标题:【最全】2025年锂电池行业上市公司全方位对比(附业务布局汇总、业绩对比、区域布局、业务规划等))
行业主要上市公司:宁德时代(300750);比亚迪(002594);中创新航(03931.HK);国轩高科(002074);欣旺达(300207);亿纬锂能(300014);孚能科技(688567);瑞浦兰钧(0666.HK)等
本文核心数据:上市公司业务布局;上市公司业绩对比
锂电池行业上市公司汇总
中国锂电池产业已形成完整生态链,头部企业各具特色。锂电池行业上市公司已形成覆盖全产业链核心环节的布局,各细分领域均有龙头企业深耕。三元材料领域有格林美引领循环经济,电池材料端中伟股份杉杉股份各有侧重,锂电装备由先导智能主导全流程服务,材料与服务及电池化学品领域璞泰来新宙邦技术与规模领先,华友钴业掌控钴资源并延伸材料端,锂电池制造端宁德时代比亚迪等头部企业引领全球市场。关联度与环节核心性紧密挂钩,锂电池制造商作为产业链枢纽关联度最高,核心材料与装备企业因深度配套头部厂商多为四星,锂电钴资源企业关联度相对稍低为三星,整体呈现围绕制造核心的协同发展格局。


锂电池行业上市公司业绩情况
从毛利来看,大部分锂电池2025年上半年的毛利率在15%-35%,整体来看盈利能力处于中等程度。其中毛利率最高的是先导智能,为33.8%,其次是璞泰来32.1%,两家企业分别从事锂电装备和锂电材料与服务,企业对盈利留存能力较好。从营收来看,这些企业营收集中在30亿元以上,最高的是比亚迪为3712亿元,比亚迪80%收入来自汽车,但同时其锂电池业务全球领先,出货量仅此宁德时代。宁德时代2025上半年收入1788亿元,是锂电池行业龙头企业。华友钴业、亿纬锂能、欣旺达和中伟股份营收超过200亿元,毛利率在12-18%之间。格林美、国轩高科、瑞浦兰钧和中创新航收入超过百亿元,其中瑞浦兰钧毛利率最低,为8.7%。


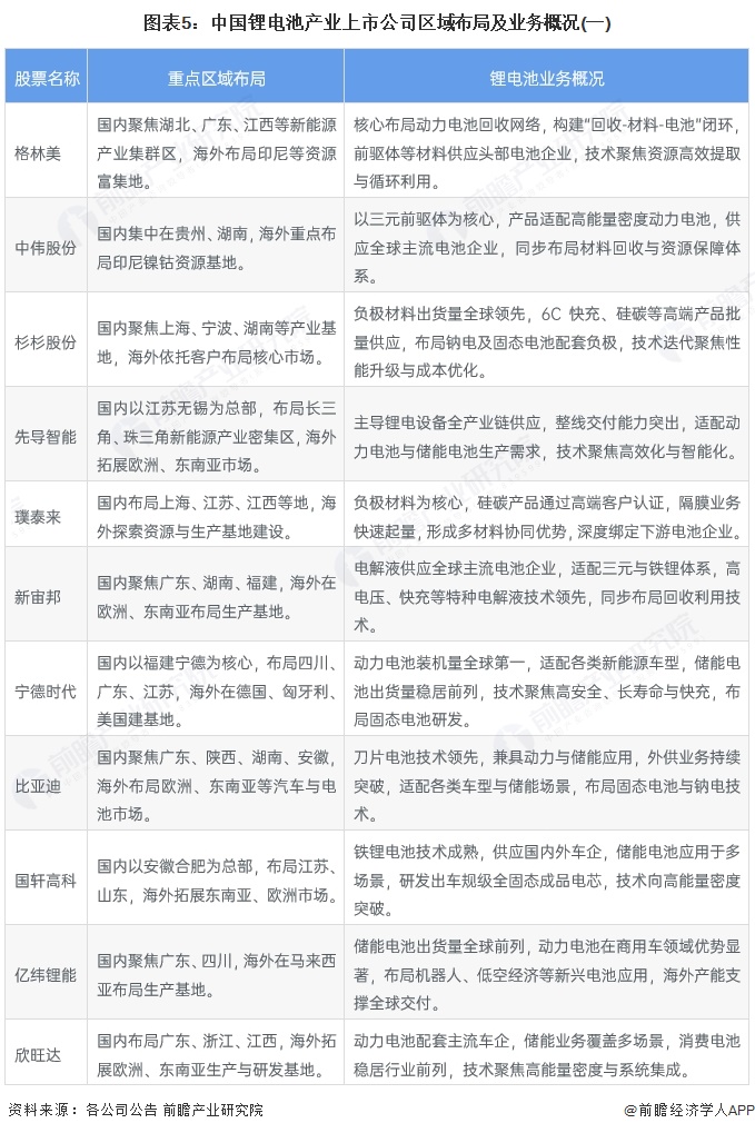
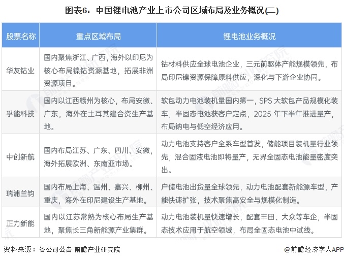
锂电池产业上市公司区域布局对比
锂电池上市公司区域布局呈现国内集群集聚、海外精准发力的鲜明共性。国内普遍锚定新能源产业配套成熟的核心区域,长三角、珠三角作为产业高地,依托完善产业链与创新资源成为必争之地,同时深度布局湖南、江西、四川等中西部基地,借助资源禀赋与政策支持强化成本与供应链优势。海外布局形成两类核心方向,一类聚焦印尼等资源富集地,锁定镍钴等关键原料保障供应;另一类发力欧洲、东南亚等市场,贴近下游客户与制造需求,构建内外协同的全球化布局体系。


锂电池产业上市公司财务指标对比
——ROE
锂电池上市公司2025上半年,头部企业ROE凭借核心竞争力领跑行业,中小厂商净资产收益率较低。宁德时代以技术溢价与规模效应稳居前列,全球市场份额持续提升带动盈利能力,ROE为11.63%,为行业最高。比亚迪依托车电一体化布局与电池外供突破,ROE为7.43%,处于行业第二。材料端璞泰来、新宙邦,设备端先导智能,分别凭借多材料协同、特种技术优势及海外订单增长维持较好水平,ROE在4-7%之间。部分企业陷入困境,瑞浦兰钧、孚能科技因营产能利用率不足呈现负ROE。

——EPS
锂电池上市公司2025上半年宁德时代以远超行业的EPS遥遥领先,凭借电池环节的高利润占比、海外业务的高毛利贡献及较好的流动资金带来的可观的财务效益,EPS为6.92%。比亚迪、华友钴业分别为1.71%和1.61%,前者依托车电一体化与出口增长,后者凭借资源与材料一体化布局。其他企业EPS低于1%,其中材料与设备领域,中伟股份、新宙邦、欣旺达等头部企业凭借技术优势与成本控制维持较好水平,分别为0.79%、0.64%和0.47%,而孚能科技、瑞浦兰钧等EPS偏低。

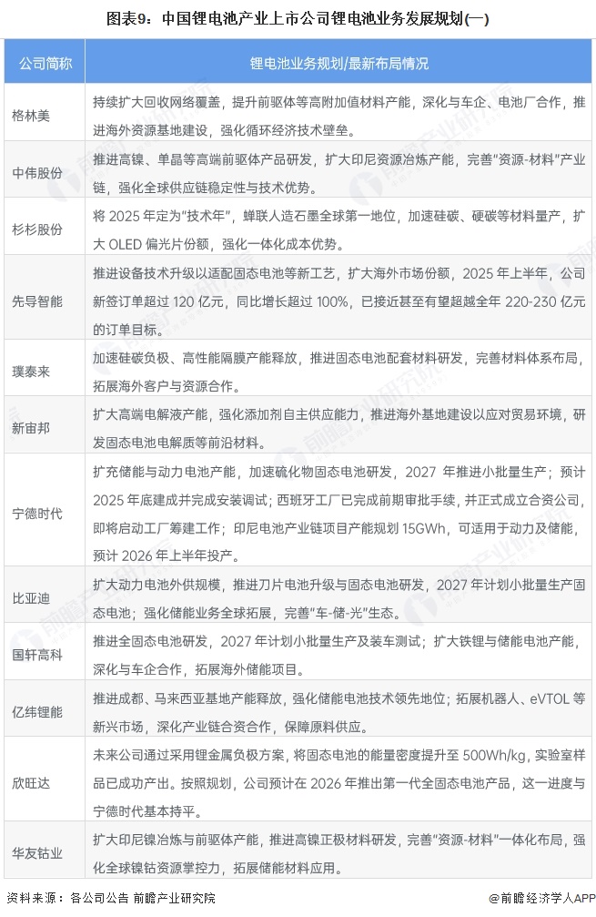
锂电池产业上市公司业务规划对比
未来锂电池上市公司业务规划聚焦技术突破、产能优化、产业链协同三大核心方向。技术端集体发力前沿领域,固态电池及配套材料成为研发重点,多家企业明确量产推进节奏,同时加速高镍、硅碳等高端材料迭代升级。产能布局方面,国内注重扩充高附加值产能,海外聚焦两类布局。一类锁定印尼等资源富集地,强化镍钴资源掌控与冶炼能力;另一类落地欧洲等市场,贴近下游客户以应对贸易环境。产业链层面,上市公司将持续深化协同,通过产业链上下游合作完善供应链,应用端重点拓展储能市场,部分企业探索新兴场景,构建多元增长体系。


更多本行业研究分析详见前瞻产业研究院《中国锂电池正极材料行业市场前瞻与投资战略规划分析报告》










