(原标题:【投资视角】启示2025:中国潮玩盲盒行业投融资及兼并重组分析(附投融资汇总和兼并重组等))
潮玩盲盒行业主要上市公司:泡泡玛特(09992.HK);名创优品(09896.HK);奥飞娱乐(002292.SZ);高乐股份(002348.SZ);元隆雅图(002878.SZ)。
本文核心数据:中国潮玩盲盒行业投融资规模;中国潮玩盲盒行业投融资轮次;中国潮玩盲盒行业投融资区域;中国潮玩盲盒行业投资主体分布
1、近年来潮玩盲盒行业融资热度有所下降
根据IT桔子数据库,我国潮玩盲盒行业投融资数量呈现波动态势,2021年投融资数量较高,达到17件。随后逐年下降,2024年全年,潮玩盲盒融资事件为2件。2025年1-8月,潮玩盲盒融资时间数量有所提升,达到7件。

注:上述统计时间截止2025年8月5日,下同。
2016-2023年我国潮玩盲盒行业投融资单笔融资金额呈波动变化,其中2021年融资金额较高,达到13.6亿元。自2022年开始,融资金额相对下降,2024年融资金额为0.6亿元。2025年1-8月行业融资金额为2.83亿元。

2、潮玩盲盒行业投融资态势处于成长期
从融资轮次分析,目前潮玩盲盒行业的融资态势处于成长期阶段。潮玩盲盒行业的融资轮次以A轮和天使轮为主,Pre-A轮/A轮/A+轮融资数量高达30件,天使轮/种子轮融资数量约为26件。

3、潮玩盲盒行业投融资集中在上海市、北京市、浙江省
从潮玩盲盒行业的企业融资区域来看,目前上海市、北京市、浙江省的融资数量分布较多,上海共20件,北京市14件,浙江省16件;北京市融资事件约为11件;其他省市融资数量较少。

4、潮玩盲盒行业投融资集中于文化品牌
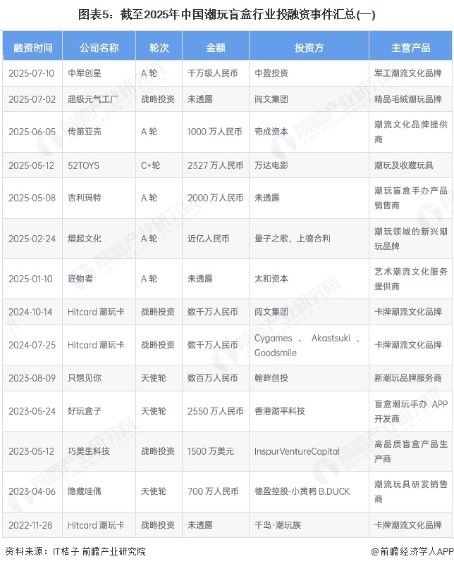
截至2025年8月,Hitcard潮玩卡、熠起文化等企业进行多轮融资,行业投融资事件汇总如下:


从潮玩盲盒融资企业的主营产品分析,近几年投资热点相对集中于文化品牌,占比达54%;潮流玩具占比为35%。

5、潮玩盲盒行业的投资者以投资类企业为主
根据对潮玩盲盒行业投资主体的总结,目前我国潮玩盲盒行业的投资主体主要以投资类企业为主,代表性投资主体有红杉种子基金、阿里巴巴创业者基金等等;实业类的投资主体有泡泡玛特、小红书等。

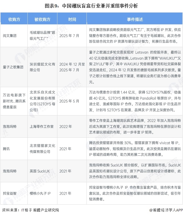
6、潮玩盲盒企业横向收购扩大规模
当前潮玩盲盒行业兼并重组活动颇为活跃,呈现出多元化发展态势。潮玩盲盒行业的兼并重组有助于企业整合资源、拓展市场、丰富IP与产品矩阵,推动行业不断发展与变革。大型企业在兼并收购方面具备优势,腾讯、泡泡玛特、万达电影等企业均在潮玩盲盒领域上有收购事件,旨在扩大业务版图。

7、潮玩盲盒行业投融资及兼并重组总结

更多本行业研究分析详见前瞻产业研究院《中国潮流玩具(潮玩)行业市场前瞻与投资战略规划分析报告》










