重磅!2025年中国及31省市功率半导体行业政策汇总及解读(全)政策为提升自主创新、生态构建等多方面提供有力支持

关注证券之星官方微博:

(原标题:重磅!2025年中国及31省市功率半导体行业政策汇总及解读(全)政策为提升自主创新、生态构建等多方面提供有力支持)

行业主要上市公司:新洁能(605111.SH);捷捷微电(300623.SZ);华润微(688396.SH);闻泰科技(600745.SH);士兰微(600460.SH);斯达半导(603290.SH);苏州固锝(002079);等


本文核心数据:中国功率半导体行业政策;各省市功率半导体行业政策;政策解读


1、标准建设框架


功率半导体器件是目前世界上发展最为迅速和竞争最为激烈的产业之一,功率半导体器件属于电子行业产业链中的通用基础产品,功率半导体分立器件是现代功率半导体装置的心脏,它对装置的总价值、尺寸、重量和技术性能起着十分重要的作用。因此标准化的体系构建,对功率半导体分立器件的设计、研发、生产和制造等流程有着关键作用。


中国功率半导体分立器件标准体系主要由专业基础标准、功率半导体分立器件模块规范和功率半导体分立器件规范三大板块共同构成,详细标准体系情况如下:



2、政策发展历程


功率半导体作为电力电子系统的核心器件,是国家发展新能源、智能制造、新一代信息技术等战略新兴产业的基础支撑。中国对其发展的政策支持力度持续加大,政策重心随产业发展阶段和外部环境变化而动态调整。“十二五”时期 (2011-2015年):顶层设计奠基,政策集中引导。《国家集成电路产业发展推进纲要》这是该时期最具里程碑意义的政策文件。它首次将集成电路产业(包含功率半导体)提升到国家战略高度,明确了发展目标、重点任务和保障措施。这时期的政策特征是战略定位更明显,资本投入规模化,政策集中引导,重点聚焦于解决“有无”问题,支持龙头企业做大做强,推动产业链整体布局和完善。“十三五”时期 (2016-2020年):技术攻坚深化,自主可控提速。《重点新材料首批次应用示范指导目录》: 将碳化硅、氮化镓等第三代半导体材料纳入其中,鼓励其应用推广,为功率半导体技术升级换代提供了政策支持。《产业关键共性技术发展指南》: 多次将高性能绝缘栅双极型晶体管、金属氧化物半导体场效应晶体管等功率半导体器件及模块的设计、制造、封装技术列为关键共性技术,引导研发资源投入。政策重心从规模扩张转向核心技术突破,特别是高端工艺、特色工艺(如功率半导体所需的IGBT、MOSFET制造)和第三代半导体材料。“十四五”时期 (2021-2025年):全面自主创新,应用驱动升级。将集成电路(含高端功率半导体)列为事关国家安全和发展全局的核心技术攻关的七大前沿领域之一,要求强化国家战略科技力量集中攻关。科技部重点研发计划: 在信息光子技术、新型显示与战略性电子材料等专项中,持续部署支持碳化硅、氮化镓等第三代半导体电力电子材料与器件的研发项目。工业和信息化部等部委关于推动能源电子产业发展的指导意见: 明确提出提升功率半导体器件供给能力,重点推动硅基功率器件、第三代半导体功率器件等在光伏、储能、新能源汽车等领域的创新应用。



3、国家层面政策汇总及解读


——国家层面功率半导体行业政策汇总


近年来,国家层面政策引领与地方层面配套政策、产业集群建设形成强大合力,推动产业快速发展。政策工具更加丰富,从财税优惠、研发补贴到应用推广、人才培养、平台建设、标准制定等多维度提供支持,更具针对性和可操作性。政策紧密围绕双碳目标和产业升级需求,特别强调功率半导体在新能源汽车、光伏逆变、储能、智能电网、工业控制等领域的创新应用与国产化替代。我国功率半导体行业主要发展政策如下:





——《贯彻实施〈国家标准化发展纲要〉行动计划(2024—2025年)》解读


《贯彻实施〈国家标准化发展纲要〉行动计划(2024—2025年)》明确支持功率半导体产业发展。政策核心在于加速关键标准研制,特别是推动以碳化硅、氮化镓为代表的第三代半导体材料与器件的标准制定,以抢占技术高地。同时,强化功率半导体在新能源汽车、光伏发电、智能电网等重大应用场景的标准配套,促进国产产品的规模化应用与市场牵引。计划强调构建覆盖功率半导体芯片设计、制造工艺、封装测试以及模块化应用的完整标准体系,提升产业链协同效率与产品质量可靠性。此外,政策积极部署参与功率半导体领域的国际标准化工作,旨在增强中国技术话语权,助力国内企业提升全球竞争力。该计划通过体系化、场景化、国际化的标准布局,为功率半导体产业高质量发展提供坚实支撑。



4、31省市层面的政策汇总及解读


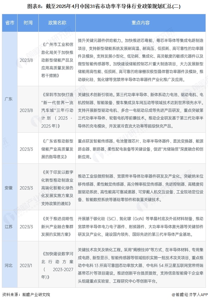
——31省市功率半导体行业政策汇总


地方性政策密集出台,多个省市如广东、江苏、上海、重庆、湖南等结合本地产业基础,纷纷出台专项政策,支持本地功率半导体尤其是功率半导体产业集聚发展,涵盖研发补贴、流片支持、应用推广奖励等。各省市功率半导体相关政策和规划汇总如下表所示:




由图可知,北京、上海、浙江、江苏、广东等经济发达省份相关政策较为积极,山西、四川、福建、湖南、辽宁、山东、吉林、陕西等省份政策倾向偏稳健,新疆、西藏、贵州、黑龙江等省份政策偏保守。



——31省市功率半导体行业重点发展方向解读


各区域出台多项政策以支持IGBT功率半导体行业的发展,其中广东省提出从产业规模、创新能力和产业布局三个方面提出发展目标,到2025年,集群主营业务收入突破4000亿,年均增长超过20%,全行业研发投入超过5%,珠三角地区建设成为具有国际影响力的半导体及集成电路产业集聚区。



更多本行业研究分析详见前瞻产业研究院《中国功率半导体器件行业市场前瞻与投资战略规划分析报告》

微信
扫描二维码
关注
证券之星微信
APP下载
好投资评级:
好价格评级:
证券之星估值分析提示苏州固锝行业内竞争力的护城河良好,盈利能力一般,营收成长性一般,综合基本面各维度看,股价偏高。 更多>>
下载证券之星
郑重声明:以上内容与证券之星立场无关。证券之星发布此内容的目的在于传播更多信息,证券之星对其观点、判断保持中立,不保证该内容(包括但不限于文字、数据及图表)全部或者部分内容的准确性、真实性、完整性、有效性、及时性、原创性等。相关内容不对各位读者构成任何投资建议,据此操作,风险自担。股市有风险,投资需谨慎。如对该内容存在异议,或发现违法及不良信息,请发送邮件至jubao@stockstar.com,我们将安排核实处理。如该文标记为算法生成,算法公示请见 网信算备310104345710301240019号。
网站导航 | 公司简介 | 法律声明 | 诚聘英才 | 征稿启事 | 联系我们 | 广告服务 | 举报专区
欢迎访问证券之星!请点此与我们联系 版权所有: Copyright © 1996-